Integración de BPM con HCM senior X
La solución BPM tiene integración con el móduloDirección del Departamento de Personal de HCM senior X. Esto le permite utilizar los recursos de BPM para ejecutar los flujos de proceso del departamento de Recursos Humanos.
Esta documentación presenta lo que se necesita para usar la integración y algunas de las funciones disponibles.
Gestión de Departamento Personal
el modulo deDirección del Departamento de Personal es la solución de Senior para gestionar el ciclo de vida laboral de los empleados, descentralizando las responsabilidades del sector de RRHH de forma ágil y productiva.
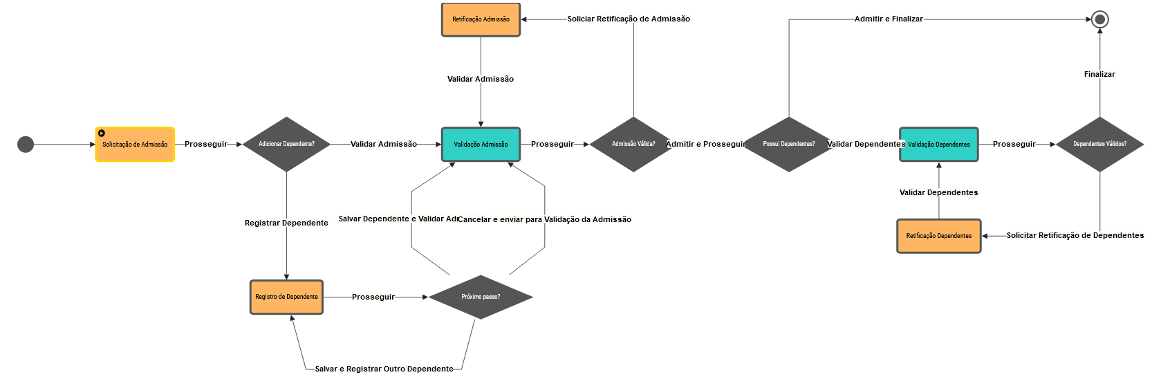
Los procesos principales de este módulo implican laadmisión,movimienot ycerrar de colaboradores.
Requisitos previos de integración
- Soluciones:
- BPM de senior
- MóduloDirección del Departamento de Personal de HCM senior X
- MóduloPanel de gestión de HCM senior X
- poseer elintegrador HCM y he ejecutado los flujos de carga del módulo
- ajustes correctamente configuradoFlujos de proceso correctamente configurado (estos procesos serán realizados por defecto por BPM)
Importante
Las direcciones de formulario externas (URL) y las variables de proceso son responsables y esenciales para el funcionamiento de la integración de BPM con HCM senior X.
Esta configuración se realiza durante la implementación de la integración y no se puede cambiar en la configuración del flujo.
Cómo funcionan las solicitudes de ejecución de flujo
Todas las solicitudes pueden ser iniciadas, consultadas y atendidas desde elcentro de tareas, en el siguiente menú:
- senior X Platform > BPM > Centro de Tareas
Estas son algunas características de la ejecución de los procesos:
- Cada proceso tienepasos predefinidos ydocumentos quienes son designados como responsables de la ejecución.
- El mecanismo deasignación de tareas para cada rol se puede cambiar a través de la pantalla de personalización de flujo.
- Es posible definirsueldos, que serán los plazos para la ejecución de cada paso de los procesos.
- Túiconos,nombres ydescripciones de flujos Se puede cambiar y personalizar.
- Las personas involucradas en los procesos pueden recibirNotificaciónes de Correo Electrónico. El contenido del correo electrónico y las notificaciones se puede personalizar, dentro de la configuración de los flujos.
- Respeto a los flujos de procesopersonalizaciones sistema, si lo hubiere.

English
Español

