Flujos de integración
Ajuste de inventario
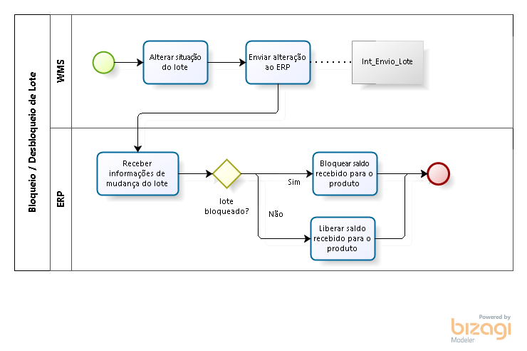
Bloqueo de desbloqueo por lotes
Conferencia entrante
Control de muestra
Control de averías
Envío Envío
Envío del estado de la orden
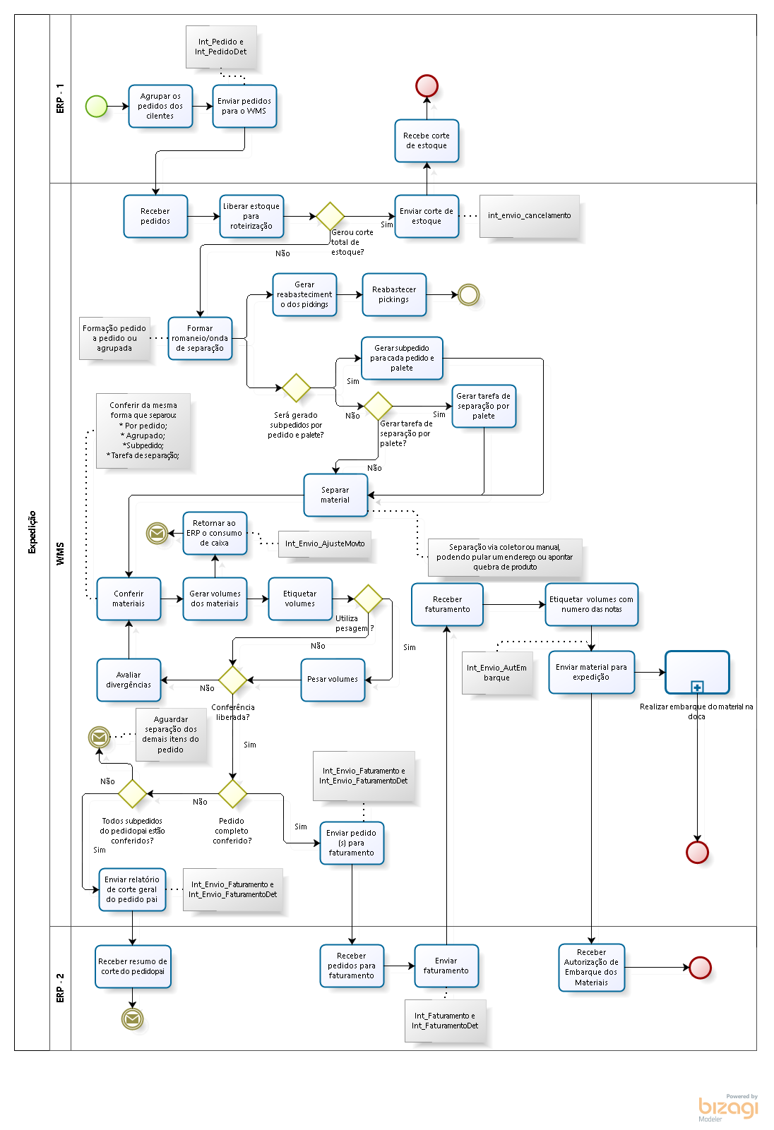
Expedición
Facturación simplificada
Proveedor
Gestión de contratos
Inventario
Lanzamiento de conferencia
Posición de stock
Producto
Refacturación de la nota
Recibir de rutas
Recibir mercancía
recibimiento
Devolución de averías





