Nuevo flujo de orden de separación
A partir de la versión 8.11.8.0, modificamos el proceso Gestionar pedidos de picking.
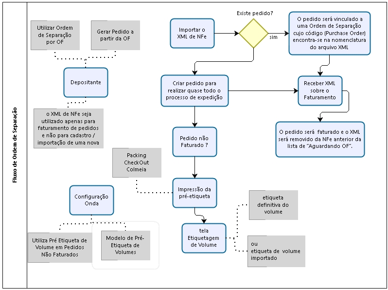
- Se genera un pedido, lo que permite que se formen ondas antes de que se importe la factura. Después de generar el pedido basado en el pedido de picking, se factura en la integración NFe XML.
- La importación XML de NFe identifica el pedido a facturar mediante la nomenclatura del archivo, que se compone del código de orden de clasificación + “_” + clave de acceso.
- Si se envía la facturaantes de de la Orden de Separación, que aún es posible, solo se utiliza para facturar cuando se importa la Orden de Separación y se genera la orden interna, facturando inmediatamente después si el XML de NFe ya está esperando.
- Nota: Es importante que el nuevo flujo sea configurado pordepositor, para que en cualquier caso sea posible devolver o cambiar la operación.
-
Menú: Registro> Depositante> Submenú: Integración
Parámetros:Usar orden de separación yGenerar pedido mediante la importación de pedidos de picking
Menú: Configuración> Configuración Wave> Submenú: Conferencia
Parámetros:Utiliza etiqueta de volumen previo en pedidos no facturados yPlantilla de preetiqueta de volumen
Para facilitar la identificación de facturación en la colmena, hemos incluido un nuevo símbolo para identificar que se han facturado todas las facturas con separación prevista para la colmena, similar a la identificación existente deseparación completada.
Modificamos el proceso para crear una orden asociada con la Orden de separación después de la importación, si el parámetroGenerar pedido mediante la importación de pedidos de picking está marcado en la configuración del Depositante, y algunos campos queno costam en la Orden de separación tienen sus campos completados.
- CFOP yDESCROPER: usa lo que se completa en el campoOperación de generación de pedidos configuración del depositante.
- Datos del operador: se toman de la etiqueta Método de envío del Orden de clasificación.
- Registro estatal del destinatario yEntrega: siempre están vacíos.
- Datos del emisor: siempre son los datos del Depositante de Integración.
- Destinatario y datos de entrega: el diseño de integración de la orden de separaciónno contiene los datos de Neighborhood y CNPJ / CPF, por lo que el sistema registra la entidad receptora sin laVecindario y en el campoCNPJ / CPF es el ID de entidad con ceros para completar el resto de los lugares CPF.
Ubicación: Mudanza> Salientes> Facturas en espera de orden de separación
- Si ocurre un error en la facturación, se presentan las Facturas Electrónicas (NFe), las cuales fueron integradas y almacenadas en la importación XML de NFe, referidas al uso de Orden de Separación por parte de OF, y que estaban esperando facturar o tuvieron problemas al momento de facturar. una orden generada por una orden de separación.
Menús:
- Movimiento> Salida> Liberar factura para envío
- Mover> Saliente> Administrador de despacho> botón Formulario
- Mover> Saliente> Gestor de despacho> Botón Liberar
- Mudanza> Saliente> Conferencia de empaque
- Movimiento> Salir> Conferencia Beehive
- Mover> Salida> Montaje de volúmenes de colmena
Insertamos cerraduras en el sistema paraevitar:
- Liberación de la factura para el envío de la solicitud de orden de separación cuandono se factura.
- Formación y liberación de ola para solicitar una orden de separaciónno facturado.
- Generación de volumen (embalaje) para pedido de orden de separaciónno facturado.
- Termine de verificar la factura en la pantalla de verificación de colmena.
- Montaje de volumen de colmena.
-
Menú: Unidad> Salida> Etiquetado de volumen
Luego de completar la separación, es necesario pegar la Etiqueta de Volumen en cada Caja y dirigirla para pesar, realizando los siguientes procedimientos:
- Informar a la preetiqueta genérica.
- El sistema imprime la etiqueta devolumen estándar para que el usuario pegue en la casilla correspondiente, mostrando a continuación algunos datos de los últimos volúmenes leídos (orden, nota, ola, número de volumen, barra de volumen).
- Después de eso, el usuario dirige físicamente el volumen para pesar.
- Creamos el facilitador para pegar la Etiqueta de Volumen en cada Caja y dirigirla para el pesaje, con algunas validaciones:
- Caso al ingresar el código para la generación de la etiqueta de volumen final, y el orden de este volumen aúnno se factura correctamente muestra un mensaje de advertencia que indica que el pedido no fue facturado debidamente y así no genera la etiqueta definitiva.
- Durante la impresión de la etiqueta definitiva, también se produce la impresión de DANFE, como se especifica en la Configuración Wave, es decir, se imprime el DANFE para cada volumen, o desde la impresión de la etiqueta del último volumen.
Cambiamos la forma de buscar el Número de Orden para la facturación cuando se trata de una Facturación de Importación o Factura que está asociada con la Orden de Separación, es decir, la facturación también actualiza la orden de compra y el CFOP usado en la facturación en este flujo OF, también como los datos de entrega para que aparezca correctamente en la etiqueta de volumen y XTRK.





