Gestión de pedidos
Actualmente el sistema sólo permite la cancelación total del pedido, no la cancelación parcial. Esta nueva funcionalidad permitirá la cancelación parcial del pedido incluso si hay stock suficiente para cumplir con el pedido por completo.
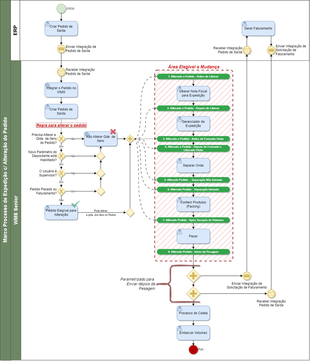
En algunos casos durante el proceso de preparación de pedidos se solicita cancelar un artículo, y para no tener que cancelar el pedido por completo, es necesario cancelar el pedido parcialmente. Esta necesidad de cancelación parcial podrá presentarse durante todo el proceso siempre y cuando el pedido no haya sido facturado y pesado.
Particularidades
- Marcar el parámetroPermite eliminar un artículo del pedido saliente antes de enviarlo a facturación. al Depositante de la orden;
- El usuario dispone de una contraseña de supervisor para realizar cambios en el pedido;
- El pedido no se pesa y/o no se factura;
- Deje esta opción configuradaDespués de comprobar/pesar el pedido para el parámetrotiempo de facturación de la ola/depositante.
Los volúmenes pesados no sufren cambios en la cantidad del pedido. La solución a este caso es cancelar la ola.
Esta funcionalidad será compatible con versiones superiores a la 8.12.7.69 de Storage Management | WMS Senior.
(Refiriéndose a WMSCT3-2242)
Parametrizaciones
Vaya a la pestaña Registro > Depositante > Reglas de envío
- Marcar el parámetroPermite eliminar un artículo del pedido saliente antes de enviarlo a facturación. y que permite cambiar la cantidad parcial o total del artículo del pedido, en algún momento del envío sin que se realice facturación ni pesaje.
Corrientes
Vaya a Monitoreo > Monitoreo de resultados por factura > botónCambia el orden
Le permite cambiar la cantidad de pedidos, siempre que el pedido sea elegible.
Después de seleccionar un artículo de un pedido, se habilitan los botones de cambio. Al hacer clic en cambiar la cantidad, se muestra la ventana emergente y el usuario tiene la posibilidad de ingresar una cantidad entera menor que la cantidad original del artículo.
Después de cambiar la cantidad, la columnaCantidad de pedido original mantiene el valor original y la columnacantidad recibe el nuevo valor ingresado por el usuario.
Al seleccionar un elemento modificado y hacer clic en elRestaurar el artículo pedido original, el sistema devuelve la cantidad del artículo y elimina el valor de la columna Cantidad de pedido original.
Esta operación sólo se produce si el pedido no ha sido liberado para su envío.
Vaya al Recopilador de datos > Separación de ondas
Si el pedido se cambia durante el proceso de recolección de un artículo, el sistema mostrará el mensaje que indica que el recolector no necesita recoger el resto de un artículo parcialmente verificado, o redirigirá al recolector a la siguiente ubicación cuando la cantidad parcialmente seleccionada ya cumple con el orden modificado.
Otros mensajes de advertencia "Se han modificado las cantidades de producto en la orden de preparación. Vuelva a separar la cantidad correcta. ¡Operación cancelada!
Vaya a Movimiento > Salida > Embalaje de conferencia
Si el pedido se cambia después del final de la separación o durante el proceso de verificación de embalaje, el sistema creará una reubicación de la ubicación de embalaje al lugar de origen desde donde se separó el artículo. Si se han realizado recuentos, la conferencia actual se cancelará y la conferencia realizará un nuevo recuento.
Mensaje de advertencia "La conferencia de empaque actual ha sido cancelada. Inicie sesión nuevamente y realice la conferencia".
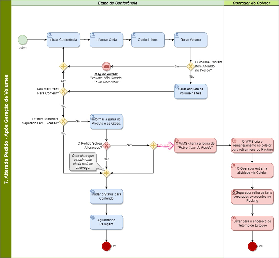
Si en un pedido se modifica la cantidad de artículos después de la generación del volumen. El sistema marcará los volúmenes como modificados (puede comprobarlos en la pantalla de gestión de volúmenes) y el proceso de pesaje se bloqueará si suena la barra de un volumen modificado. Para proceder al cambio será necesario cancelar los volúmenes cambiados y realizar un nuevo control de embalaje.
Mensaje de advertencia "No se puede pesar el volumen porque las cantidades del pedido para este volumen han cambiado".





