Club de compra de preventa
creado tipo deCompra de formación de olas de club que permite la inclusión de solonotas idénticas con generación de volúmenes individuales.
Club de compras: está representado por una cartera de clientes fieles que pagan para recibir periódicamente diferentes etiquetas de vino. Básicamente, se arma un Kit y se factura y envía individualmente a cada uno de los participantes del Buying Club.
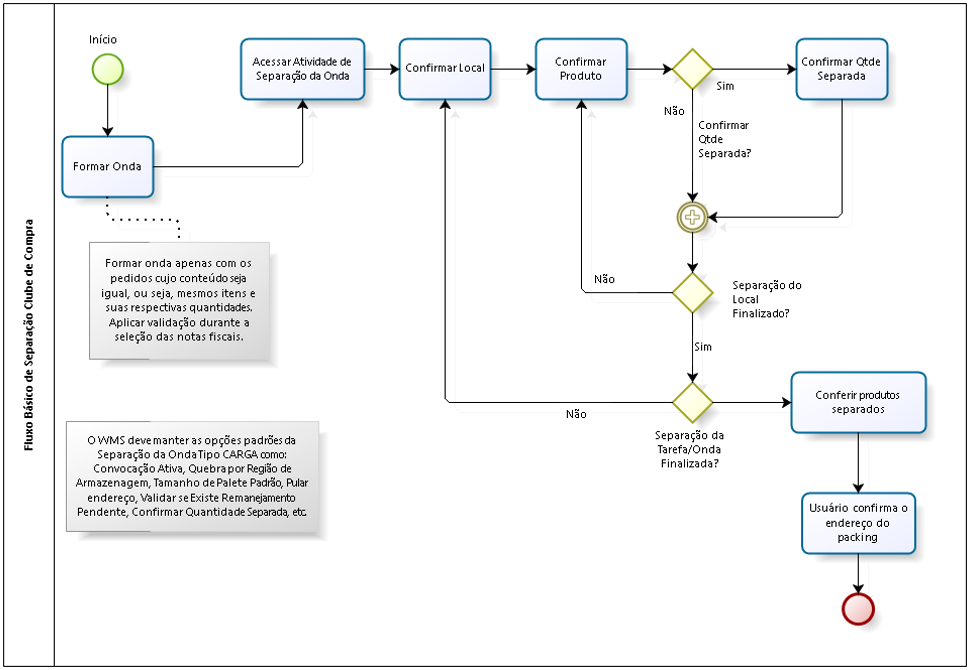
Comprar flujo básico de separación de clubes
Generar volúmenes
El parámetro fue creadoComprar orden de club, pero solo está activo si el ajuste "Tipo de envío" está establecido en Carga.
Menú: Configuración> Configuración de onda> Botón Registrar> Submenú: Datos de configuración de onda.
Para olas cuando se parametrizaComprar orden de club Los pedidos se separan y controlan juntos. Con esto, el proceso de formación de ondas está destinado únicamente aa paleta. Si se produce la formación de más de un palet, muestra un mensaje de advertencia “No se pudo formar la ola, verifique el cubicaje del palet para el vehículo seleccionado”.
Local: Mover> Saliente> Administrador de despacho> botón Formulario.
Importante: el sistema se ha adaptado ano permitir seleccionar notas diferentes, teniendo como referencia la primera Factura seleccionada, si la Configuración Wave está parametrizada con la Orden del Club de Compras.
Se realizaron ajustes en el proceso Cargo Conference, cuyo oleada se parametriza comoComprar orden de club
, cuando se ejecuta al final de la conferencia y todo está bien. -Generación automática de un volumen para cada nota: se generan volúmenes para cada nota contenida en la onda.
-Contenido incluido automáticamente en volúmenes: después del proceso de generación de volumen, se incluye el contenido de todos los volúmenes.
-Impresión de etiquetas para cada volumen generado: las etiquetas de todos los volúmenes generados en la ola se imprimen en una impresora disponible y seleccionada.
-Impresión de facturas salientes:
impresión de facturas contenidas en Onda, desde una impresora disponible y seleccionada. -Marque todos los volúmenes como comprobados y liberados para envío / recogida: todos los volúmenes generados en Onda están marcados como liberados para envío / recolección conjunta.
Ubicación: Aplicación de recopilador de datos> Conferencia de carga.
Funcionalidad agregadaCosto adicional en la pantalla Cambio de factura, se distribuye entre el costo de sus artículos. Siempre que sea:
- Entrada de tipo de factura;
- Depositante con régimen de afiliados;
- Los gradosno
procesados, es decir, que están pendientes de recepción. La cantidad ingresada se distribuye entre los artículos de acuerdo con el total del artículo en relación con el total de productos de la factura.
Método de cálculo%_do_custo adicional_item: ( total_Item * 100 ) / total_Produtos Valor_do_custo_adicional_item : total_Custo_Adicional * %_do_custo adicional_item
Ejemplo:
- Valor total de productos: 1200,00
- Monto del costo adicional: 200.00
- Artículo A - Precio unitario bruto: 700,00 - Artículo de costo adicional: 116,66 → Precio unitario bruto: 816,66
- Artículo B - precio unitario bruto: 500,00 - artículo de costo adicional: 83,34 → Precio unitario bruto: 583,34
- Productos de valor total + Costo adicional → 1400.00
Ubicación: Factura> Cambio de factura
Botón insertadoMarcar como marcado : cuya funcionalidad es marcar los volúmenes de las colecciones como verificados.
- Se permite el usuario supervisor.
- El punto de recogida debe establecerse en Envío despejado y Esperando conferencia.
- La Configuración de Ola será del Tipo de Envío: Carga.
- Todos los billetes deben tener los mismos elementos y la misma cantidad.
Local: Mover> Salida> Administrador de colecciones.





