Integración de la orden de venta (OF) con elWMS
Visión general de
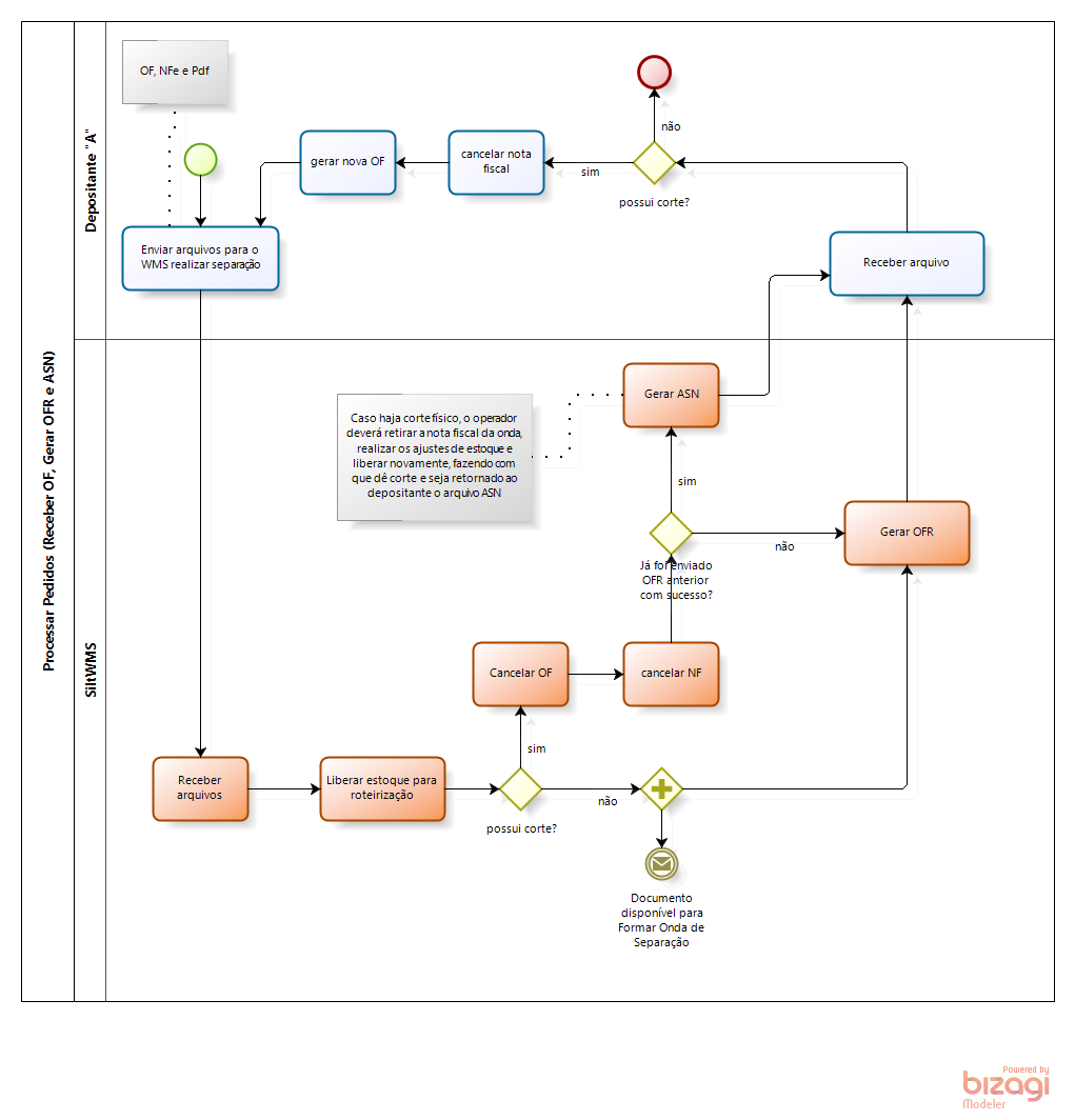
En cuanto al procesamiento de pedidos, elERP enviar archivo OF yXML para elWMSy recibe los archivos a través de la integración. Si no hay error de integración, elWMS libera facturas para enrutamiento. Si no hay corte de productos entre la solicitud del pedido y la cantidad en elWMS, es posible Agitar, Separar y Verificar y luego el WMS generar archivoOFR para elERP, pero si hay un corte, el OF y el NF-e se cancelan. Si no se ha enviado ningún archivoOFR previamente genera archivo OFR, si no genera archivoASN para elERP.
Importante: parámetros activados en la configuración del depositante
- Ficha Información adicional, parámetro Release Doc. Automáticamente para envío
- Ficha Integración, parámetro Utiliza orden de separación.
Cuando se solicita a Formar Onda elegir un flujo de actividades (por Empaque, por Buffer y Colmena o por Separación de la ubicación de stock para el vehículo de transporte, el sistema genera Reposiciones para los Picking´s, donde es necesario reponer el picking´ s antes de continuar con las actividades de separación de Wave. Luego de las secuencias anteriores, inicie la Separación de materiales, Verificando los Materiales en los Bancos de Conferencia o en las Colmenas, coloque los materiales en cajas de volumen, si en el archivoXML si la etiqueta isGift está llena = 1, el sistema solo selecciona el volumen de embalaje del tipo de regalo y si se completa la etiqueta gifMessage, se imprime una tarjeta con un mensaje de regalo para dejarla con los materiales, si el archivo XML no tiene la etiqueta isGift, elWMS muestra los volúmenes que no han roto el tipo Presente. Se genera una etiqueta de volumen, con Generación de Factura, pesando los volúmenes, si hay una divergencia se envía el volumen al sector de Auditoría para ser pesado nuevamente, si no hay divergencia en el peso se envían los volúmenes para envío.
En el menú Configuración / Integración del depositante, es necesario activar el parámetroLiberar Doc. Automáticamente para envío en la pestaña Información adicional.
A partir de la versión 7.2.0.0, se agregó una columna a la tabla de integración delXOF, NFiprint y Factura con la fecha y hora de envío prevista - Ex SD. LOSETIQUETA daXOF está mapeado en el campo de diseño "fecha de envío esperado", por razones de compatibilidad, los campos se agregaron en las rutinas de importación a través de texto, banco a banco y en la integración de XML la factura y para los diseños de importación de pedidos y facturas. Incluida la columna "Ex SD" (Fecha y Hora prevista para el Envío) en el menú Movimiento / Salida / Liberación de Factura para Envío.
Además de activar el parámetroUsar orden de separación de la pestaña Integración, que se encarga de vincular los archivos OF recibidos delERP, que estará presente en el directorio de Importación de la pantalla Configuración General / Integración, relacionando la Clave de Acceso de los pedidos (importados) con el archivo OF, donde solo puede formar un Wave si el pedido / factura saliente tiene el número de Acceso clave y la cantidad de productos coinciden en los dos archivos.
En Configuración de entidad / Exportar / busque la entidad de transportista del pedido de salida y
- Expedición
- Envío al transportista: define si genera exportación al transportista en el momento en que se procesa la colección:
- Deshabilitado: no exporta;
- Banco: Genera exportaciones vía banco o
- XML - modeloTRK: Generación de exportación de archivosXML.
- Enviar clave de acceso NFe enXTRK: envía o no la información de la clave de acceso en el diseño de integración en el archivo XTRK, a diciembre de 2013, para elCTE 2.0 (Conocimiento de transporte electrónico), la información de la clave de acceso es obligatoria.
Principales parámetros que deben activarse para la integración del OF con la importación de facturas.
En Configuración del depositante / Exportar /
- Expedición
- Autorización de embarque:XML - modeloASN: se genera el archivo XML con la extensión XASN para elERP después de confirmar los datos del controlador en la colección en el directorio de exportación en la Configuración general / Integración.
- Devolución de liberación de existencias:XML - modeloOFR: se genera el archivo XML con la extensión XOFR para elERP después de liberar las facturas para enrutarlas en el directorio de exportación en Configuración general / Integración.
Importar el directorio de instalación para insertar archivos con extensiónXOF
Menú: Configuración / Integración de archivos>
Submenú: Configurar integración
Submenú: Directorio
s
Puntos de atención en el archivoXOF
expedienteXML
expedienteXOF
- Para establecer la relación, la clave de acceso debe estar en los dos archivo
- s:
- Importación de pedidos
ID INFNFe - OF archivo
taxdocumentID
- s:
- TransmissionControlNumber
- Número de control de transmisión, no se puede repetir después de la integración para el mismo camponúmero de orden de compra, si la numeración se repite, muestra un mensaje de Duplicación de datos en el Registro de integración.
- Si la integración es correcta, en la pantalla Registro de integración, el campo Descripción muestra el mensaje: Importación correcta.OPS, Transmisión: 435619
- Pero si la integración no es correcta, en la pantalla Registro de integración, el campo Descripción puede mostrar el mensaje: El código de transmisión 435619 ya se ha integrado.
- isTest (1 = Base de aprobación / 0 = Base de producción)
- El sistema lo compara con los datos ingresados en la pantalla Configuración general / Datos generales / campo Entorno.
- warehouseLocationID
- Refiriéndose al ID de almacén, que se ingresa en la pantalla Registro de almacén / campo Código interno.
- número de orden de compra
- Número de orden de compra.
- itemID type = “AMAZON_COMO EN"3GS-BR-PTOA /Identificación del producto
- que noescribe han informado el tipoUPC o AMAZON_COMO EN o VENDOR_SKU oISBN, luego informe alCÓDIGOINTERNO del registro del producto o si
- En elescribe han informado el tipoEAN, luego informe el código de barras del empaque del producto.
- cantidad
- Cantidad vendida
- regalo
- Si se llena con 1, informe alWMS Las cajas a granel son envases de regalo.
- gifMessage:
- Si esta subetiqueta existe y se completa, debe estar contenida en cada etiqueta <lineItemDetail> que se refiera a cada producto en el archivo OF, y es responsable de imprimir el mensaje en la tarjeta de regalo.
- CustomerOrderItemIdy CustomerOrderItemDetailId
- A partir de las versiones 8.11.25.0 y 8.11.23.7, agregamos dos etiquetas CustomerOrderItemId y CustomerOrderItemDetailId información que se recibe en la Integración de la Orden de Separación (OF) de artículos, y en la agrupación de cada artículo.
- Estas nuevas etiquetas se informan en la cuadrícula de laartículo (ID de artículo de pedido de cliente e ID de detalle de artículo de pedido de cliente) en la pantalla Administrador de orden de clasificación y se devuelven a través de la integración.
- Este desarrollo fue necesario para controlar diferentes valores para el mismo artículo para el mismo orden de clasificación.





