Integración de ASN entrante: autorización de recepción
Actualmente, para que se reciba la factura, es necesario vincular cada ítem de la OPA a un ítem de una OPA, siendo consumidos los saldos de la OPA a medida que se verifican / asignan los productos hasta completarla, esto es necesario para el proceso de recepción de productos en el almacén se produce mediante la importación de XMLs NF-e Entry and Purchase Order (OPA).
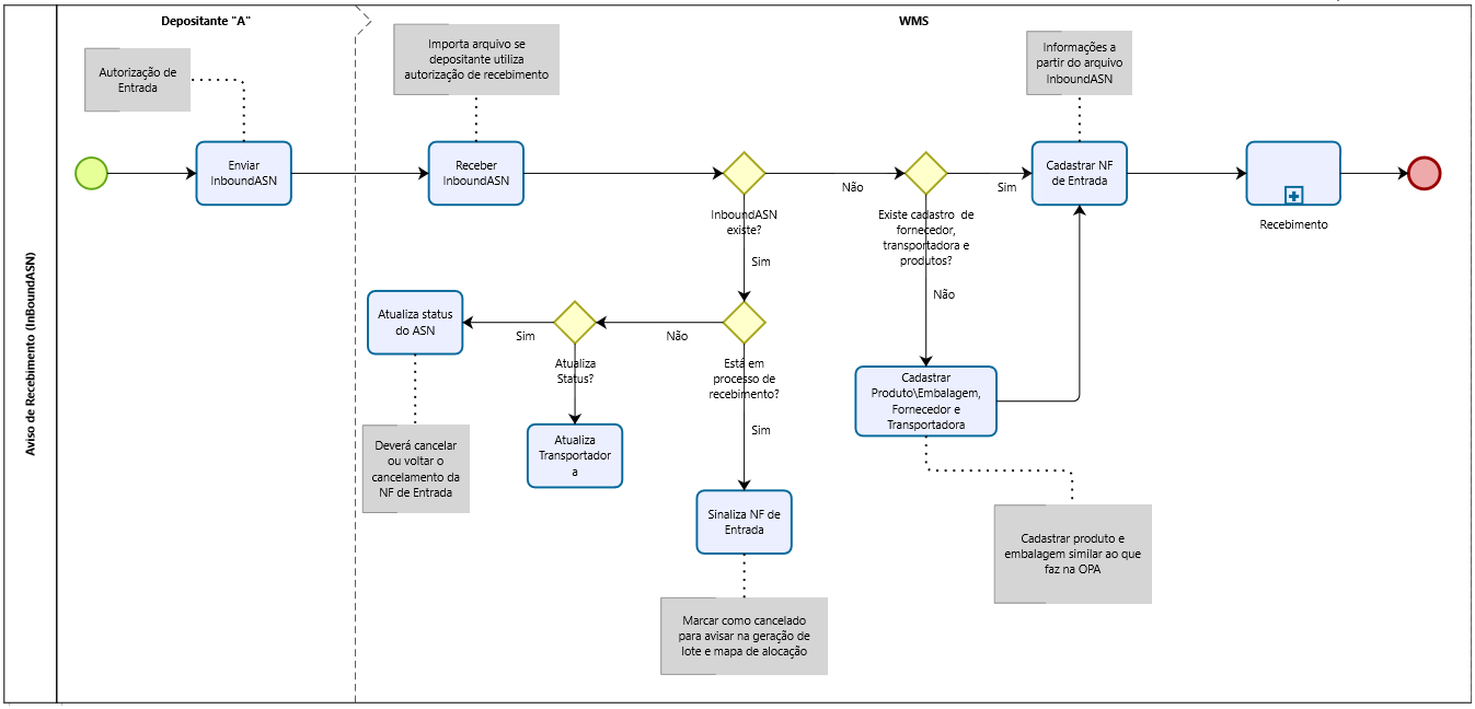
Hoy agregamos otra característica a partir de la versión 8.11.19.0. Para recibir los productos, solo enviaremos el archivo XML Inbound ASN (Receipt Authorization) que ya registra la Inbound Invoice.
A partir de las versiones 8.11.23.5 y 8.11.25.0, ajustamos la integración de ASN de entrada para que, en casos de pedidos duplicados, la integraciónno retorno de error.
(Refiriéndose a WMS-5835)
(Refiriéndose a WMSCT1-272)
Menú: Registro> Depositante>Submenú: Integración
Agregamos al Registro de Depositante, el parámetro:Utiliza autorización de recibo que solo permite sermarcado este parámetro sino está marcado el parámetro Usar orden de compra o eso no está pendiente de completar una orden de compra. Si este parámetro esmarcado y está desmarcado, el sistema primero valida si tiene ono enlace con un OR (orden de recepción). Se utiliza en la integración del archivo XML referente al Inbound ASN (Receipt Authorization).
Creamos la integración del archivo XML: ASN entrante, si el depositante está marcado paraUsar autorización de recibo con las siguientes reglas:
- Si los registros del Proveedor, el Transportista, el producto, el embalajeno existen, están registrados en el sistema, para la integración de laASN entrante.
- Observación: el resto de la información necesaria para registrarse en el WMS se introduce de forma ficticia.
Si el ASN entrante ya se ha importado:
- Si la autorización de recepciónno
- e
- stá en proceso de recibir:
- y el es
- tado cambia a CANCELADO, su estado se actualiza a cancelado y también se cancela la factura que se creó.y el estado se cambia a ACTI
- Si la autorización de recepción ya está en proceso de recepción, se marca | marcó la factura creada como cancelada para notificar en el Mapa de asignación y generación de lotes.
Consideración: el sistemano validar el parámetroRegistrar producto al importar factura durante la integración del producto para el Flujo de integración de ASN entrante - Autorización de recepción, para el menú: Registro> Depositante> Submenú: Integración.
Pero valida el parámetroRegistrar producto al importar ASN desde el menú: Registro> Depositante> Submenú: Integración, al importar el inboundASN, el WMS registra los productos que no existen en el sistema.
Creamos el Inbound Invoice Register automáticamente a partir de la información enviada en el archivo Inbound ASN:
- El número de factura es el número ASN entrante enviado en el XML;
- El emisor de la factura es el proveedor enviado en XML;
- El Depositante de Facturas es el depositante de la configuración de integración;
- El Destinatario y la Entrega de la factura es el almacén de configuración de integración;
- El transportista de la factura es el transportista enviado en XML;
- Los elementos de la factura son los enviados en XML;
- Los otros campos obligatorios en WMS que no se enviaron en XML se insertan de forma fija.
Observación: la factura se registra sin valor, y con esto el stock de un Inbound ASN (Receipt Authorization) también se almacena sin valor,no pudiendo conocer posteriormente cuál era el valor en stock de los productos recibidos.
También ajustamos la integración de Órdenes de Compra (OPA) ano Integrar depositante enviado con el Uso de Autorización de Recibo.
- Cambiamos la exportación IAN para usar el Código interno de la entidad de almacén para enviar en el campo VENDORPARTY yno más adelante la cantidad fija BRAZILKINDLEPLA.
- Ajustamos la exportación ILN para usar el Código interno de la entidad de almacén para enviar en el campo PARTYID yno más adelante la cantidad fija BRAZILKINDLEPLA.





