Pré-Venda Clube de Compra
Visão Geral
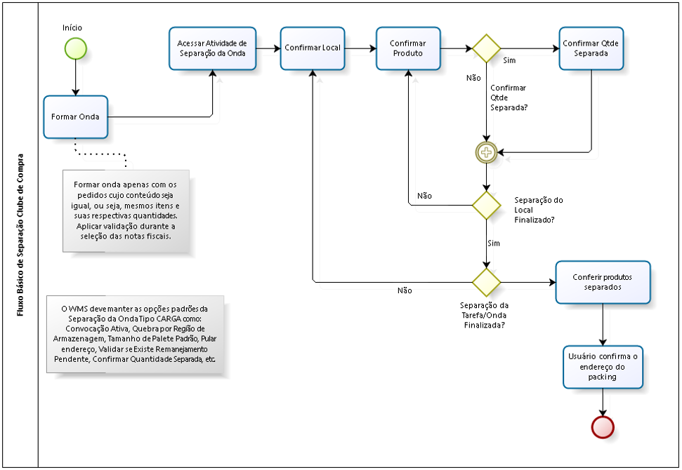
Criado tipo de Formação de Onda Clube de Compra que permitirá a inclusão apenas de Notas idênticas com geração de volumes individuais.
Clube de Compra: é representada por uma carteira de clientes fidelizados que pagam para receber periodicamente rótulos diversos de vinhos. Basicamente é montado um Kit e o mesmo é faturado, e enviado individualmente para cada um dos participantes do Clube de Compra.
Fluxo Básico de Separação Clube de Compra
.
Gerar Volumes

Configuração de Onda
Foi criado o parâmetro Pedido Clube de Compra, mas só estará ativo se a configuração “Tipo de Expedição” estiver setado para Carga.
Local: Aplicativo SILTWMS / Configuração / Configuração de Onda / botão Cadastrar / Sub Menu: Dados da Configuração de Onda.
.

Gerenciador de Expedição / botão Formar
Para ondas quando parametrizadas para Pedido Clube de Compra os pedidos serão Separados e Conferidos em conjunto. Com isso o processo de Formação da Onda destinará para apenas um palete. Se caso acontecer a formação de mais de um palete exibirá mensagem de advertência “Não foi possível formar a onda, verificar cubagem do palete para o veículo selecionado”.
Local: Aplicativo SILTWMS / Movimentação / Saída / Gerenciador de Expedição / botão Formar.
Importante: O sistema foi adaptado para não permitir selecionar notas diferentes, tendo como referência a primeira Nota Fiscal selecionada, caso a Configuração de Onda esteja parametrizada com Pedido Clube de Compra.
Conferência por Carga
Realizadas adequações no processo de Conferência por Carga, cuja onda esteja parametrizada como Pedido Clube de Compra, ao executar ao finalização da conferência e se tudo estiver OK.
- Geração automática de um volume para cada nota: Serão gerados volumes para cada Nota contida na Onda.
- Incluído o conteúdo automaticamente nos volumes: Após o processo de geração dos volumes serão incluídos os conteúdos em todos os volumes.
- Impressão de etiquetas para cada volume gerado: Serão impressos as etiquetas de todos os volumes gerados na onda em uma impressora disponível e selecionada.
- Impressão de Notas Fiscais de Saída: Impressão de Notas fiscais contidas na Onda, a partir de uma impressora disponível e selecionada.
- Marcar todos os volumes como conferidos e liberados para embarque / coleta: Todos volumes gerados na Onda serão marcados como liberados para embarque / coleta em conjunto.
Local: Aplicativo Coletor de Dados / Conferência de Carga.
Alteração de Nota Fiscal
Incluído a funcionalidade Custo Adicional na tela Alteração de Nota Fiscal, será rateado no custo de seus itens. Desde que seja:
- Nota Fiscal do tipo Entrada;
- Depositante com Regime Filial;
- Notas não processadas, ou seja, que estejam pendentes de recebimento.
O valor informado será rateado nos itens de acordo com o total do item em relação ao total de produtos da nota.
Forma de Cálculo
%_do_custo adicional_item: ( total_Item * 100 ) / total_Produtos Valor_do_custo_adicional_item : total_Custo_Adicional * %_do_custo adicional_item
Exemplo:
- Valor Total de Produtos: 1200,00
- Valor de Custo Adicional: 200,00
- Item A – preço unitário bruto: 700,00 – custo adicional item: 116,66 → Preço unitário bruto: 816,66
- Item B – preço unitário bruto: 500,00 – custo adicional item: 83,34 → Preço unitário bruto: 583,34
- Valor Total Produtos + Custo Adicional → 1400,00
.
Local: Aplicativo SILTWMS / Nota Fiscal / Alteração de Nota Fiscal.
Gerenciador de Coleta
Inserido botão Marcar como Conferido : cuja funcionalidade será de marcar os volumes das coletas como conferido.
- Será permitido usuário supervisor.
- O ponto da coleta deverá estar como Embarque liberado e Aguardando conferência.
- A Configuração da Onda ser do Tipo de Expedição: Carga.
- Todas as notas precisam ter os mesmos itens e a mesma quantidade dos mesmos.
Local: Aplicativo SILTWMS / Movimentação / Saída / Gerenciador de Coleta.

