Coleta Manual
Caminho para acesso
Menu: mWms / Coleta Manual
Visão Geral
Funcionalidade criada a partir da versão 8.3.0.0, onde permitirá a montagem via Coletor de Dados de uma Coleta com a leitura do volume que posteriormente será objeto de Conferência de Embarque como ocorre atualmente, substituindo o processo de seleção manual de notas fiscais, a partir do botão Autorizar Nota Fiscal para Embarque.
Cadastro de Depositante.
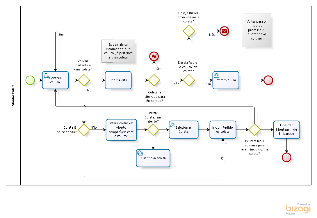
Desde a versão 8.5.0.0, será possível montar as coletas a partir dos volumes que estão fisicamente na doca. Ao bipar um volume qualquer, o sistema irá procurar uma coleta da mesma transportadora, o usuário escolherá uma coleta já existente ou criará uma nova, e listará somente as coletas compatíveis com a opção selecionada do parâmetro da "Ordem de Conferência da Coleta" configurado no Depositante da nota e do Tipo de Serviço de Transporte da Nota na Coleta.
Inseridos os parâmetros no sub Menu: Regras de Expedição:
- Parâmetro Montar Coletas Utilizando Coletor só poderá ser marcado se na Configuração Geral, o parâmetro Coleta Automática não estiver marcado.
- O valor do parâmetro Quantidade Máxima de Pedidos por Coleta será numérico e maior que 0 (zero).

No Cadastro de Serviço de Transporte:
- Incluído o parâmetro Permite Múltiplos Códigos de Serviços na Coleta. O operador bipará os volumes podendo selecionar um coleta compatível com os mesmos de acordo a transportadora da nota fiscal e serviço de transportadora, e este parâmetro permitirá ou não misturar serviços de transporte diferentes ou criar uma coleta.

- O sistema validará o volume para a coleta em caso de remanejamento de volume.
- Quando for remanejar um volume, o sistema validará se a Nota Fiscal do volume possui mais volumes verificando se é possível o remanejamento.
- A coleta será validada quanto ao Número Máximo de Pedidos /NF permitidos no Cadastro do Depositante.
- A nova coleta poderá ter mais de um depositante desde que seja para a mesma transportadora e que os serviços sejam compatíveis.
Fluxo da Operação
Detalhamento das telas

