Notificações
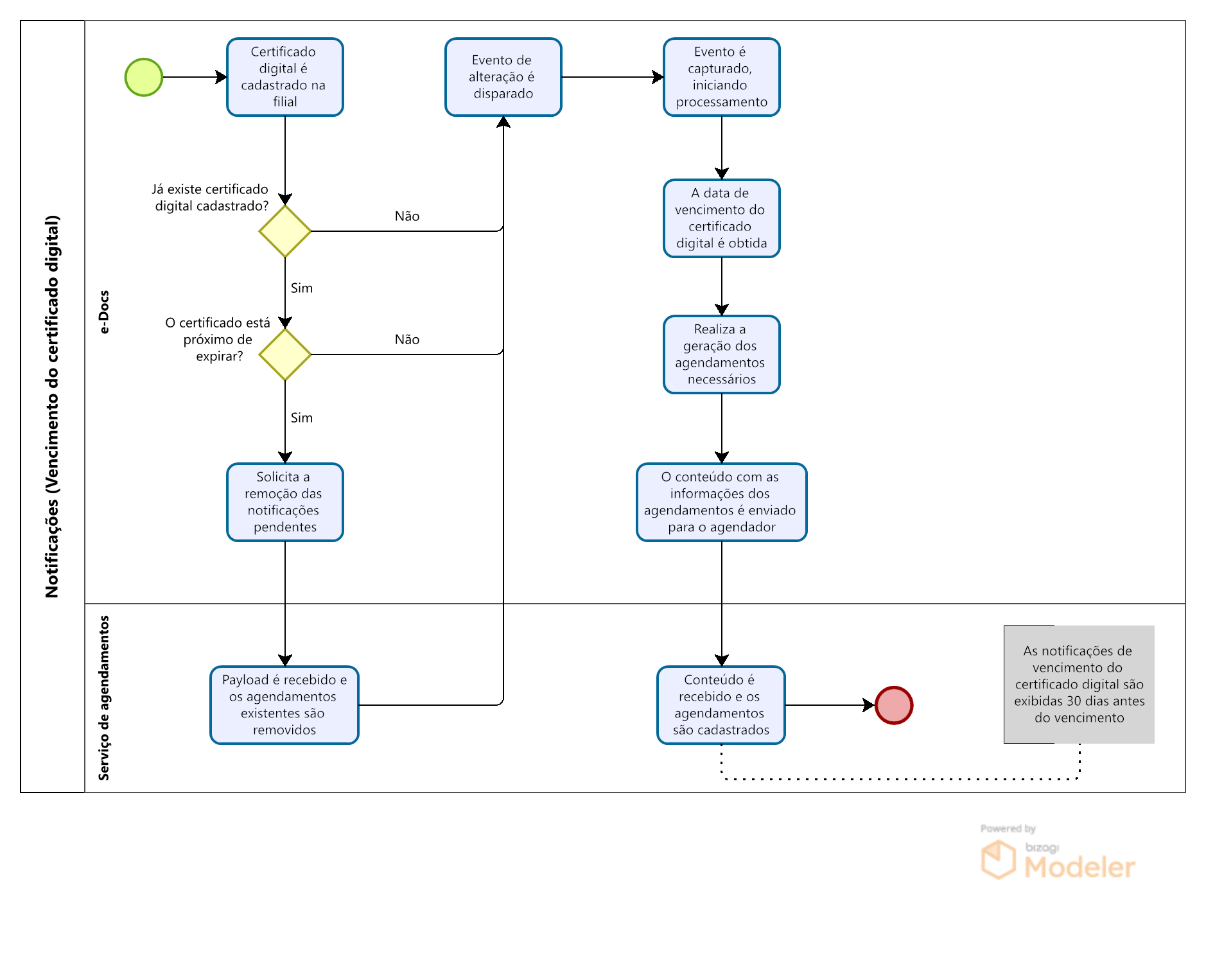
A rotina de notificações do sistema e-Docs tem como finalidade alertar os usuários sobre situações críticas que exigem atenção imediata, como o vencimento de certificados digitais.
Esse recurso assegura a continuidade dos processos de emissão e recebimento de documentos eletrônicos, evitando interrupções decorrentes da expiração dos certificados utilizados.
Somente usuários com o papel de Administrador dentro do tenant da plataforma e-Docs X receberão os alertas por e-mail. Outros usuários visualizarão os alertas apenas na interface da plataforma, quando aplicável.
Não. As mensagens são disparadas por um e-mail oficial da própria plataforma e-Docs, dispensando qualquer configuração adicional por parte do cliente.
O sistema envia notificações em momentos estratégicos antes do vencimento do certificado digital, para garantir que o cliente tenha tempo hábil para providenciar a renovação. As notificações ocorrem nos seguintes prazos:
-
30 dias antes do vencimento
-
20 dias antes
-
15 dias antes
-
10 dias antes
-
7 dias antes
-
5 dias antes
-
3 dias antes
-
2 dias antes
-
1 dia antes
-
No dia do vencimento
English
Español

English
Español

