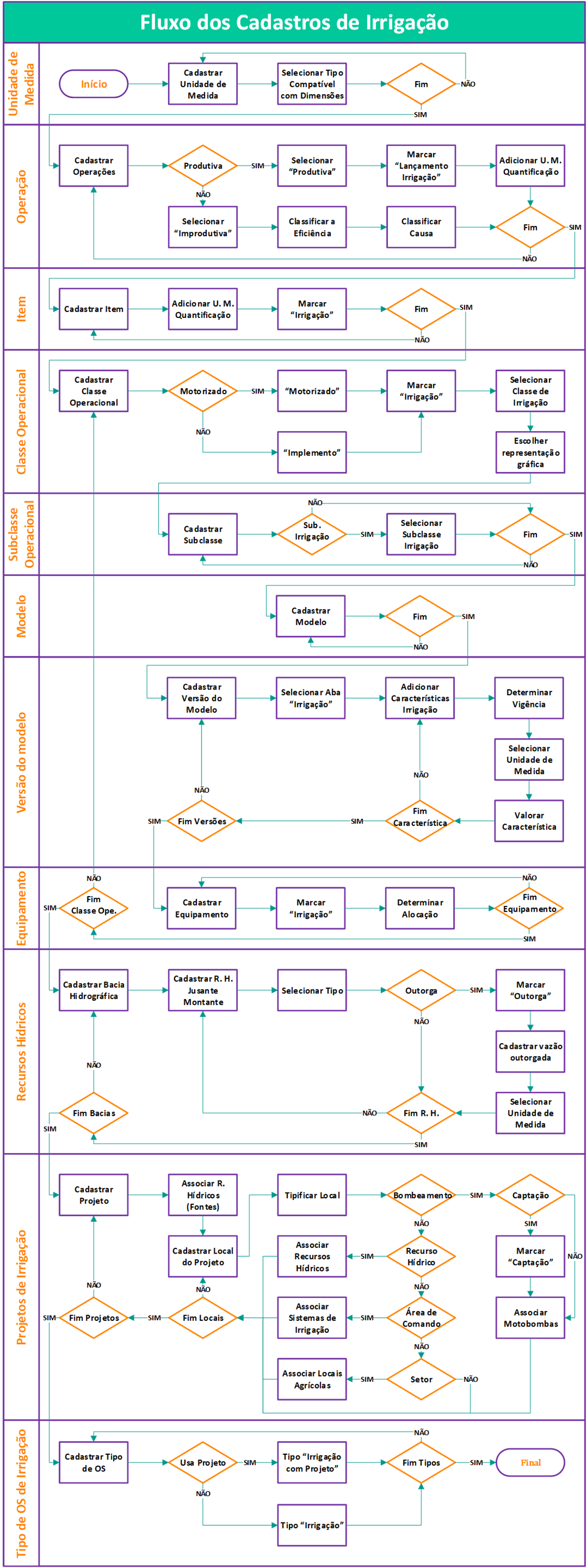
Cadastros Básicos
Para utilizar o módulo de irrigação, devemos cadastrar e/ ou parametrizar algumas entidades básicas do sistema utilizando entradas do menu Administração:
Unidade de Medida
-
Na tela ADM0006 – Unidades de Medida são cadastradas as unidades de medidas que serão consumidas na caracterização das versões dos modelos de equipamentos, nas ordens de serviço e nos informes diários de irrigação do Simple Farm, portanto, devemos nos atentar à compatibilidade entre os tipos de unidades de medida e as dimensões que queremos representar. O referencial teórico está sob o tópico Análise Dimensional.
Na tabela abaixo temos exemplos de grandezas físicas (tipos de unidade de medida), suas dimensões no sistema MLT (massa, comprimento, e tempo), e unidades de medida utilizadas para representá-las:
Tipo Dimensões Exemplos Pressão ML⁻¹T⁻² Pa, kgf/m², bar, atm, psi Comprimento L m, km, mi, pé, nó Adimensional - porcentagem, densidade Frequência T⁻¹ RPM, Hertz Vazão L³ T⁻¹ m³/h, l/h, l/s Tempo T min, h, s Volume L³ m³, l, pé-acre
Operações
-
Na tela ADM0041 – Operação cadastramos as operações produtivas e improdutivas, frequentemente chamadas de “motivos de parada”.
-
As operações produtivas devem ser marcadas como Lançamento Irrigação. Essa marcação é utilizada para filtrar as operações de irrigação na abertura de ordens de serviço, com enumeradores de tipo irrigação e irrigação com projeto e nos informes diários de irrigação. Exemplos de operações que seriam marcadas para lançamentos de irrigação:
- Irrigação por Gotejamento;
- Fertirrigação;
- Irrigação por pivô-central;
-
Operações improdutivas são compartilhadas com outras ferramentas do sistema e não possuem marcação para Lançamento de Irrigação. Durante o cadastro das operações improdutivas, devemos nos atentar à classificação de eficiência. A classificação da eficiência determina como o sistema contabiliza as horas das operações improdutivas, impactando diretamente os valores apresentados em relatórios.
Item
- Na tela de cadastro de Item (ADM0034), temos dois marcadores para filtrar os itens em telas de movimentação do sistema:
- Irrigação;
- Quimigação;
- O marcador irrigação, será utilizado para identificar os itens consumidos nas operações de irrigação, esses itens serão filtrados para exibição nas telas de irrigação da ordem de serviço, exemplos de itens que poderão ser marcados como irrigação são: água doce, água de reuso, vinhaça e vinhaça diluída.
Para garantir o uso adequado da ferramenta de irrigação, é essencial seguir corretamente as etapas de cadastro. No botão a seguir, você encontrará um detalhamento completo dessas etapas, bem como o fluxo sugerido para a realização dos cadastros necessários:
English
Español

English
Español

