AGR0226 - Executar rotinas
A tela de Execução de Rotinas (AGR0226), é a tela onde os cálculos e rotinas do módulo serão processados para consolidação das informações que posteriormente serão utilizadas na composição da Folha de Pagamentos dos Funcionários Rurícolas.
Os cálculos nesta tela apresentados e processados variam de acordo com o cenário do cliente.O módulo possui alguns cálculos padrões, cadastrados e parametrizados através da tela Cálculos (AGR0220).
O que você pode fazer?
Executar Rotinas
-
Acesse o menu Agrícola > Mão de Obra > Executar Rotinas (AGR0226);
-
Quando neste cadastro o Grupo de Rotina for definido como Mão de Obra e o campo de seleção Executar Cálculo estiver ativo, os devidos cálculos serão apresentados na tela AGR0226 e estarão disponíveis para execução.
-
Para realizar o cadastro é preciso preencher os campos:
- Cálculos: neste campo expansível serão apresentados os cálculos parametrizados, através da tela Cálculos (AGR0220), para exibição e execução nesta tela. O usuário poderá selecionar mais de um cálculo para execução, conforme filtros definidos nos próximos campos. A ordem de execução destes cálculos seguirá a ordem crescente conforme definição na tela Cálculos (AGR0220);
- Unidade Produtora : campo de preenchimento obrigatório, utilizado como filtro na execução da rotinas selecionadas. Busca a informação dos cadastros da tela unidade produtora (ADM0012);
- Projeto : campo de preenchimento obrigatório, utilizado como filtro na execução da rotinas selecionadas. Busca a informação dos cadastros da tela Projeto (AGR0013), só serão exibidos os projetos vinculados a unidade produtora selecionada anteriormente;
- Safra : campo de preenchimento obrigatório, utilizado como filtro na execução da rotinas selecionadas. Busca a informação dos cadastros da tela Safra - (AGR0014), só serão exibidos cadastros vinculados ao projeto selecionado anteriormente;
- Competência : campo de preenchimento obrigatório, utilizado como filtro na execução da rotinas selecionadas. Busca a informação dos cadastros da tela competência (AGR0084), só serão exibidos neste campo as competências do módulo mão de obra. Define o período que as informações serão buscadas e geradas nas execuções, comumente denominado como período de fechamento;
- Data Início : campo preenchido automaticamente com a data início informada no cadastro da competência selecionada anteriormente;
- Data Fim : campo preenchido automaticamente com a data fim informada no cadastro da competência selecionada anteriormente;
- Data Referência : campo preenchido automaticamente com a data fim informada no cadastro da competência selecionada anteriormente. Esta data pode ser alterada, porém não havendo efeitos na execução dos cálculos;
- Equipe : campo de preenchimento opcional, quando informado, será utilizado como filtro na execução das rotinas. O usuário pode selecionar mais de uma equipe para ser filtrada, porém quando selecionado um item neste campo, o campo para seleção de filtro de funcionário é bloqueado;
- Funcionário : campo de preenchimento opcional, quando informado, será utilizado como filtro na execução das rotinas. O usuário pode selecionar mais de um funcionário para ser filtrado, porém quando selecionado um item neste campo, o campo para seleção de filtro de equipe é bloqueado;
- Botão Executar : após a seleção dos cálculos a serem executados e a seleção dos filtros, o usuário deve clicar neste botão para que o sistema de inicio ao processamento das rotinas;
A partir do momento que se inicia a execução de uma rotina, o sistema gera um histórico do processamento na grade apresentada na parte inferior da tela. Neste histórico, durante a execução do processamento, é possível acompanhar os status de cada processo que está sendo executado dentro do cálculo.
-
Quando o processamento é finalizado, caso tenha ocorrido erros no processo, o sistema não gera um lote de execução, e apresenta neste histórico a descrição dos erros ocorridos.
-
Caso o processamento tenha finalizado com sucesso, o sistema gera um lote de processamento, no qual as informações consolidadas ficam registradas. O lote gerado é exibido nesta grade por meio de um link disponibilizado pelo sistema. A partir desse link, é possível acessar a tela de Manutenção de Cálculos (AGR0225), onde pode ser realizada a conferência dos valores e informações gerados nos processamentos.
Visualizar Rotina de Produção
A rotina de produção é uma etapa fundamental no módulo de mão de obra do sistema. Ela tem como objetivo reunir e organizar todas as informações que foram registradas nos Apontamentos de Produção (AGR0087). Essa consolidação é importante porque serve como base para várias outras rotinas essenciais do dia a dia, como:
- Controle de Faltas dos colaboradores
- Cálculo de Feriados
- Apuração de DSR (Descanso Semanal Remunerado)
- Cálculo de Produção Extra
- Inclusão de Complemento de Diária
Na geração dessa rotina, o sistema busca os apontamentos de produção realizados no período da competência e conforme os filtros informados na tela. Na execução do processo, o sistema irá considerar as informações de quantidade e horas apontadas, bem como o valor total gerado para o apontamento em questão, gravando essas informações em Eventos (AGR0231), os quais podem ser conferidos na tela Manutenção de Cálculos (AGR0225).
Para cada registro de apontamento para o funcionário por dia e operação, será gerado um registro na execução desta rotina. Neste caso, após a execução do processamento, todos os apontamento de produção considerados no período estarão consolidados, a partir deste momento, não será possível a edição dos devidos apontamentos na tela Apontamento de Produção (AGR0087).
Após a execução da rotina de produção, esses apontamentos, considerados no processamento, serão disponibilizados para visualização em relatórios do módulo Mão de Obra.
Visualizar de Rotinas de Folgas
A rotina de geração de folgas é uma funcionalidade padrão do módulo mão de obra.Ela é responsável por gerar automaticamente as folgas dos funcionários rurícolas, com base na escala de trabalho (AGR0232) vinculada ao cadastro de cada funcionário (ADM0025). Essa rotina garante que os colaboradores tenham suas folgas corretamente registradas no sistema, conforme a escala definida.
As informações geradas aqui, juntas com os dados da rotina de produção, são usadas para alimentar outras rotinas importantes, como:
- Faltas ;
- DSR (Descanso Semanal Remunerado);
Esta rotina tem como objetivo gerar automaticamente os dias de folga dos funcionários com base na escala de trabalho cadastrada. O sistema faz isso recuperando os dias produtivos e dias de folga a partir da data de início de vigência mais recente informada no cadastro de cada funcionário. A partir dessa data, o sistema inicia a contagem dos dias de trabalho e descanso, conforme a escala, e gera as folgas correspondentes dentro do período da competência.
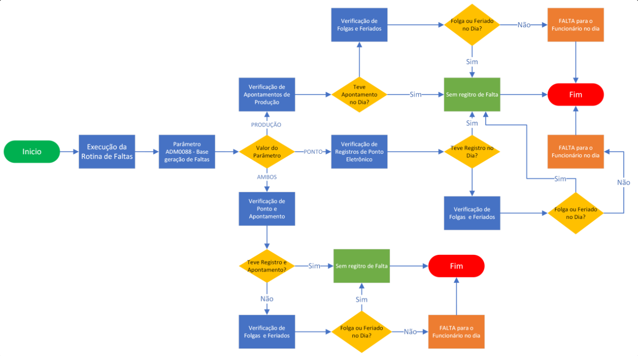
Visualizar Rotina de Faltas
A rotina de faltas é padrão do módulo mão de obra e é responsável pelas conferências das faltas que o funcionário teve no período da competência informada. A geração das faltas é parametrizada de acordo com as regras da empresa, para isso, a partir deste parâmetro PayGenerateAbscenceBase |Base para geração de falta, presente na tela Parâmetros (ADM0088), é definido quais informações devem ser consideradas na execução do processamento.
No parâmetro em questão, definimos se serão considerados somente apontamentos de produção (gerados através da tela Apontamento de Produção (AGR0087), somente registros de ponto eletrônico (necessário integração específica com ERP) ou ambos. Neste caso, de acordo com essa parametrização, no processamento da rotina em questão, serão considerados as informações geradas na rotina de produção e/ou as informações gravadas na tela Ponto Eletrônico (AGR0229), além das informações geradas na rotina de folgas e o vínculo de Grupo de Feriado (ADM0082) no cadastro dos funcionários.
Durante o processamento da rotina, o sistema segue o fluxo apresentado a seguir para a geração de Faltas:

Visualizar Rotina de Feriado
A rotina de feriado é padrão do módulo mão de obra e tem como função calcular o valor dos dias de feriado para os funcionários, com base na média dos valores gerados em dias produtivos da semana de trabalho. Para isso, o sistema considera tanto os dados da rotina de produção quanto as informações da rotina de Faltas.
O sistema utiliza uma regra padrão para calcular o valor dos dias de feriado.Ela considera a presença ou ausência de faltas na semana em que o feriado ocorre. Veja como funciona:
Quando o funcionário tem direito ao valor do feriado:
- Se o funcionário não tiver faltado durante a semana do feriado;
- E não tiver produção registrada no dia do feriado;
- Então o sistema calcula um valor a ser pago referente a esse dia.
Quando o funcionário não tem direito:
- Se houver qualquer falta registrada na semana produtiva do feriado;
- O sistema não calcula valor para esse feriado;
- Um registro será criado com valor zerado.
Quando o funcionário tem direito ao valor do feriado, o sistema realiza o seguinte cálculo:
- Soma todos os valores dos apontamentos registrados na rotina de produção da semana do feriado;
- Divide essa soma pelo número de dias produtivos, conforme a escala de trabalho (AGR0232) do funcionário;
- O resultado é o valor que será atribuído ao dia de feriado.
Visualizar Rotina de DSR (Descanso Semanal Remunerado)
A rotina de DSR (Descanso Semanal Remunerado) é padrão do módulo mão de obra e é responsável pela valorização do dia de DSR do funcionário, levando em consideração a regra padrão de média dos valores gerados em dias produtivos da semana de trabalho do funcionário. Para a execução desta rotina, o sistema considera além dos valores gerados na rotina de produção as informações geradas na rotina de faltas e a escala de trabalho (AGR0232) vinculada ao cadastro do funcionário (ADM0025).
O sistema calcula o valor do DSR com base na frequência do funcionário durante a semana produtiva. A regra funciona da seguinte forma:
Quando o funcionário tem direito ao valor do DSR:
- Se o funcionário não tiver faltado durante a semana produtiva;
- Ele receberá um valor no dia de folga identificado como descanso semanal remunerado, conforme cadastrado na escala de Trabalho (AGR0232).
Quando o funcionário não tem direito ao valor do DSR:
- Se houver qualquer falta registrada na semana produtiva;
- O sistema não gera o valor do DSR;
- Um registro será criado com valor zerado na rotina.
Quando o funcionário tem direito ao DSR, o sistema faz o seguinte:
- Soma todos os valores dos apontamentos registrados na rotina de Produção da semana produtiva;
- Divide essa soma pelo número de dias produtivos da semana, conforme a escala de trabalho (AGR0232) do funcionário;
- O resultado é o valor atribuído ao dia de descanso semanal remunerado.
Visualizar Rotina de Produção Extra
A rotina de produção extra é padrão do módulo mão de obra, essa é responsável por gravar no evento (AGR0231) de produção extra, valores de apontamentos de funcionário que tiveram produção em dias de feriado, neste caso, utilizado para pagamentos específicos no sistema ERP. Para a execução deste processo, são consideradas as informações gravadas na rotina de produção e o vínculo de Grupo de Feriado (ADM0082) no cadastro de Funcionário (ADM0025).
Visualizar Complemento de Diária
A rotina de produção extra é padrão do módulo mão de obra, essa é utilizada em cenários onde através do parâmetro SalarySupplementRoutineFixedValue | Rotina de Complemento Salarial - Valor base para complemento (valor fixo), presente na tela Parâmetros (ADM0088), é definido o valor mínimo a ser pago no dia produtivo de trabalho do funcionário, quando este não tiver registro de falta no dia em questão.
Neste caso, quando definido um valor neste parâmetro, na geração da rotina, o sistema vai verificar o valor total dos apontamento de produção para o funcionário no dia e, caso este não tenha atingido este valor mínimo parametrizado, o sistema irá gerar um complemento no valor diário até que este atinja o valor mínimo, na somatória da produção e o complemento.
Definir Parâmetros
- Parâmetros utilizados em Rotinas padrão do módulo mão de obra:
- PayGenerateAbscenceBase | Base para geração de falta
- CltOperationSaturdayPlywood | Operação para Sábado Compensado
- SalarySupplementRoutineCalculationMode | Rotina de Complemento Salarial - Modo de Apuração
- SalarySupplementRoutineOriginValue| Rotina de Complemento Salarial - Origem do valor para complemento
- SalarySupplementRoutineFixedValue | Rotina de Complemento Salarial - Valor base para complemento (valor fixo)
- AllowFiltersAndExceptionsComp | Permitir utilização de Filtros e Exceções no cadastro de Competência: Quando ativo, os campo para definição dos Filtros padrões de equipe e Funcionário da tela são removidos, neste caso, estes se tornam campos informativos, tendo o preenchimento automático de acordo com as informações da Competência informada na tela.
English
Español

English
Español

