Gerar manifestação do destinatário
Esta tela permite a geração manual de manifestação do destinatário, ou seja, permite que o destinatário manifeste a sua participação na operação acobertada pela Nota Fiscal eletrônica emitida para o seu CNPJ.
Processo
Premissas
Para utilização da rotina de manifestação do destinatário é necessário habilitar o módulo Qtd. NF-e na licença do eDocs.
Chave NF-e
Chave da NF-e que foi emitida para o seu CNPJ.
Série
Série da NF-e que foi emitida para o seu CNPJ.
Número
Número da NF-e que foi emitida para o seu CNPJ.
Emissor
CNPJ/CPF da empresa ou pessoa física que emitiu NF-e cujo destinatário é o seu CNPJ.
Valor
Valor total da NF-e emitida para o seu CNPJ.
Situação NF-e
Situação atual em que se encontra a NF-e.
Para gerar a manifestação, é necessário que sejam informados os campos abaixo:
Manifestação
Permite a seleção de qual evento se desejar manifestar. Os eventos possíveis são:
- Confirmação da operação: confirmando a ocorrência da operação e o recebimento da mercadoria (para as operações com circulação de mercadoria);
- Desconhecimento da operação: declarando o Desconhecimento da Operação;
- Operação não Realizada: declarando que a Operação não foi Realizada (com Recusa do Recebimento da mercadoria e outros);
- Ciência da operação: declarando ter ciência da operação destinada ao CNPJ, mas ainda não possui elementos suficientes para apresentar uma manifestação conclusiva.
Justificativa
Motivo pelo qual a operação não foi realizada. Este campo deve ser informado somente no evento de Operação não Realizada. Para os demais eventos, esse campo ficará desabilitado.
Importante
- A geração de eventos de manifestação do destinatário podem ser feitos no eDocs, sem integração com o ERP, ou gerados no ERP com integração com o eDocs.
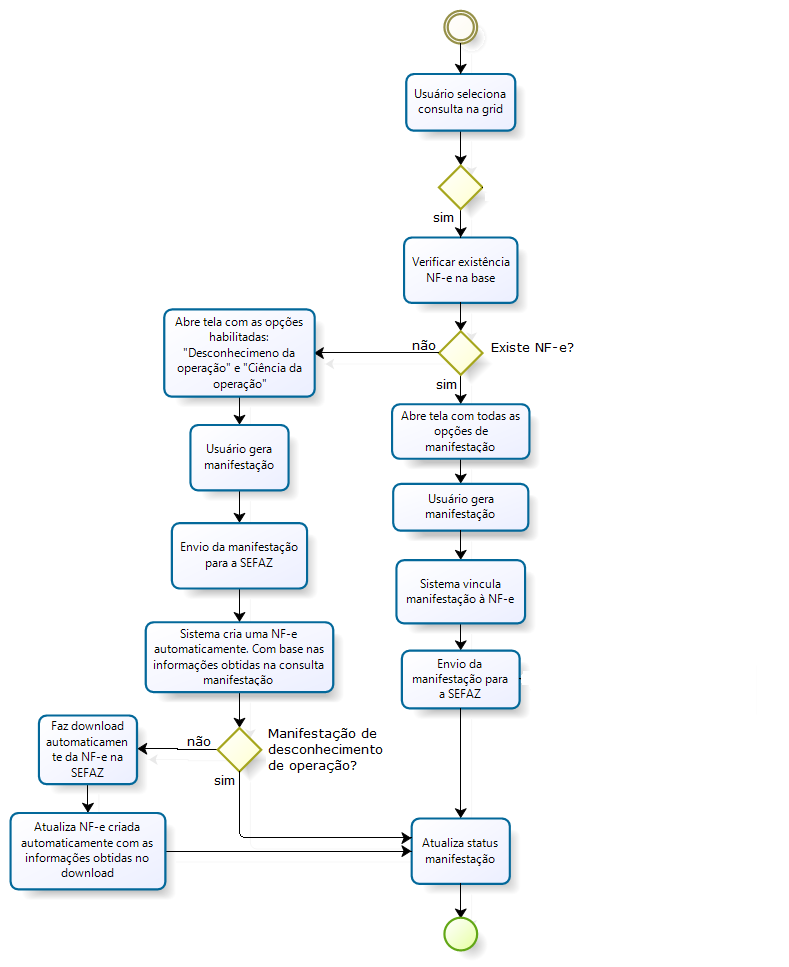
- NF-e inexistente na base do eDocs: ao realizar uma consulta de manifestação, pode ocorrer a não existência da NF-e na base de dados do eDocs, ou seja, o sistema pode não ter recebido o e-mail com o XML dessa NF-e. Neste caso, é possível apenas manifestar o desconhecimento da operação ou ciência da operação.
Salvar
Gera a manifestação do destinatário. Após a geração, a manifestação será enviada a SEFAZ, que retornará a situação final da manifestação.
Importante
- A situação da NF-e na consulta de manifestação do destinatário é o espelho da situação da nota na lista de recebimento.
Quando uma manifestação é integrada antes da integração da nota de recebimento, uma nota de recebimento temporária será criada até que a original seja integrada (via e-mail ou importador). A NF-e temporária permanece com a situação "Documento não recebido" ou "Documento não recebido - Cancelado". - Essa NF-e não tem valor fiscal, serve apenas para sinalização de que a NF-e não existe na base do eDocs.
Fechar
Fecha a tela de geração de manifestação.
Download NF-e
Ao ser acionado é realizado o download do arquivo XML da NF-e e gerada uma ciência de operação automaticamente. O download da NF-e vinculada a manifestação não realizado de forma automática quando a manifestação de destinatário é autorizada.
English
Español
English
Español


