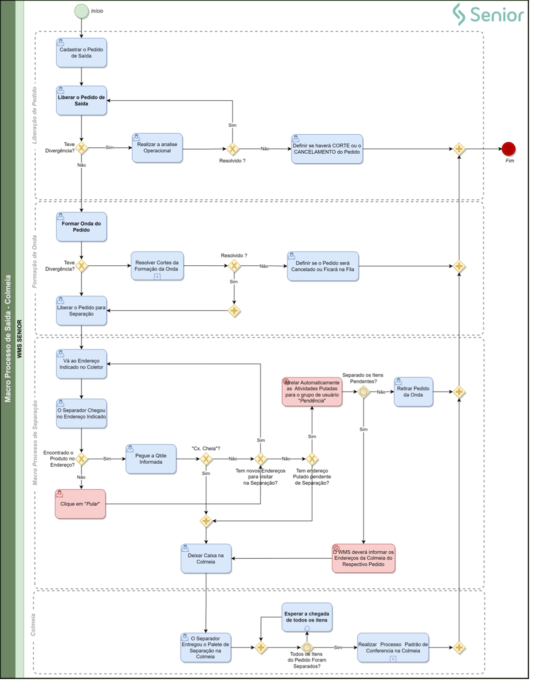
Separación por ondas con lote industrial (colmena)
Debido al cambio constante en la operación logística para dar cabida a la creciente demanda de envío de productos, sumado a las nuevas funcionalidades brindadas al depositante, se evaluó la necesidad de adaptar la funcionalidad de salto de productos dentro de la dirección en la separación de olas. Actualmente, cuando se hace clic en el botón “Omitir artículo” al separar el producto en la ola, se ubica la siguiente dirección que tiene stock de este producto en la misma región de almacenamiento. Si se encuentra, se cancela el movimiento de la dirección actual y se genera nuevamente el mapa de separación incluyendo la nueva dirección, de acuerdo con la regla de separación sistémica estándar (separación de la dirección más pequeña a la dirección más grande). Si el producto no está en stock en la región de almacenamiento, las direcciones omitidas quedan pendientes al final del mapa de separación, donde un empleado específico (PS - solucionador de problemas) realiza una verificación de stock, considerando otras regiones de almacenamiento, o realiza la eliminación de la factura de ola.
Por lo tanto, se adaptó la funcionalidad de omisión de producto dentro de la dirección durante la separación de la onda de colmena, para permitir verificar el stock en la siguiente dirección que tenga el producto omitido con el mismo lote industrial, dentro de la misma región de almacenamiento.
Particularidades
- Como el momento de envío de la solicitud de facturación, junto con el “Lote Industria”, está parametrizado en el cliente a realizarse después de la formación de la onda, SE SUPONE que el mismo “Lote Industria” enviado a facturación es el mismo a ser apartado.
- Si hay problemas con respecto a la disponibilidad del “Lote de la Industria” durante la recolección en la dirección, el Clasificador omitirá la dirección de modo que, si se ha cubierto todo el recorrido de recolección, la actividad en la dirección SALTADA se dirigirá al grupo de usuarios. “Pendiente” de que se llame al equipo “Problem Solver” para estudiar la posibilidad de subsanar la falta del “Lote Industria” en la “Región de Almacenamiento” o quitar la Factura de la ola.
- La verificación del pedido en Hive solo puede comenzar sitodo Los artículos del pedido están completamente separados.
- Invocación activa:
Para el proceso de Flujo de resolución de problemas en Hive Picking, el sistema requiere que el almacén esté configurado para utilizar la recuperación activa en las tareas de Wave Picking y Picking Problem Resolution. Al marcar la opción "Habilitar flujo de solución de problemas en la separación de Hive" en la pestaña Separación de configuración de onda, el sistema verifica si la configuración de Actividad/Invocación activa es compatible. Si no hay una configuración de Invocaciones activas, el sistema mostrará el mensaje "Para habilitar el flujo de solución de problemas en Hive Separation, el almacén debe usar 'Invocaciones activas'".
- Diferentes Lotes de Industria, pero con la misma Fecha de Vencimiento, si el producto que se omitió tiene saldo en la misma “Región de Almacenamiento” con la misma “Fecha de Vencimiento” pero, con un “Lote de Industria” diferente, elWMS NO DEBE solicitar al Separador que lo separe, para evitar discrepancias en la información de facturación enviada al ERP en el momento en que se formó la ola.
- Los parametrosHabilitar el flujo de solución de problemas en la separación de colmenas EsUtiliza paleta estándar son incompatibles, por lo que estos últimos serán deseleccionados por el sistema.
Esta funcionalidad será compatible con versiones superiores a la 8.12.7.244 de Storage Management | WMS Senior.
(Refiriéndose a WMSCT3-2810)
Parametrizaciones
Vaya al botón Registro > Almacén > Almacén > Actividades
- Dejar actividades marcadasSeparación de ondas EsSolución de problemas de separación.
Vaya a Configuración > Configuración de onda > pestaña Datos de configuración de onda
- Elige la opciónPor factura Al campoTipo de conferencia de embalaje.
Vaya a Configuración > Configuración de onda > pestaña Separación
- Habilitar el flujo de solución de problemas en la separación de colmenas: deje este parámetro seleccionado y el sistema le permitirá buscar productos del mismo lote industrial y fecha de vencimiento en otras ubicaciones del mismo sector durante la separación de la colmena. Si no se encuentra stock o no es una dirección de ruta de recolección secuencial, se crea una tarea de recolección para el grupo de usuarios definido.
- Grupo de usuarios responsable de resolver problemas en Hive Separation: elija el grupo de usuarios que participará en la transmisión de Hive.
Vaya a Configuración > Configuración de Onda > pestaña Otra información - parte 2
- Proceso de separación: para este campo elija la opciónPor mucho.
Vaya a Configuración > Configuración de Onda > pestaña Exportar
- tiempo de facturación: para este campo elija la opciónDespués de la formación de olas.
Vaya a Registro > Seguridad > Grupo de usuarios
- Solucionador de problemas en Hive Separation: dejar marcado el parámetro para el usuario que forma parte del Grupo de Usuarios responsable de resolver problemas en el flujo de Colmeia.
Vaya a Registro > Depositante > pestaña Exportar
- tiempo de facturación: para este campo elija la opciónDespués de la formación de olas.
- Devolución de facturación automática.: para este campo elija la opciónModelo por lotes TXT WMS.
Corrientes
Vaya a Registro > Seguridad > Grupo de usuarios
- Aplicar los parámetros y cada vez que el separador haga clic en el botón.Saltar En el recolector de datos se creará una nueva actividad y se asignará al grupo de usuarios vinculados a ella. Si el almacén no utiliza retirada activa, la separación de artículos que estén pendientes de resolución de problemas sólo podrá ser realizada por usuarios pertenecientes al grupo.
- La Convocatoria Activa no ha cambiado.
- Se cambió el comportamiento del botón Omitir división para que, cuando se parametrice para la solución de problemas en el flujo de la colmena, en lugar de simplemente omitirlo, se cree una nueva actividad o movimiento y se asigne al grupo de solución de problemas. La actividad se mostrará en la pantalla de invocaciones activas del coleccionista y podrá ser seguida por elGerente de Actividad del módulo Empresa. Siempre que ocurra un Problema, el sistema intentará ubicar una nueva ubicación con stock idéntico al que presentó el problema. Si la dirección está en una Orden mayor que la dirección de recolección actual, se realizará una actualización simple del Mapa de recolección. En los casos en que el stock no se encuentre o se encuentre en una dirección posterior a la dirección de retiro actual, se creará un nuevo retiro, clasificado como Resolución de Problema. Una vez creada, la actividad de Resolución de Problemas solo puede ser realizada por miembros del grupo de Resolución de Problemas.
Guarniciones
- Cuando el recolector encuentra un problema, el artículo que se está recogiendo puede ser reemplazado por una ubicación posterior a la ubicación actual, por lo que el sistema cancela los movimientos desde la ubicación actual, crea nuevos movimientos y los reubica en la cola de selección, permaneciendo así transparente para el recolector.
- El stock del producto en cuestión solo se encontró en la ubicación donde se encontró el problema, en este caso se cancelan los movimientos y se crean nuevos para el Grupo de Resolución de Problemas.
|
Vea también: |
- Configuración de onda
- Depositor
- Envío de mercancías
- Grupo de usuario
- Gerente de Actividad





