Integración esencial de OutBond: autorización de envío
Actualmente, el proceso de envío de productos desde el almacén se realiza importando el XML de Orden de Separación (OF), donde al ser importado, se genera automáticamente una solicitud de salida para la separación y verificación de productos, por lo que en un segundo momento se envía el XML y el PDF NF-e para que se pueda facturar, imprimir la factura y realizar el envío, generando los archivos (XTRK) para los transportistas y la confirmación del envío (ASN) para el depositante.
Ahora a partir de la versión 8.11.21.0, para enviar los productos ya no es necesario enviar el XML y PDF de la NF-e anterior, donde solo se envía el archivo XML OF (Separation Order) que ya registra la factura de salida para llevar realizar el envío, y el proceso de impresión de la etiqueta de volumen, impresión de factura, recolección y envío de archivo (XTRK) a los transportistas luego de que la verificación es realizada por un sistema de terceros, que luego de devolver un archivo de confirmación de envío (TDN - Trailer Depart Notificación) para que los productos se puedan descargar de nuestro lado y devolver la confirmación de envío (ASN) al depositante.
Escenarios evaluados:
* Un pedido con más de un volumen generado en el flujo de la colmena. Para este caso, un volumenno se puede cancelar, porque para la colmena se debe cancelar toda la ola.
* Múltiples pedidos en una sola ola. El código de volumen enviado en el XTDN y validado para saber si está presente en una nota que está en una lista de empaque, si no, se completa la integración.
A partir de la versión 8.11.23.0, es obligatorio dejar los parámetros marcadosUtiliza autorización de envío yControla el peso que se encuentran en los submenús: Integración e Información Adicional.
Desde las versiones 8.11.23.3 y 8.11.24.0:
- El archivo OFR generado hoy a lo largo del ciclo de vida del pedido en el flujo de envío de salida, comenzó a enviar la información del número de serie para que el sistema de terceros sepa qué información específica se encuentra en el envío para generar la factura.
- Cambiamos algunas veces al enviar elEstado de la orden del archivo OFR XML a (4 - Separación completada, 7 - Montaje de volumen completado sin presente, 11 - Montaje de volumen completado con presente) siempre que el parámetroUtiliza autorización de envío está marcado; de lo contrario, permanecen en los tiempos actuales.
- En lugar de enviar el estado 4 cuando se inicia el picking, el sistema lo envía cuando se completa el picking.
- En lugar de enviar el estado 7 cuando la selección se completa sin un regalo, el sistema lo envía cuando se completa el montaje del último volumen sin un regalo.
- En lugar de enviar el estado 11 cuando la recolección se completa con regalo, el sistema lo envía cuando el montaje del último volumen se completa con regalo.
- Adaptamos la Configuración XOFR Adicional del registro del depositante en caso de que esté marcado paraUtiliza autorización de envío
- Menú: Registro> Depositante> Submenú: Configuración adicional de XOFR.
- EN:Separación iniciada POR: separación completada.
- EN:Código de separación iniciado POR: Separación de código completada.
- EN:Separación completada con presente POR:Ensamblaje del último volumen completado con el presente.
- EN:Separación completada sin presente POR:Última edición de volumen completada sin presente.
- Imagen de:

- Imagen para:

- Cambiamos la exportación del archivo XML de OFR, Integración de OC (Solicitud de cancelación de pedido), para queproceder al envío de la información específica conferida desde el momento del montaje de los volúmenes. Como ejemplo a continuación, puede ocurrir que el producto tenga más de una información específica para verificar y se hayan enviado 2 unidades del producto, luego el valor verificado de cada información específica se envía para cada unidad del producto en secuencia.

Ver el archivo de integración de OutBound (acceso directo)
Configuración de los parámetros
Menú: Configuración> Configuración de onda>Submenú: Región de devolución de existencias
Validar el vínculo del producto con el sector en la región de devolución de existencias: a partir de las versiones 8.11.25.0 y 8.11.23.7, este parámetro valida si el producto está vinculado al sector, si la ubicación tiene restricciones físicas y si la ubicación puede recibir un solo lote, es decir, valida ono si el producto está vinculado al sector. Si está deshabilitado, le permite devolver cualquier producto a la ubicación, sin validar si el producto está vinculado en el sector, por lo que es posible devolver el producto de materiales peligrosos /no Hazmat en el mismo lugar. Nota: este parámetro solo se puede deseleccionar cuando el parámetro 'Usar región de devolución de stock' está chequeado. Por defecto, al registrar la configuración de onda, este parámetro está marcado. Ver otras configuraciones.
Menú: Registro> Depositante> Submenú: Integración
Ajustamos el Registro de Depositante, con el nuevo parámetroUtiliza autorización de envío en el submenúIntegración que determinan el nuevo comportamiento del flujo deSaliente, se puede marcar / desmarcar sino no hay OF en curso, y solo se activa si los parámetros: Usar orden de separación yGenerar pedido mediante la importación de pedidos de picking están marcados.
Si hay algún OF en curso.
Pero los parámetrosEvite la liberación de pedidos no facturados para el envío, evite la forma de onda con pedidos no facturados, Evite la ola de lanzamiento para la ejecución con pedidos no facturados y Evite la generación de volumen para pedidos no facturados sólo están MARCADOS, si el parámetroUtiliza autorización de envío no está MARCADO y viceversa.
Hemos agregado algunas validaciones, desde la versión 8.11.23.0, para marcar el parámetroUtiliza autorización de envío. El parámetroControla el peso también debe comprobarse, y esto valida la configuración del parámetroUtiliza autorización de envío.
Menú: Registro> Depositante> botón: Servicio de etiquetado externo> botón:Parámetro >AWS
Hemos agregado el servicio AWS para la configuración de impresión de etiquetas externas.
Cambio de comunicación con AWS WebService
Menú: Registro> Depositante> submenú: Información adicional
Agregamos la parametrizaciónIncremento de tiempo de recogida de AWS el cual informa el tiempo en minutos al enviar información al Web Service de Amazon durante la integración de SLAM, es decir, el sistema permite parametrizar el tiempo adicional, en minutos, según el campo ReadyToPickUpTimeUTC de la solicitud que se realiza en el momento de SLAM.
(Referencia WMSCT1-302)
A partir de la versión 8.11.23.0,cambiamos el punto de comunicación con AWS WebService.
- Previamente al intentar generar la Etiqueta de Volumen en la pantalla dePago exprés o en el Colmena yno existe la configuración del depositante, o si tiene los datos incorrectos, muestra el siguiente mensaje:

- Debido a la necesidad de enviar el peso medido al pesar el volumen en la báscula a laServicio web de AWS de la etiqueta de volumen externa, cambiamos el punto de comunicación de este servicio del proceso de montaje de volumen (Checkout Express y Beehive), y comenzamos a consumir la obtención de la etiqueta de volumen y su posterior impresión en el momento depesaje de volumen, porque en este momento ya tenemos el peso del volumen.
- Eliminamos la impresión / reimpresión de la etiqueta de volumen externo (AWS) en elChequeo rápido, ya que está impreso en elpesaje de volumen yno más en generación de volumen. Agregamos Impresión / reimpresión de preetiquetas de volumen en la pantalla Checkout Express cuando el depositanteutiliza autorización de envío, y también configuramos la Preetiqueta de volumen para que se imprima cuando se ingresa una factura yno importado.
- Eliminamos la impresión / reimpresión de la etiqueta devolumen externo (AWS) en montaje de volumen enColmena, pasando aimprimir en pesaje de volumen.
- Visualización de la generación e impresión de un volumen:

- Simplemente haga clic en el botón:Reimprimir para regenerar la etiqueta del primer volumen:


- Visualización de la generación e impresión de un volumen:
- En el menú: Administrador y Volúmenes, al seleccionar uno o más volúmenes cuyo peso aún seno se completó, y el Depositanteutiliza autorización de envío, se imprime la etiqueta previa de AWS proporcionada anteriormente. Sin embargo, si hay una selección de uno o más volúmenes, y algunos de los seleccionados, se ha completado el pesaje. El sistemaprimero imprime el archivo ZPL consumido ymás tarde realiza la impresión previa a la etiqueta.
- En la pantalla de Pesaje de volumen agregamos el botón para definirImpresora estándar para la etiqueta de volumen externo del servicio en AWS.

- Implementamos en la pantalla Weigh-in-Volume el consumo del servicio de etiquetas externas AWS y su reimpresión.
- Cuando se ingresa un código de barras para un volumen cuyo depositante trabaja conAutorización de envío, a pesar de queno Al no poder comunicarse con el servicio de etiquetas externas de AWS, se produce el siguiente error: No se puede obtener la etiqueta de la comunicación de AWS. Compruebe los parámetros del Servicio de etiquetas externas del depositante.

- Cuando se ingresa un código de barras para un volumen cuyo depositante trabaja con autorización de envío, sin embargono hay una impresora predeterminada definida, se produce el siguiente error:Configure una impresora predeterminada y haga clic en Reimprimir.

- Cuando ya tiene una impresora predeterminada definida y la etiqueta AWS se ha impreso, el pesaje se libera como se muestra en la imagen a continuación:Volumen con código de barras: 98100004940001 liberado. Compruebe que se haya impreso la etiqueta de volumen.

- Agregamos el parámetroPermitir volver a pesar el volumen en el registro del Grupo de Usuarios, que le permite volver a pesar el volumen en la pantalla de Pesaje de Volumen, se encuentra en el menú: Registro> Seguridad.

- En la versión 8.11.23.3. cuando se ignora el recuento de productos, si la nota en el OR es de origen InboundASN, y el artículono estaba presente en la nota. El WMS activa automáticamente la impresión de una etiqueta en el formato que se informa a continuación.

Bloqueo de facturación manualmente
Menú: Monitoreo> Monitoreo de salida por factura> Botón:Factura
Si la opcionUtiliza autorización de envío está marcado en el Registro de Depositante, el sistema bloquea la funcionalidad de
Generar facturación.
Filtros en la formación de ondas
Agregamos el filtro:Pedidos que contienen material peligroso (HAZMAT) con las opciones siguientes en las pantallas deformación de olas yAsistente de formación de ondas para filtrar las solicitudes de formas de onda que tienen productos con estas características.
- No: muestra pedidos sin producto Hazmat en la pantalla.
- sí: Muestra en la cuadrícula solo pedidos con productos Hazmat.
- No se aplica: Muestra pedidos con y sin producto Hazmat.
Menú: Mover> Salida> Administrador de despacho> Botón:Formar
Menú: Mover> Salida> Administrador de despacho> Botón:Asistente de entrenamiento
Pantalla de mensajes SIOC
Configuración de onda
Deje el parámetro habilitadoHabilitar conferencia de código de barras de caja en el submenú: Otra información - Parte 02 de la configuración Wave.
Colmena
Modificamos el ensamblaje del volumen en Beehive para que si el campo:Utiliza la caja recomendada (SIOC) presente en el Producto x Depositante está marcado, sugiere que el usuario utilice elmismo caja de producto para envío de Material Peligroso (Hazmat), es decir, se utiliza el registro establecido en el campoCaja recomendada (SIOC) Registro del depositante> Submenú: Reglas de envío, que se informa a continuación:
- Menú: Registrarse> Producto> Producto> botón: Depositante> Botón: Información asociada> submenú: Reglas de envío
-
- Menú: Registrarse> Depositante> Submenú: Reglas de envío
- Caja recomendada (SIOC): Se permite seleccionar un cuadro de volumen para ser sugerido en Beehive o CheckOut Express.
- Si solo hay productos SIOC en la factura, prevalece la casilla SIOC.
- Si hay al menos 1 producto que
-
Y en la pantalla deMontaje de volúmenes de colmena muestra un mensaje de advertencia de que el producto que se va a embalardisfruta de la caja de envío en sí, luego de eso, el sistema solicita confirmar el código de barras de la caja de volumen previamente registrado con descripción y código de integraciónSIOC para ser devuelto posteriormente en el archivo ASN de devolución de confirmación de envío.
Regla de sugerencia de efectivo recomendada, cuando hay una configuración diferente entre el efectivo de la orden de separación recomendada y la configuración de efectivo recomendado en el Registro de depositantes para productos SIOC:
- Si solo hay productos SIOC en la Nota, prevalece el cuadro SIOC.
- Si hay al menos 1 producto queno si SIOC prevalece en la casilla Orden de separación.
Y de manera similar para la pantalla SIOC en Checkout Express
Consideración:no es obligatorio hacer sonar un cuadro de volumen con código de integración “SIOC”, es decir, es solo una sugerencia, el usuario puede usar otro cuadro de volumen.
Abra el último volumen generado
Ahora es posible volver a abrir el último volumen generado en la pantalla Packing Checkout Express, con una contraseña de supervisor.
Si no se ha generado la etiqueta para el último volumen de material peligroso.
El sistema vuelve a abrir la pantalla para una nueva validación de etiqueta.
Pantalla de montaje de volumen Beehive, agregamos el botón para verificar el último volumen generado.
Y no se ha generado la funcionalidad para validar la etiqueta de último volumen de material peligroso.
Etiqueta de volumen de Amazon TWS (servicios web de transporte)
Recibimos a través del servicio web la Etiqueta de volumen de Amazon TWS (Servicios web de transporte) para serimpreso yreimpreso despuéspeso del volumen en la caja o el flujo de la colmena, y también está vinculado al Código de seguimiento y la etiqueta ZPL, más la validación del marcado ono del parámetroForzar código de barras de Clasificación de Materiales Peligrosos (HAZMAT) para obligar a informarel código de barras de la etiqueta en el Montaje de Volúmenes en el Beehive o en CheckOut Express.
Menú: Registro> Producto> Clasificación de materiales peligrosos (HAZMAT)
ParámetroForzar código de barras desmarcado en la pantalla CheckOut Express Packing:
ParámetroForzar código de barras marcado en la pantalla CheckOut Express Packing, es necesario informar el contenido del campoEtiqueta de código de barras en el menú: Clasificación de materiales peligrosos (HAZMAT):
ParámetroForzar código de barras sin marcar en el Montaje de volúmenes en la colmena:
ParámetroForzar código de barras marcado en el Montaje de volúmenes en la colmena, es necesario informar el contenido del campoEtiqueta de código de barras en el menú: Clasificación de materiales peligrosos (HAZMAT):
Bloqueo para retiro de órdenes de oleada
- Si se ha producido la solicitud de etiqueta ZPL de al menos un volumen generado para el pedido, el sistema muestra un mensaje de advertencia en las pantallas siguientes, porque desde la generación \ etiquetado del primer volumen, la factura ya ha sido emitida a SEFAZ por el servicio web. y desde el momento en que se pesa el volumen, todo el resto del flujo (Recolección) lo realiza un sistema de terceros, devolviendo al WMS que los volúmenes fueron enviados para que se dé de baja el inventario y el archivo de devolución (ASN ) es generado:
- Menú: Movimiento> Salida> Administrador de despacho> Cancelar> Eliminar factura de Wa
- veMensaje:No está permitido cancelar la factura con id 999. Ya existe una etiqueta de volumen de autorización de envío generada.

- veMensaje:No está permitido cancelar la factura con id 999. Ya existe una etiqueta de volumen de autorización de envío generada.
- Menú: Mudanza> Saliente> Administrador de despacho> Cancelar> Cancelar ola
- Mensaje:Wave i

- Mensaje:Wave i
Bloqueo para cancelación de volumen de pedidos
- Si se ha producido la solicitud de etiqueta de al menos un volumen generado para el pedido, el sistema muestra un mensaje de advertencia en las pantallas siguientes, porque desde la generación \ etiquetado del primer volumen, la factura ya ha sido emitida a SEFAZ por el servicio web y desde el momento en que se pesa el volumen, todo el resto del flujo (Recolección) lo realiza un sistema de terceros, regresando al WMS que los volúmenes fueron enviados para que se dé de baja el inventario y el archivo de devolución (ASN) es generado:
- Menú: Movimiento> Salida> Administrador de volumen>Cancelar volumen
- Para CheckOut Express el sistemano le permite cancelar el volumen, con la presentación del mensaje:No se permite cancelar el volumen de ondas configurado para Checkout Express

- Para CheckOut Express el sistemano le permite cancelar el volumen, con la presentación del mensaje:No se permite cancelar el volumen de ondas configurado para Checkout Express
- Menú: Monitoreo> Monitoreo de salida por factura> Volúmenes>Cancelar volumen
- Volumen generado sin embalarno

- Volumen generado sin embalarno
Creamos un bloqueo en la formación de la ola para el flujo de Packing, con el siguiente mensaje:El depositante XXX está registrado para la autorización de envío de usos. La factura 999 no se puede vincular al flujo de separación en el embalaje, de los botonesFormaryAsistente de entrenamiento en el Gestor de despacho.
Menú: Movimiento> Salida> Control de regalos
- Adaptamos la pantalla de Control de regalos para admitir volúmenes de búsqueda mediante código de seguimiento, pero elacción de los botonesno se cambiaron porque se refieren a idVolumeRomaneio, por lo que el cambio al código de seguimiento no tuvo un impacto.
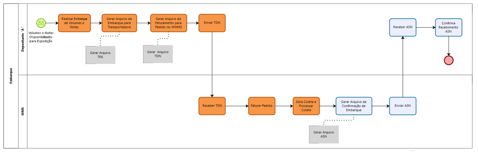
Integración de archivos XML TDN (Notificación del Departamento de Tráiler)
Creamos la integración de archivos XML TDN (Notificación del Departamento de Tráiler) responsable de notificar al WMS que los volúmenes fueron enviados. Este archivo solo se integra si el depositante de las órdenes \ órdenes de separación enviadas están marcadas paraUtiliza autorización de envío.
Etiqueta de volumen con contenido
A partir de la versión 8.11.23.3, agregamos la fecha de envío esperada a la etiqueta de volumen con contenido.
Facturación x colección TDN
Ajustamos la facturación de pedidos con creación automática de cobros para todos los pedidos / volúmenes, a partir de la información enviada en el archivo TDN.
Después de recibir todos los volúmenes de pedidos, se "transforma" en una factura y estas facturas se agregan a la colección, hasta el límite de laCantidad máxima de pedido por recolección en el registro del Depositante y luego está el procesamiento de las colecciones creadas a través de la integración del archivo ASN.





