Envíos por Cuenta y Pedido de Terceros - Productos Nacionalizados
Algunos incentivos fiscales relacionados con el ICMS fueron otorgados por estados que tienen puertos.
Anteriormente era común importar productos sin pagar ICMS al momento del despacho aduanero, es decir, se suspendía el pago hasta que efectivamente saliera el producto. Para eliminar esta práctica, el gobierno federal creó la política de tributación de importaciones, que unificó la tasa ICMS para operaciones interestatales, desalentando el otorgamiento de incentivos fiscales por parte de los Estados y estableciendo un tratamiento tributario único.
Particularidades
- Generación de una facturaRCOT (que opera interestatal).
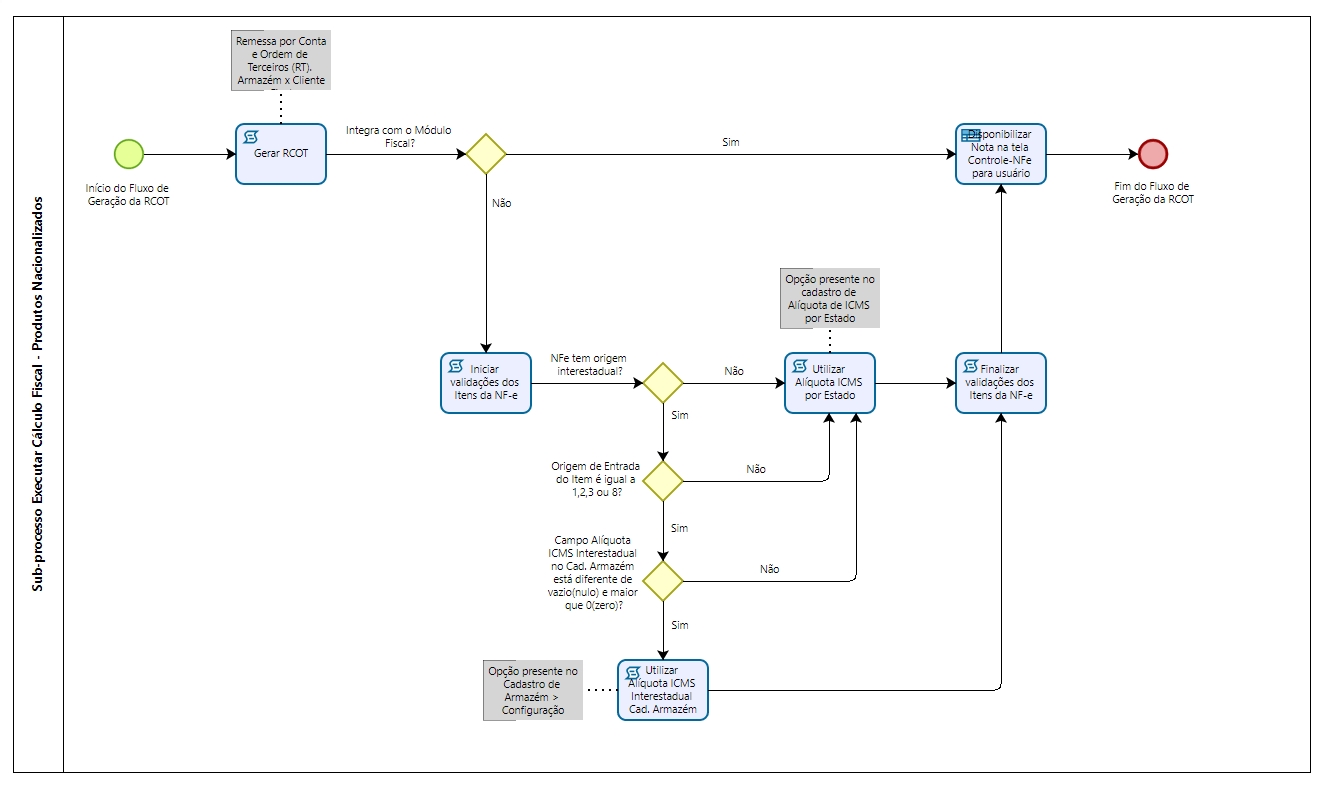
- Productos con origen de entrada 1,2,3 u 8.
- Reglas para asumir la tasa del impuesto de operación interestatal - Registro de Almacén
- El porcentaje de operación interestatal (pantalla de registro de almacén) se utilizará si NF-e se considera interestatal y solo para artículos con origen de entrada igual a:
1 – Extranjero - Importación directa, excepto lo indicado en el código 6;
2 – Extranjero – Adquirido en el mercado interno, excepto lo indicado en el código 7;
3 – Nacional, mercancía o bien con Contenido Importado superior al 40% (cuarenta por ciento) e interior igual al 70% (setenta por ciento);
8 - Nacional – Bienes o bienes con Contenido Importado superior al 70% (setenta por ciento).
Para artículos con distintos orígenes, se utilizará la tarifa que aparece en la pantalla “Tasa ICMS por Estado”.
- El porcentaje de operación interestatal (pantalla de registro de almacén) se utilizará si NF-e se considera interestatal y solo para artículos con origen de entrada igual a:
- Reglas para asumir la tarifa de Registro de Almacén - Tarifa ICMS por estado
- Cuando la NF-e no sea interestatal, todos los artículos se calcularán utilizando la tarifa ICMS referida al Estado de Origen/Destino según el registro en la pantalla “Tasa ICMS por Estado”. Si el NF-e es interestatal, pero el producto tiene un origen de entrada diferente al 1, 2, 3 y 8, la tasa ICMS en la pantalla "Tasa ICMS por estado" también se utilizará para los cálculos.
- Si el campo "Tarifa - ICMS Interestatal" en el registro de almacén es nulo o 0 al generar RCOT, se utilizará la tarifa predeterminada del registro "Tasa ICMS por Estado" para todos los artículos, es decir, si el origen del artículo es nacionalizado ( y factura para operaciones interestatales) la NF-e podrá ser rechazada por la SEFAZ.
- No se aplicará la regla de Reemplazo del ICMS para NCM cuando el producto cumpla con las reglas de Productos Nacionalizados.
- Si el estado fiscal del producto (ST) es EXENTO(40) o NO GRAVADO(41), NO debería haber impuestos ICMS independientemente del origen de la mercancía o la naturaleza del envío entre el Estado de Origen/Destino.
- La regla de Reemplazo de ICMS por NCM no se utilizará cuando el producto de la Orden de Venta/Factura de Salida sea de origen extranjero.
- La regla de Nacionalización no se utilizará cuando el código de Reemplazo de Impuesto (ST) sea igual a No Gravado (41).
Esta funcionalidad será compatible con versiones superiores a la 8.12.7.188 de Storage Management | WMS Senior.
(Refiriéndose a WMS-15126 / WMS-12650)
Parametrizaciones
Acceda a Registro > Almacén > Almacén > Botón Configuración > Pestaña Factura > Grupo Configuración de Tarifa ICMS Estándar para producto con Nacionalización
- Tarifa ICMS - Interestatal: utilizado para NCM de productos nacionalizados en Operaciones Interestatales. Origen del producto:
(1) Importación extranjera directa,
(2) Extranjero adquirido en el mercado interno
(3) Nacionales con contenido importado superior al 40% y inferior al 70%
(8) Nacional con contenido importado superior al 70%
Cuando la parametrización es igual a 0 (cero) o nula, la Gestión de Almacenamiento | WMS Senior considerará las tarifas ICMS registradas para los estados de origen y destino, desconociendo la norma para productos nacionalizados. Esto significa que, aunque el origen sea extranjero, el sistema utilizará las tarifas definidas para los estados involucrados en la operación.
Acceda a Registro > Impuestos > Tarifa ICMS por Estado
- La información presente en este registro será utilizada según la UF Origen/Destino de la factura durante la generación del RCOT, si el artículo no cumple con las normas para la operación interestatal de productos nacionalizados.
Corrientes
La factura perteneciente a la naturaleza de Envío por Cuenta y Pedido de Terceros (RCOT) es generada automáticamente por Storage Management | WMS Senior, basado en flujos de envío donde existe un vínculo con solicitudes de devolución y/o almacenamiento simbólico y/o GMB.
Al generar una factura (RCOT), el sistema utiliza diferentes reglas impositivas para calcular los valores gravados para cada artículo. El flujo de productos nacionalizados forma parte de una de estas reglas, y se utiliza para orientar el valor correcto (según la SEFAZ) de la tasa ICMS para cada rubro.
Acceda a las reglas para el flujo de productos nacionalizados al generar RCOT.
La diferencia entre productos nacionales y nacionalizados es la siguiente:
- Producto Nacional: sufrió algún tipo de industrialización en el territorio nacional.
- Producto Nacionalizado: es de origen extranjero, es decir, importado y sometido al proceso de despacho de aduana en Brasil.
Gestión de almacenamiento | WMS Senior permitirá parametrizar la tarifa ICMS - Interestatal por Almacén, donde será posible informar la tributación unificada del 4% para operaciones con productos importados. Sin embargo, cada Almacén es responsable de evaluar la legislación en su estado y fijar el porcentaje correcto para la operación.
La identificación del origen del producto al importar XML se realiza a través del ICMS (CST) Tributación del artículo, el cual se compone de 3 dígitos, siendo el primer dígito el origen y los dos últimos la tributación.
| TABLA A - ORIGEN DE LOS BIENES O SERVICIOS | Aplicar 4% operaciones interestatales |
|---|---|
| 0 - Nacional, excepto los indicados en los códigos 3, 4, 5, 8 | |
| 1 - Extranjero - Importación directa, excepto lo indicado en el código 6 | X |
| 2 - Extranjero - Adquirido en el mercado interno, excepto lo indicado en el código 7 | X |
| 3 - Nacional, mercancía o bien con Contenido Importado mayor al 40% (cuarenta por ciento) e igual o menor al 70% (setenta por ciento) | X |
| 4 - Nacional, cuya producción se haya realizado de acuerdo con los procesos productivos básicos previstos en el Decreto-Ley n° 288/1967, y las Leyes Federales n° 8.248/1991, 8.387/1991, 10.176/2001 y 11.484/2007. | |
| 5 - Nacional, mercancía o bien con Contenido de Importación menor o igual al 40% (cuarenta por ciento) | |
| 6 - Extranjero - Importación directa, sin similitud nacional, incluido en la lista de Resolución CAMEX y gas natural | |
| 7 - Extranjero - Adquirido en el mercado interno, sin contraparte nacional, incluido en el listado de Resolución CAMEX y gas natural | |
| 8 - Nacional - Bienes o bienes con contenido importado superior al 70% (setenta por ciento) | X |
| TABLA B - TRIBUTACIÓN DEL ICMS | |
|---|---|
| 00 | Totalmente gravado |
| 10 | Gravado y cobrado con ICMS por sustitución de impuestos |
| 20 | Con reducción de Base de Cálculo (BC) |
| 30 | Exentos o no gravados y con cargo a ICMS por sustitución de impuestos |
| 40 | Eximir |
| 41 | No gravado |
| 50 | Con suspensión |
| 51 | Con aplazamiento |
| 60 | ICMS cobrado anteriormente por sustitución de impuestos |
| 70 | Con reducción de Base de Cálculo (BC) y cobro de ICMS por sustitución de impuestos |
| 90 | Otros |





