Proceso de Industrialización (Fabricación)
Su objetivo es el flujo de integración de la industrialización del ERP de Senior con la Gestión de Almacén | WMS Senior, para atender la línea de producción. El proceso de suministro de producción en ERP es un traslado de un almacén a otro en Gestión de Almacenes | WMS Senior el depósito corresponde al sector.
Accede también alprocesos de integración respecto a la información del ERP XT.
(Refiriéndose a WMS-9334, WMS-10095)
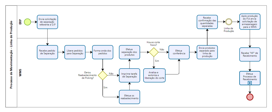
Flujo del proceso
Qué puedes hacer:
Suministro de producción (despacho de materia prima)
Existen dos formas de consumo para abastecer la orden de producción, a saber:
ERP
- A partir de la transferencia procesada, el ERP genera automáticamente una orden de preparación (solicitud), solicitando Gestión de Almacén | WMS senior que separa la mercancía y cantidades necesarias. E indica que es para consumo interno.
Gestión de almacenamiento | WMS sénior
- Se forma la ola.
- Dependiendo de la disponibilidad o no, se pueden presentar las siguientes situaciones con mercancías procedentes de órdenes de separación recibidas por Gestión de Almacenamiento | WMS Senior:
- Cancelación de separación por parte de Gestión de Almacenamiento | WMS Senior con cancelación automática de movimientos de stock, completando el proceso;
- Separación parcial sólo se separa una parte de las cantidades de mercancías solicitadas;
- La separación total de los productos pedidos está separada.
- Para producción interna, el sistema no espera la factura para facturación. Después de la conferencia, Gestión del Almacenamiento | WMS Senior envía confirmación al ERP de que el material fue separado/verificado con su respectiva cantidad;
- Al finalizar la verificación, el sistema traslada automáticamente el material a un lugar de industrialización en el almacén;
- El inventario está agotado.
Consideraciones:
- Si ocurre un error durante la integración, en OR, el proceso continúa manualmente tal como existe hoy;
- Integración de la clasificación del tipo de pedido informando si es pedido de producción y si es consumo interno o externo;
- Este flujo de industrialización sólo está preparado para el régimen de Sucursal, si envía la integración a un depositante que es Almacén General, presentará un error de integración y no permitirá la integración;
- Para el flujo de consumo interno, integración de facturación y el botónFactura, en la pantalla Monitoreo de salida de facturas;
- La columnaPermite la generación automática desde la pantalla de Monitoreo de Salida de Facturas, se utiliza para visualizar si la generación del flujo de despacho fue automática o no;
- El campoclasificación de tipo de orden de la pantallaCambio de factura se desactivará en caso de una solicitud de orden de producción interna;
- Si la orden/nota se origina con un tipo de clasificación para orden de producción INTERNA/EXTERNA, NO se permitirá cambiar la clasificación del tipo de orden.
ERP
- A partir de la transferencia procesada, el ERP genera automáticamente una orden de preparación (solicitud), solicitando que la Gestión de Almacenamiento | WMS Senior separa la mercancía y cantidad requerida. Y señalará que es para consumo externo.
Gestión de almacenamiento | WMS sénior
- Se forma la ola;
- Dependiendo de la disponibilidad o no, se pueden presentar las siguientes situaciones con mercancías procedentes de órdenes de separación recibidas por Gestión de Almacenamiento | WMS Senior:
- Cancelación de separación por parte de Gestión de Almacenamiento | WMS Senior con el proceso de cancelación automática de movimientos de stock, completando el proceso;
- Separación parcial de parte de los bienes solicitados;
- Separación total de mercancías solicitadas.
- Para producción externa, Gestión de Almacén | WMS Senior continúa con los procesos de verificación, facturación y cobro con normalidad;
- Después de la conferencia, Gestión del Almacenamiento | WMS Senior activa la integración para el ERP de confirmación de conferencia.
Producción (recepción del producto terminado)
Al finalizar el proceso productivo, el ERP lo envía a Gestión de Almacenamiento | WMS Senior la Factura de Envío o un documento de entrada y por tanto la Gestión de Almacén | WMS Senior realiza la integración y genera automáticamente el OR, la verificación de entrada, la generación de asignación y la etiqueta de lote.
Paso a paso del proceso de recibo en Gestión de Almacenamiento | WMS Senior:
- Recibo de la factura de ingreso o albarán de Embarque para Almacenamiento;
- Si ocurre un error durante la integración, el proceso continúa manualmente tal como existe hoy;
- Al integrar la nota, habrá un campo Código de Tipo de Recibo con la cumplimentación CONFERENCIA_INTERNA y el(los) número(s) de Orden de Producción del ERP;
- Gestión de almacenamiento | WMS Senior crea una Orden de Recibo automáticamente sin mezclar consumos de diferentes industrias (una factura por quirófano);
- Si el ERP envía datos de conferencias específicos, estos deben estar configurados en el registro de producto x depositante y tener información de lote;
- Si ocurre un error en el quirófano, el proceso continúa manualmente como existe hoy;
- Generación automática de etiquetas por lotes con envío automático a la impresora de consumo estándar;
- El sistema genera Lote y Mapa (Automático);
- Realizar la asignación (Operacional);
- Proceso terminado.
Al finalizar el proceso productivo, el ERP lo envía a Gestión de Almacenamiento | WMS Senior la Factura de Envío o un documento de entrada, la Gestión de Almacenamiento | WMS Senior realiza la integración y otros procesos (generación de OR, verificación de entradas, generación de asignaciones e impresión de etiquetas) siguiendo el flujo normal que es la generación manual de cada proceso.
Al integrar la nota, se llenará un campo Código de tipo de recibo CONFERENCIA_EXTERNA y el número de Orden de producción del ERP.
Flujos operativos
- Registrar un sector y región con el tipo de industrialización:
- Acceda a Registro > Almacén > Sector > Botón Registrar;
- Acceda a Registro > Almacén > Región de Almacenamiento > botón Registrar;
- Insertar un banco de conferencias tipo industrialización con una dirección:
- Registre el tipo de clasificación de la orden de producción establecido en interno:
- Acceder a Factura > Clasificación de Tipo de Orden;
- Complete los campos y en el campo.descripción informe "Industrialización interna";
- código de integración es el campo que será informado en la factura;
- Seleccione la opciónInterno Al campoOrden de producción.
- Integrar la factura saliente con la mismacódigo de integración registrado para el tipo de clasificación de orden indicado anteriormente;
- Visualiza la integración de la nota con su lanzamiento y vínculo con la onda formada y libe
- rada:
- Imprima el Informe del Mapa de Separación para conocer las ubicaciones y cantidades de producto a separar:
- Realizar separación y control de productos:
- Vaya a Monitoreo > Monitoreo de resultados por factura;
- Botón Generar separación;
- La facturación de la nota se produce automáticamente, quedando la nota/ola con el estado de procesada;
- El stock se traslada a la dirección de Industrialización y se da de baja:
- Insertado en el Registro > Entrada > Tipo de Recibo dos opciones para industrialización en el campoOrden de producción, uno centrado en lo interno y otro en lo externo, y que serán utilizados en la factura OR x.
- Orden de producción:
- Orden de Producción Interna;
- Orden de producción externa.
- Orden de producción:
- Integrar la factura entrante con la mismaIntegración de códig
- o
- El sistema registra una O en el menú: Movimiento > Entrada > Gestionar Orden de Recibo, según el campocódigoTipoRecibo
- vinculado a una factura (OR automático). Bloqueo insertado en la pantalla de Registro de quirófano, para NO permitir la vinculación de facturas provenientes de una integración del flujo de industrialización en quirófanos manuales.
- El sistema realiza la verificación de entrada automáticamente, pero si hay algún error se debe continuar con el proceso manualmente (Recolector de Datos > Verificación de Entrada);
- Ver integración de notas con información específica de la conferencia:
- Vaya a Movimiento > Entrada > Seguimiento automático de entrada:
- Desde el botónPara ver es posible comprobar la forma completa del mensaje de registro;
- Sólo los OR provenientes de una conferencia interna aparecerán en la cuadrícula.
- o accede al botónLotes asociados desde el menú Movimiento > Entrada > Gestionar orden de recibo;
- o desde el menú Integración > Registro de integración;
- y/o Factura importada > Artículos > Artículos específicos de la conferencia.
- Vaya a Movimiento > Entrada > Seguimiento automático de entrada:
- Posibles errores en la conferencia de entrada:
- Divergencia de las cantidades de billetes con las cantidades de la conferencia específica;
- Incompatibilidad del envío de datos integrados de la conferencia específica con lo marcado para el producto y su depositante, respecto de los campos:
- Industria de lotes de recogida;
- Recopilar Fecha de Caducidad, Recopilar Fecha de Fabricación o Recoger Fecha de Fabricación y Caducidad.
- Por ejemplo:
- Durante la integración se envió el lote de industria (LOT), pero en el registro de producto x depositante no se marcó el parámetro Recopilar Lote de Industria;
- Durante la integración se envió la fecha de fabricación del lote (DATAFABRICACAO) pero en el registro del producto x depositante se marca el parámetro Fecha de Vencimiento de Cobro.
- Luego de que el sistema completa la verificación, genera el mapa y lote de productos fabricados en el almacén:
- En caso de error al generar el mapa,para algunos consejos.
- Una de las formas de realizar la asignación es desde los menús:
- Movimiento > Entrada > Administrador de mapas de asignación > localice el botón O > Confirmar asignación;
- Movimiento > Entrada > Administrar orden de recibo > localice el botón O > Confirmar > seleccione uno o más lotes;
- Recopilador de datos > Asignación por listado de lotes;
- Recopilador de datos > Asignación mediante el mapa.
- El sistema genera la etiqueta de lote automática y la envía automáticamente a la impresora de consumo estándar;
- Proceso terminado.
- Vaya a Movimiento > Salida > Seguimiento de envío automático;
- BotónCancelar ola.
Algunas validaciones al generar y comprobar el OR:
- Durante la ejecución del OR se comprobará si los artículos tienen una conferencia específica, si son un lote industrial y si el pedido es del tipo CONFERENCIA_SPECIFICA;
- Y también habrá validación de las conferencias específicas importadas con los ítems, si no coincide solo se creará la portada OR;
- Se agregó la extensión 'ICE' a la pantalla Registro de integración.
I-35-Conferencia Específica de Entrada [int_conferenciaespecifica]
| secuencia | Campo | Formato | Gracias | tam | Posición inicial | Posición final | Mascarilla | Descripción |
|---|---|---|---|---|---|---|---|---|
| 1 | I | Texto | Sí | 1 | 1 | 1 | 9 | Valor Fijo |
| 2 | NUMERON | Texto | Sí | 60 | 2 | 61 | 9 (60 veces 9) | Número de factura |
| 3 | SERIE | Texto | Sí | 3 | 62 | 64 | 999 | Serie de facturas |
| 4 | LOTE | Texto | Sí | 10 | 65 | 74 | LT99999999 | Lote industrial utilizado en la conferencia |
| 5 | FECHA DE CADUCIDAD | Texto | Sí | 20 | 75 | 94 | DD/MM/AAAA | Fecha de Validad del lote |
| 6 | FECHA DE FABRICACIÓN | Texto | Sí | 20 | 95 | 114 | DD/MM/AAAA | Fecha de fabricación del lote |
| 7 | CÓDIGO DE PRODUCTO | Texto | Sí | 18 | 115 | 132 | PRD9999 | Código de producto interno |
| 8 | CANTIDAD | Numérico | Sí | 12 | 133 | 144 | 999999999999 | Cantidad de verificación de lote |
| 9 | IDSEQ | Numérico | Sí | 12 | 145 | 156 | 999999999999 | ID de secuencia de envío del producto para el artículo/pedido |
| 10 | IDSEQCFE | Numérico | Sí | 12 | 157 | 168 | 9999999999En la integración de 99 | idSeqCfe refiriéndose a la secuencia de conferencia específica después del envío por integración (en general) o por secuencia de producto (reiniciando la secuencia de conferencia específica para cada producto informado con una conferencia específica) |
Extensión de archivo: ICE
La integración pertenece al flujo de industrialización/manufactura. Sólo permitido para Tipo de Recibo CONFERENCIA_INTERNA
Nota: sólo con int_conferenciaespecifica
{ "chavelayout" : "int_conferenciaespecifica", "list" : [ { "numeronf" : "INT_28611", "serienf" : "1", "lot" : "LT01", "datavalidade" : "26/05/2022" , "datafabricacao" : "26/05/2021", "codigoproduto" : "PRD001", "quantidade" : "10", "idseq" : "1" } ] }
{
"ordenNúm": "12062202",
"secuencia": "1",
"cnpjDepositor": "44.444.444/4444-44",
"código interno": "12062202",
"cnpjIssuer": "44.444.444/4444-44",
"tipo": "E",
"descrOper": "ENVÍO A ALMACÉN CERRADO O ALMACÉN GENERAL",
"cfop": "5905",
"fecha de emisión": "04/03/2022",
"personaDestinatario": "J",
"código de destinatario": "00020",
"nombre del destinatario": "ARMAZEM JESSICA",
"fantasiaRecipient": "ARMAZEM JESSICA",
"cnpjRecipient": "999.603.699-99",
"dirección del destinatario": "RUA 03 DE OCTUBRE",
"destinatarioEndnumber": "1000",
"complementEndRecipient": " ",
"barrio destinatario": "JARDIM HELENA",
"cepRecipient": "08090284",
"Ciudad receptora": "SÃO PAULO",
"teléfono del destinatario": "",
"teléfono2": "",
"dateAgendamento": "22/04/2022 23:45:46",
"ufRecipient": "SP",
"inscriptionStateRecipient": " ",
"inscripciónRecipienteMunicipal": "",
"Dirección de entrega": "RUA 03 DE OCTUBRE",
"ciudad de entrega": "SÃO PAULO",
"barrio de entrega": "JARDIM HELENA",
"ufEntrega": "SP",
"cepEntrega": "08090284",
"cnpjEntrega": "999.603.625-09",
"inscricaoEstadualEntrega": " ",
"baseIcms": 0.0,
"Icmsvalor": 0,0,
"Reemplazo de base": 0.0,
"valor de reemplazo": 0.0,
"flete": 1,0,
"seguro": 0.0,
"Gastos en accesorios": 0,
"ipi": 0,0,
"valorProductos": 3000.0,
"valor total": 3000,0,
"transportername": "TRANSPORTADOR",
"cnpjTransportadora": "33.333.333/3333-33",
"Dirección de transporte": "",
"numeroTransportadoraEnd": "",
"barrioTransportadora": "",
"transportercity": "",
"ufTransportadora": "",
"cepTransportadora": "",
"inscricaoEstadualTransportadora": "",
"cifFob": "1",
"vehículo": " ",
"ufVehículo": " ",
"cantidad": 0,0,
"especies": "",
"marca": "",
"número": "",
"Peso neto": 90000,0,
"pis": 0.0,
"ataúdes": 0.0,
"cs": 0,
"ir": 0,
"ValorIss": 0,0,
"valorServicios": 0.0,
"generaFinancial": "S",
"Tipo de documento": "T",
"typeLoad": "CARGAR",
"límiteCut": "",
"páginaGeomap": "",
"número de artículos": 3,
"tipoNf": "N",
"estado": "N",
"recopilación de datos": "",
"tiempo de colección": "",
"personaEntrega": "J",
"código de entrega": "",
"deliveryname": "ARMAZEM JESSICA",
"fantasiaEntrega": "ARMAZEM JESSICA",
"entregaEndnumber": "1000",
"complementoEndDelivery": " ",
"Nombre representativo": "",
"phoneRepresentative": "",
"cnpjUnit": "11.111.111/1111-11",
"factura": "",
"observación": "",
"stockVerificado": "",
"extIdentificacaochave": "",
"Clasificación del cliente": "",
"prioridad": "P",
"porcentajeCxClosed": "",
"NFEClave de acceso": " ",
"cnpjTranspRedespacho": "",
"consigadirección": "",
"ciudadConsig": "",
"vecindarioConsig": "",
"ufConsig": "",
"cepConsig": "",
"inscripciónEstConsig": "",
"personaConsig": "",
"CodigoConsig": "",
"razaoSocialConsig": "",
"fantasiaConsig": "",
"numeroEndConsig": "",
"complementEndConsig": "",
"inscripciónEstEmitente": "",
"codigoServicoTransportadora": "",
"elegirToLight": "N",
"mapa vial": "",
"codeTypeOrder": "",
"prioridad de embarque": "",
"typeRegimeTaxation": "",
"seqEntrega": "",
"razaoSocialIssuer": "",
"fantasiaIssuer": "",
"código de retención": "",
"valorIcmsRelieved": 0,
"presencia del comprador": 0,
"forma de pago": 1,
"tipo de entrada": 0,
"barSeparación": "",
"recibo de semana": "",
"año del recibo": "",
"semanaDisponibilidad": "",
"añoDisponibilidad": "",
"utilizaZPL": "N",
"código de seguimiento": "",
"agrupadorPed": "",
"idOrdemTransSaida": "",
"Código de país del destinatario": "",
"CodigoServicoEtiquetaExterna": "",
"separacióndeobservación": "",
"inscricaoEstadualDepositorante": "",
"idIntegracaoErp": "e7b87965-e2a0-4ae8-a3b4-f92fa339cd55",
"personalizacaoCab": [
{}
],
"Fecha de pago": "15/04/2022",
"Número de pedido de producción": "20220304",
"codigoTipoRecebimento": "CONFERENCIA_INTERNA",
"elementos": [
{
"código interno": "12062202",
"ordenNúm": "12062202",
"cnpjDepositor": "44.444.444/4444-44",
"cnpjIssuer": "44.444.444/4444-44",
"secuencia": "1",
"tipo": "E",
"idSeq": 1,
"código de industria": "PRD001",
"productdescription": "PRUEBA 01",
"barProduct": "2000000001001",
"clasificación fiscal": "",
"calle": "",
"cantidad": 100,
"valor unitario": 10.0,
"valor total": 1000,0,
"Tasa ICMS": 0,0,
"Alícuota del IPI": 0,0,
"ipi": 0,0,
"valor de descuento": 0.0,
"porcentaje de descuento": 0.0,
"descuento": "",
"redtotal": 100,0,
"tipo de producto": "P",
"cantidad servida": "",
"idNotaFiscal": "",
"númeroSerie": "",
"tipo de material": "",
"st3": "",
"inscripciónEstEmitente": "",
"fecha de vencimiento del lote": "",
"reduceddescription": "ONU",
"idItemERP": "",
"valor ICMS exento": "",
"CodigoProdutoAnvisa": "",
"Precio máximo al consumidor": "",
"baseICMS": "",
"Valor ICMS": "",
"importacaoCobFiscal": "",
"alicuotaPIS": "",
"basePIS": "",
"PISvalor": "",
"aliquotaConfins": "",
"baseConfins": "",
"valueConfins": "",
"fuente del producto": 0,
"Envío": "",
"nota fiscal": "",
"serieNF": "",
"tipoPTL": "",
"tipoCaixaSep": "",
"volumen de la caja": "",
"buzon de mensaje": "",
"código de sector": "1",
"razónExención": "",
"Número de orden de compra": "",
"obsItemSeparacao": "",
"artículo de personalización": [
{}
],
"Elementos específicos de la conferencia": [
{
"númeroNf": "12062202",
"serieNf": "1",
"lote": "LT01",
"fecha de validez": "21/04/2023",
"dataFabricaçao": "20/04/2022",
"código de producto": "PRD001",
"cantidad": "55",
"idSeq": "1",
"idSeqCfe": "1"
},
{
"númeroNf": "12062202",
"serieNf": "1",
"lote": "LT02",
"fecha de validez": "15/04/2023",
"dataFabricaçao": "22/04/2022",
"código de producto": "PRD001",
"cantidad": "45",
"idSeq": "1",
"idSeqCfe": "2"
}
]
},
{
"código interno": "12062202",
"ordenNúm": "12062202",
"cnpjDepositor": "44.444.444/4444-44",
"cnpjIssuer": "44.444.444/4444-44",
"secuencia": "1",
"tipo": "E",
"idSeq": 2,
"código de industria": "PRD002",
"productdescription": "PRUEBA 02",
"barProduct": "2000000001101",
"clasificación fiscal": "",
"calle": "",
"cantidad": 100,
"valor unitario": 10.0,
"valor total": 1000,0,
"Tasa ICMS": 0,0,
"Alícuota del IPI": 0,0,
"ipi": 0,0,
"valor de descuento": 0.0,
"porcentaje de descuento": 0.0,
"descuento": "",
"redtotal": 1000.0,
"tipo de producto": "P",
"cantidad servida": "",
"idNotaFiscal": "",
"númeroSerie": "",
"tipo de material": "",
"st3": "",
"inscripciónEstEmitente": "",
"fecha de vencimiento del lote": "",
"reduceddescription": "ONU",
"idItemERP": "",
"valor ICMS exento": "",
"CodigoProdutoAnvisa": "",
"Precio máximo al consumidor": "",
"baseICMS": "",
"Valor ICMS": "",
"importacaoCobFiscal": "",
"alicuotaPIS": "",
"basePIS": "",
"PISvalor": "",
"aliquotaConfins": "",
"baseConfins": "",
"valorConfins": "",
"fuente del producto": 0,
"Envío": "",
"nota fiscal": "",
"serieNF": "",
"tipoPTL": "",
"tipoCaixaSep": "",
"volumen de la caja": "",
"buzon de mensaje": "",
"código de sector": "1",
"razónExención": "",
"Número de orden de compra": "",
"obsItemSeparacao": "",
"artículo de personalización": [
{}
],
"Elementos específicos de la conferencia": [
{
"númeroNf": "12062202",
"sería": "1",
"lote": "",
"fecha de validez": "21/04/2023",
"dataFabricaçao": "20/04/2022",
"código de producto": "PRD002",
"cantidad": "55",
"idSeq": "2",
"idSeqCfe": "3"
},
{
"númeroNf": "12062202",
"serieNf": "1",
"lote": "",
"fecha de validez": "15/04/2023",
"dataFabricaçao": "22/04/2022",
"código de producto": "PRD002",
"cantidad": "55",
"idSeq": "2",
"idSeqCfe": "4"
}
]
}
]
}
|
Vea también: |
- Algunos consejos error al generar el mapa





