Um TMS Embarcador (Transportation Management System) é um sistema de gestão de transporte voltado para empresas que contratam serviços de transporte e que precisam gerenciar suas operações logísticas e o fluxo de mercadorias. Esse sistema tem como principal objetivo otimizar o planejamento, a execução e o acompanhamento dos fretes, proporcionando maior controle sobre os custos e prazos, além de garantir visibilidade em toda a cadeia de distribuição.
O é uma solução robusta para gerenciamento de transporte, projetada para otimizar a logística de empresas em diversos setores. Ele oferece uma série de funcionalidades avançadas, como:
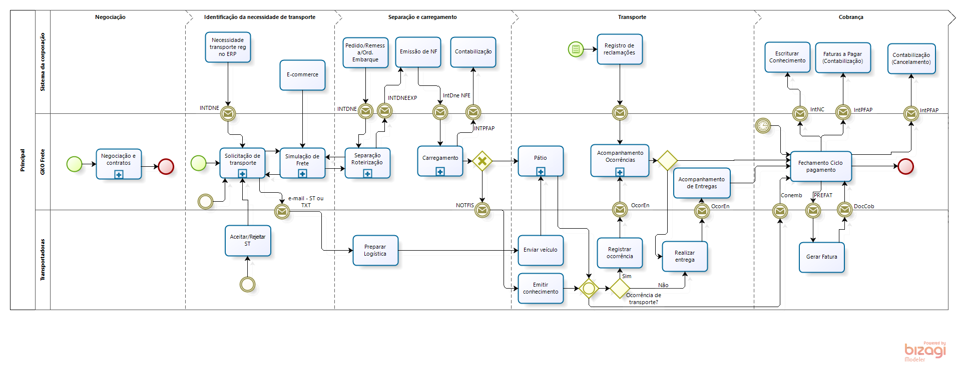
- Integração e Consolidação: facilita a integração de dados de diferentes fontes e consolida informações em uma única plataforma.
- Ranking e Negociação: ajuda a negociar fretes de maneira mais eficiente, melhorando a relação custo-benefício.
- Separação e Embarque: otimiza o processo de separação e embarque de mercadorias.
- Entregas e Ocorrências: permite o acompanhamento de entregas e o gerenciamento de ocorrências.
- Auditoria e Integração: realiza auditorias detalhadas e integra dados contábeis e fiscais.
- Portais e Produtividade: aumenta a produtividade por meio de portais intuitivos e fáceis de usar.
Para mais detalhes sobre as funcionalidades, visite nosso site.
Funcionamento
O opera de maneira eficiente, garantindo que os pré-requisitos de infraestrutura estejam em dia. Aqui estão alguns pontos essenciais sobre seu funcionamento:
- Infraestrutura Básica: para o pleno funcionamento do sistema, é necessário garantir uma infraestrutura de TI robusta e atualizada.
- Processos Integrados: desde a negociação de fretes até a entrega final, todos os processos são integrados e automatizados.
Área de Atuação
O atende a uma ampla gama de setores, incluindo:
- Manufatura
- Logística
- Serviços
- Saúde
- Comércio
- Combustível e Energia
- Finanças
- Agronegócio
Integração com outros sistemas Senior
O integra-se perfeitamente com outros sistemas da Senior, proporcionando uma experiência de usuário fluida e eficiente:
- Confirma Fácil: integração de ocorrências e notas fiscais.
- Plataforma de Fretes: integração de pedidos, faturas e fretes combinados.
Principais Módulos
|
|
|
|
Configurações e outros recursos
English
Español
English
Español


