Vinculação de rateio
A vinculação de rateio, é o cadastro de regras que determinam quais as características necessárias, para que um conjunto de documentos de CTE, gerados pela emissão de EDI, seja rateado por um determinado fator matemático previamente configurado. Bem como, quais os campos da composição do frete sofrerão incidência do rateio.
Semelhante a rotina de vinculação de Tabela, a vinculação de Rateio tem a mesma funcionalidade, que é criar combinações para serem utilizadas durante o processo de geração dos documentos CTE, consistindo se as combinações encontradas estão dentro da regra estabelecida pelo cadastro e se a metodologia de operações de Transporte dos Embarcadores está dentro das especificações da regra.
Utilizar módulos CFG e EXP 3.16.00 ou superior.
Para que a Geração de Conhecimento de EDI a rotina passe a considerar a vinculação do Rateio é precisa configurar, os módulos EXP/CFG e o Embarcador.
No cadastro de vinculação de rateio:
Campos obrigatório: Data de Vigência, informe nesse campo o período que a tabela devera vigora, sendo obrigatório informar uma data inicial. A data final é facultativa.
Os campos que fazem parte do CT-e para combinações:
- Remetente
- Região de Coleta
- Destinatário
- Região de Entrega
- Natureza da Carga
- Espécie da Carga
- Percurso Comercial
Os campos Pagador de Frete e Lista de Pagadores não podem ser preenchidos simultaneamente. Se for marcado o campo Agrupar destinatários iguais com pagadores diferentes, considerando os pagadores da Lista de Pagadores do Frete, o Campo Pagador de Frete ficará desabilitado e o campo Lista de Pagadores será habilitado para que seja criada uma lista de pagadores que serão contemplados com a regra da Tabela e vice versa.
Fator de Rateio: Irá indicar o índice matemático do Documento do CT-e a ser utilizado para fazer regra matemática do rateio dos valores:
Faixa Até: Indicará para quais Faixas do Fator de Rateio será aplicado
Exemplo: Se a Faixa de Rateio for selecionada para que seja por Peso Cubado a referência dos valores do Faixa Até será para o campo Peso Cubado do CTe. Dessa forma pode-se criar uma Regra extra para indicar a abrangência do fator utilizado.
Em nosso exemplo criamos duas faixas:
- Uma Faixa de Até 1.500 com referência ao fator de cubagem, Peso Cubado e na Tela ao lado uma referência dos campos de Frete do CT-e que farão parte do rateio do Frete Total.
- Verifica-se que na primeira faixa criou-se uma regra para ratear somento documentos cujos os valores de Peso Cubado não ultrapassem a casa dos 1.500kg cubados. Para essa condições ,aplica-se os rateios em todos os campos. Diferentemente da segunda faixa acima de 1.500kg até 99.999,00 kg (valor extraordinário) , apenas os campos Frete Peso e Frete Valor sofrerão alterações com os valores rateados.
Em Cadastros > EDI > Embarcadores a opção Verifica Vinculação de Rateio deve estar Marcada, para que o sistema entenda que precisa verificar o rateio do lote. Lembramos que deve consultar o tópico Regra para utilização da vinculação do Rateio para maiores informções.
Como na rotina de vinculação de Tabela, a vinculação de Rateio tem a mesma funcionalidade; Criar combinações para serem utilizadas durante o processo de geração dos documentos CTE, consistindo se as combinações encontradas estão dentro da regra estabelecida pelo cadastro, bem como se a metodologia de operações de Transporte dos Embarcadores está dentro das especificações da Regra.
No módulo EXP no menu Cadastro > EDI > Vinculação Rateio
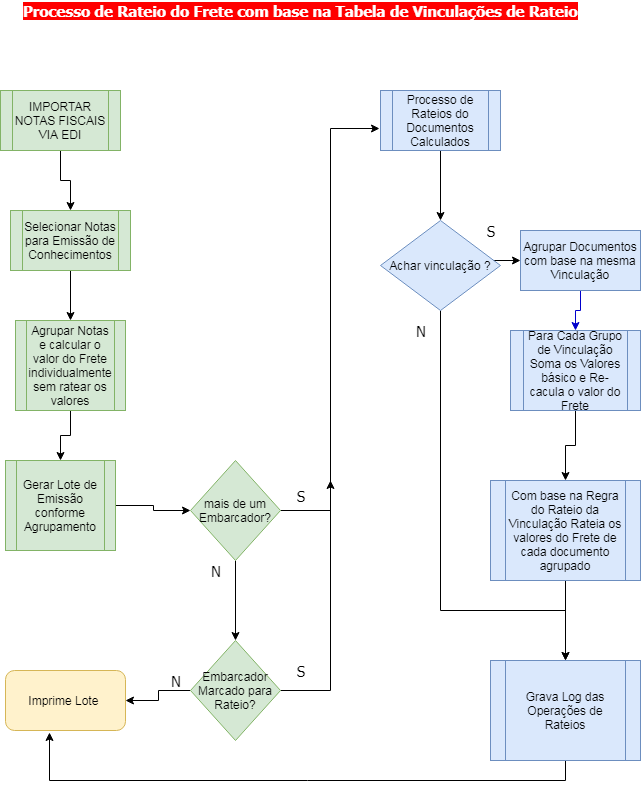
Ao configurar o módulo TMS indicando Utilizar vinculações de Rateio na geração do Lote de Emissão de Conhecimento de EDI , a rotina passará a fazer as seguintes consistências:
Se existirem dois Embarcadores (Remetentes da Cargas) diferente dentro do Lote ou Se o Embarcador(Remetente da Cargas) estiver configurado para “Verifica vinculação de Rateio”, a rotina irá disparar o processo para identificar se existe alguma vinculação de Rateio com base nas combinações dos documentos criado dentro do Lote. Se esse pré-requisito for atendido, então a segunda fase do processo será acionado, re-compondo os valores o Cálculo do Frete com base na soma de Todos os Documentos relacionados e efetuado o rateio dos valores conforme os critérios estabelecidos na regra da Tabela de Vinculação de Rateio.
Abaixo esquema matemático de aplicação da vinculação do Rateio:
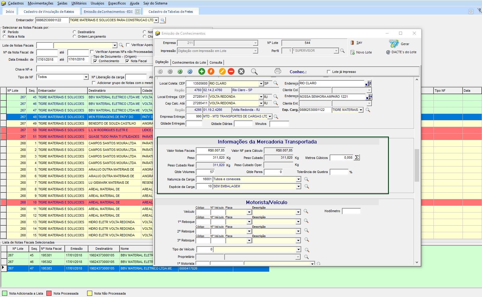
No módulo EXP em Movimentações > EDI > Emissão > Conhecimentos, selecione o Lote a ser Gerado e Rateado:
Adicione as Notas Fiscais:
Inicie o processo de Emissão de CTe:
Os dados referente a geração deverão ser preenchidos automaticamente devido as previas configurações do Embarcador, caso não estejam preenchidas , deve-se informar os dados imprescindíveis para emissão do CTe e clique no botão Gerar Lote.
Durante o processo de Geração, se o rateio do documento ocorrer será mostrado em tela um aviso indicando que os documentos estão sendo rateados.
Após o processo concluído a Na tela de Lote será habilitado a Guia e botão Log de Rateio para conferência do usuário.
A Vinculação permite cadastrar o tipo de transporte na rotina de Vinculação de Rateios, para que seja possível realizar diferentes rateios, de acordo com o tipo de transporte do conhecimento. Na rotina de vinculação também possui Quantidade de Conhecimentos no campo Fator de Rateio.
Desta forma é possível realizar o rateio de forma aritmética, para que todos os conhecimentos recebam um percentual igual do valor total.
• No módulo EXP, em Cadastros > EDI > Vinculações de Rateio, preencha o campo Tipo de Transporte que fará parte da vinculação de rateio.
• Em Cadastros > EDI > Embarcadores, com o cadastro do embarcador que será utilizado na geração do lote de conhecimento, marcada a configuração para verificar a vinculação de rateio.
• No módulo CFG, em Utilitários > Configurações > TMS > EXP – Expedição, na guia Conhecimento > Emissão Conhecimento > EDI, marcar a configuração “Utilizar vinculações de rateio”
Após realizar as configurações, cadastre uma vinculação de rateio, informando um tipo de transporte:
Em Movimentações > EDI > Emissão > Conhecimentos, adicionado algumas notas na lista, que estejam de acordo com a vinculação e clicar em Iniciar.
Na tela para gerar o lote, o tipo de transporte selecionado é diferente do que foi informado na vinculação. Clique em Gerar lote e após será habilitado botão Log rateio, clique e verifique que o sistema não encontra nenhuma vinculação durante a geração do lote.
Se alterado o tipo de transporte do cadastro da vinculação de rateio e gerar o lote com as mesmas notas do exemplo anterior. De acordo com o mesmo tipo de transporte, o sistema localiza a vinculação e gera o rateio corretamente:
Na tela de Vinculação de Rateios, no campoFator de Rateio selecione a opção Quantidade de Conhecimentos. Cadastre uma vinculação que utilize este novo fator de rateio, alterando os valores de Frete Peso, Frete Valor e Pedágio.
Na tela de Emissão de Conhecimentos via EDI, selecionado três notas fiscais que estejam de acordo com as informações da vinculação e clicar em Iniciar.
O sistema gerou os valores combinados na vinculação, rateando pela quantidade de conhecimentos selecionados. De acordo com a guia Log de Rateio, apresenta os valores rateados de acordo com a quantidade de conhecimentos selecionada.
Os campos principais que compõe os cálculos para geração do rateio são: valor das notas fiscais, valor NF para cálculo, peso, peso cubado, metros cúbicos, qtde. volumes, qtde. pares e km percorrido
Caso as notas recebidas por EDI, tenham todas essas informações corretas, poderá ser utilizado como exemplo a guia de Simulação de Cálculo de Fretes, da Tabela de Frete (Cadastros > Tabelas de Frete > Tabelas de Frete Pré-Formatadas) para realizar uma simulação do rateio gerado. Neste exemplo foi realizado a soma total das notas para cada campo mencionado que faz parte do cálculo, e gerado a simulação de um único conhecimento. O resultado foi dividido pela quantidade de conhecimentos que deseja gerar.
É possível calcular a taxa a partir da quantidade de destinatários cadastrados.
Na tela de negociação com o cliente, selecionar a taxa que deseja e informar a quantidade de destinatários.
Na tela da emissão do conhecimento, emitir os documentos para o número de destinatários informado na configuração. A partir do número informado, que será apresentada a taxa na emissão do conhecimento.
Para isto atualize os módulos CAS (executar com data de criação de 24/08/2021 e 25/08/2021), COM e EXP.
No módulo COM, em Cadastros > Tabelas de Frete > Negociação com Clientes > guia Informações Técnicas > guia Geral > sub guia Taxas, nas opções de ocorrências de taxas, tem-se o campo A partir da Qtde de Destinatários com a possibilidade de digitar um valor inteiro da quantidade de Destinatários.
Após configurado, na tela de negociação com cliente, para o pagador do frete dos conhecimentos, selecionado na opção Ocorrências de Taxas, um registro e marcado a opção a partir de dois destinatários (como no exemplo utilizado).
Na tela de emissão do conhecimento, cadastrado 4 documentos no lote, sendo que a taxa de pedágio que foi configurada na negociação, será apresentada somente para a partir do terceiro conhecimento:
É possível utilizar o Frete único na vinculação de rateio, para isto tenha atualizado os módulos CAS (executar com data de criação de 24/08/2021 e 25/08/2021), COM e EXP.
Para que tenha a informação de um único valor pré-configurado.
Após marcada configuração e cadastrado uma vinculação de rateio, com mais de um conhecimento cadastrado. Então é possível verificar que o rateio foi realizado em cada um dos conhecimentos vinculados e no log do Rateio gerado na emissão do conhecimento:
English
Español
English
Español


