Processo de Geração do Custo Ajustado dos Produtos - Multiníveis
Funcionalidades da Tela
Ao clicar no botão Processar, inicia-se o processamento dos cálculos. Para cada nível de origem calculado a rotina abrirá a tela de "Atualização do Custo Ajustado no cadastro dos Produtos - (F632Acc)", onde necessitará a intervenção por parte do usuário para que seja processada a atualização do custo dos produtos que são exibidos naquele momento no cadastro de produtos. Em seguida, fechando a tela F632Acc exibirá a tela de "Fechamento de Estoques - (F215Fes)", com o período e o tipo de fechamento por origem, onde o usuário deverá processar o Fechamento dos estoques da origem informada pela rotina e fechar esta tela. A rotina seguirá até que o cálculo de todos os níveis da origem tenham sido efetuados, lembrando que o cálculo inicia no menor nível de origem até chegar ao último (maior).
Durante a geração do Custo Ajustado Multiníveis, ao finalizar o processamento de um nível de origem, antes de ir para o próximo nível, a rotina deve realizar o fechamento dos estoques de todas as origens produzidas deste nível. Caso existam origens em níveis anteriores que não tiveram movimentos, essas também devem ser fechadas, por isso também serão consideradas na tela de "Fechamento de Estoques - (F215Fes)".
No processamento do Custo Ajustado Multiníveis, quando o fechamento de estoques for executado automaticamente, ou seja, sem abertura da tela F215FES, é definida a opção Atualização e fechamento do período para que, no caso de todas as origens da filial estiverem fechadas, o período da filial seja automaticamente fechado, não havendo necessidade de execução manual do fechamento de estoques apenas para fechamento do período da filial.
Ao processar o Custo Ajustado Multiníveis, é feita automaticamente uma integração entre as gestões de custos e estoques, possibilitando que o custo real apurado seja utilizado na valorização dos movimentos de estoques. Para isso ocorrer é necessário verificar os itens abaixo, sob pena de não ocorrer a re-valorização de movimentos de entrada no estoque via produção, bem como o recálculo do Preço Médio das saídas de produtos produzidos, para o período que está sendo apurado:
- A movimentação de estoque não pode estar contabilizada. Para tanto devem ser excluídos lotes contábeis, caso já existam;
- O período para lançamentos de contabilidade deve estar aberto. Verificar filiais. É preciso ter cuidado pois ao fechar o estoque, é necessário que o período contábil esteja aberto, caso contrário os movimentos de entrada de estoque não serão revalorizados.
- O período para lançamentos de estoque deve estar aberto. Verificar filiais e origens referentes a produtos tipo P - Produzidos.
As informações acima, são apresentadas ao processar o cálculo do Ajuste Multiníveis alertando o usuário com a mensagem: "Para que os estoques sejam valorizados corretamente, verifique os itens abaixo:
- Movimentação de estoque não contabilizada.
- Período para lançamentos estoques aberto.
- Período para lançamentos contábeis aberto.
Quando houver movimentos de estorno de estoque via produção, apresentará uma crítica informando qual Origem e O.P. ocorreu o estorno, lembrando que é apenas uma crítica e não interromperá o processamento normal da tabela. A parametrização da transação de estorno é feita na tela "Tabelas - Transações - Cadastros - Estoques - (F001TES)" campo Transação Estorno na respectiva transação padrão de entrada de estoque via produção.
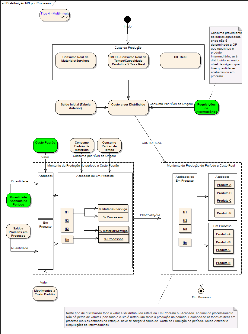
FLUXO AJUSTE MULTINIVEL POR PROCESSO
Para calcular o ajuste multiníveis e por Processo, é necessário haver informações na tabela de custo padrão por origem, pois é desta informação que o
sistema utiliza para direcionar a proporção dos custos (Materiais, Serviços e Processos) destinados para cada nível de origem.
Para que o sistema gere informações na de custo padrão por origem, é necessário que no momento de processar a tabela de tipo "24" (Movimentos a Custo Padrão p/ C.C.), o tipo de processamento seja "P - Por Processo" e na tela "F620DEF - Parâmetros Gerais de Custos" página "Custo Ajustado/Custo Produção", no campo Tipo de distribuição para ajuste do custo seja "4" (Multiníveis).
As proporções a padrão podem ser consultadas na tela "F631CPO - Contabilidade de Custos - Consulta de Custo Padrão por Origem/Nível".
Valorização dos movimentos de estoques em multimoeda
Quando em "Custos - Parâmetros Gerais - Custo Ajustado" o campo Integra fechamento estoques é igual a "S"(Sim) e o "Controle de processamento" for igual a "M" (Manual), no cálculo do custo ajustado multinível, quando abrir a tela "Estoques - Fechamento de Estoques" e efetuar o processo de fechamento, apresentará a mensagem: "Deseja efetuar valorização de Estoques para multimoeda utilizando período informado para o fechamento?", optando por "Sim", os valores ficarão gravados na tabela de estoques.
Caso o "Controle de processamento" for igual a "A"(Automática), o processo ocorrerá sem interação do usuário.
Para ocorrer o processo acima, é necessário parametrizar alguns campos. Maiores informações sobre estas parametrizações e o funcionamento desta rotina no estoques, acesse a documentação "Valorização dos Movimentos de Estoques em Multimoeda".
Tratamento para produtos de 2ª e 3ª qualidade
Tratamento para produtos com estorno na quantidade de entradas no estoque
English
Español
English
Español


