No conteúdo deste manual são citados Identificadores de Regras, porém, no GO UP não é possível incluir, excluir ou alterar identificadores e suas regras associadas, pois o sistema possui funções nativas devido aos processos de negócio pré-definidos.
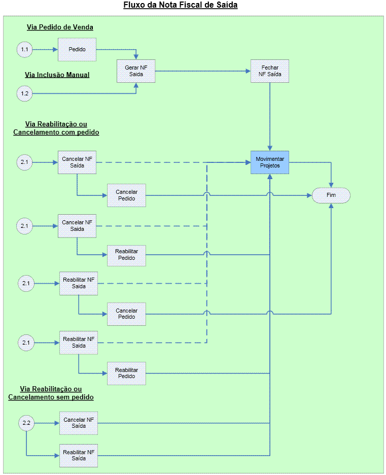
Fluxograma - Projetos - Notas Fiscais Saída
Este artigo ajudou você?
Agradecemos seu feedback! Vamos avaliar sua sugestão e alterar o conteúdo relacionado caso seja necessário.