No conteúdo deste manual são citados Identificadores de Regras, porém, no GO UP não é possível incluir, excluir ou alterar identificadores e suas regras associadas, pois o sistema possui funções nativas devido aos processos de negócio pré-definidos.
Segmentos > Manufatura > Processo de terceirização

Processo de terceirização

O processo de industrialização é caracterizado por qualquer operação que modifique a natureza, o funcionamento, o acabamento ou a finalidade do produto definido no RIPI, do Decreto 7.212/2010, sendo que este processo pode ocorrer por produção própria ou por encomenda a terceiros.

O estabelecimento que promove a produção através de terceiros é denominado autor da encomenda, ou encomendante, e deve emitir a nota fiscal de remessa de insumos necessários ao processo de industrialização, tais como matérias primas e embalagens em geral, contemplada pelos benefícios da suspensão do ICMS e do IPI e que por não ter destaque dos impostos.

No término do processo de industrialização, o industrializador emite uma nota fiscal de retorno de industrialização, constando o retorno simbólico dos componentes utilizados, componentes não utilizados (caso haja) e o serviço aplicado à industrialização que resultou em um novo produto.

O processo de industrialização por terceiros também pode ser chamado de industrialização por encomenda, industrialização por conta e ordem ou triangulação. Em alguns casos pode haver ainda um terceiro envolvido, que é o fornecedor da matéria prima.

Se tratando dos procedimentos fiscais (emissão e escrituração de notas fiscais), cada estado define na sua legislação quais procedimentos devem ser observados. Além disso, em alguns casos, devido a interpretações da legislação de forma diversa pelos entes da administração tributária, a nota fiscal de serviço de industrialização (que em tese é o produto industrializado) pode ser NF-e tributada pelo ICMS ou NFS-e tributada pelo ISS.

Observações

As transações utilizadas para o processo de terceirização, são:

Cadastros

Para utilizar o processo de terceirização, os seguintes cadastros devem ser efetuados:

  1. Cadastre o estágio que deve ser utilizado no processo de terceirização. Faça isso na tela Cadastro de Estágios de Produção (F093ETG), informando o estágio "40-Terceirização" e o tipo "Externo";
  2. Efetue o cadastro dos centros de recursos utilizados no processo de terceirização pela tela Centro de Recursos (F725CRE), informando que ele é do tipo "Externo". Neste caso, automaticamente o estágio "40-Terceirização" é sugerido;
  3. Cadastre a operação utilizada no processo de terceirização na tela Operações de Fabricação (F720OPR), informando no código e na descrição "40-Terceirização", respectivamente. Obrigatoriamente, a operação cadastrada deve estar ligada ao centro de recurso externo, previamente cadastrado;
  4. Informe, no campo Modelo Fabril, das telas Origem de Produto (F083ORI), Cadastro de Famílias (F012FAM) e no Cadastro de Produtos (F075PRO), o modelo "T-Terceirização", indicando que a forma de produção do produto é por terceirização;
  5. Na tela Parâmetros da Filial para Manufatura e Serviços (F070FPR), o campo Transação Remessa Componentes deve estar preenchido com a transação 90274 (Saída estoque NF remessa para industrialização). Verifique.

Importante

  • Esses cadastros apenas são possíveis quando o campo Manufatura, da tela Cadastro de Empresas (F070EMP), está definido com "S - Sim", indicando que o GO UP utiliza este módulo. Neste caso, automaticamente o sistema realiza os cadastros, que podem ser editados ou removidos, pois não são padrões;
  • O modelo fabril informado na Origem do Produto (F083ORI) não pode ser alterado, por isso avalie a necessidade de revisar a estrutura cadastral dos produtos;
  • Consulte mais informações sobre os cadastros no conteúdo disponível no Ajuda de cada tela.

Operação do sistema

Abaixo detalhamos o fluxo da terceirização em envio e retorno da remessa de industrialização.

Envio da remessa

A geração da nota fiscal de remessa caracteriza o processo em que os componentes/produtos são enviados para o terceiro, que realiza o processo produtivo.

Gerar OP

Após a explosão de necessidade, caso seja necessário produzir, você deve gerar a ordem de produção na tela Geração de Ordens de Produção/Serviço (F910GPR).

Nota

Em determinadas situações, quando parte do processo produtivo de um produto é realizado por terceiros, porém, outra parte é feita internamente, devem ser criadas duas OPs, uma para produção interna e outra para produção externa.

Liberar OP

A liberação da ordem de produção deve ser feita na tela Análise, liberação e consulta de OPs/OSs com prioridade (F905CPO), para que a OP seja analisada e disponibilizada para produção.

Gerar remessa

Quando a produção é feita por terceiros, é necessário gerar a nota fiscal de remessa pela tela Remessa de serviço para terceiros (F900RST), cuja transação de saída de componentes do estoque é a 90274 (Saída estoque NF remessa para industrialização), que é pré-configurada no campo Transação Remessa Componentes, na tela Parâmetros da Filial para Manufatura e Serviços (F070FPR).

Na geração da remessa:

  1. Selecione a quantidade a ser remetida ao fornecedor nos campos Qtde. Rem. 1ª Qual., Qtde. Rem. 2ª Qual. ou Qtde. Rem. 3ª Qual., da grade OPs/OS;
  2. Selecione a quantidade de componentes que serão remetidos na grade Remessa de Componente para Terceiros;
  3. Ao processar o envio da remessa, uma nota fiscal de tipo 3 - Remessa (Industrialização) é gerada.

Observações

  • Ao remeter componentes controlados por lote/série (campos Controla p/ Lote? e Controla p/ Série?, da tela Origem do Produto (F083ORI)), a tela de Distribuição (F000DLS) será aberta para que eles sejam distribuídos;
  • Quando houver produto controlado por lote, a quantidade remetida pode ser atendida apenas por lote (informe o lote no campo Lote Fab., na tela de distribuição de lote/série);
  • Se houver produtos controlados por série, a quantidade remetida é de apenas uma unidade (informe a série diretamente no campo Nº Série, na grade da tela de distribuição de lote/série);
  • Ao gerar a remessa, é necessário que haja uma transação informada para a nota fiscal de remessa na tela Parâmetros por Estado (F009PPE) para o estado do cliente/fornecedor. As transações utilizadas devem ser 5901T (Remessa para industrialização por terceiros - dentro do estado) ou 6901T (Remessa para industrialização por terceiros - fora do estado);
  • Ao gerar a remessa, é realizada a baixa dos componentes do estoque normal;
  • A série "EP - NF Eletrônica Produtos" (F070FVE) será utilizada na geração da nota fiscal de remessa.

Fechar a nota fiscal de saída da remessa

Efetue o fechamento da nota fiscal de saída através das telas Emissão ou Cancelamento de Notas Fiscais de Saída (F140CAN) ou Preparação da Nota Fiscal de Saída (F140PRE), cujo tipo é 3 - Remessa (Industrialização) e a transação padrão é 5901T (Remessa para industrialização por terceiros - dentro do estado) ou 6901T (Remessa para industrialização por terceiros - fora do estado).

Notas

Qualquer alteração na nota fiscal de remessa pode ocasionar inconsistências;

No fechamento da nota fiscal de saída de remessa, a quantidade de componentes remetidos é movimentada para o estoque consignado à cliente.

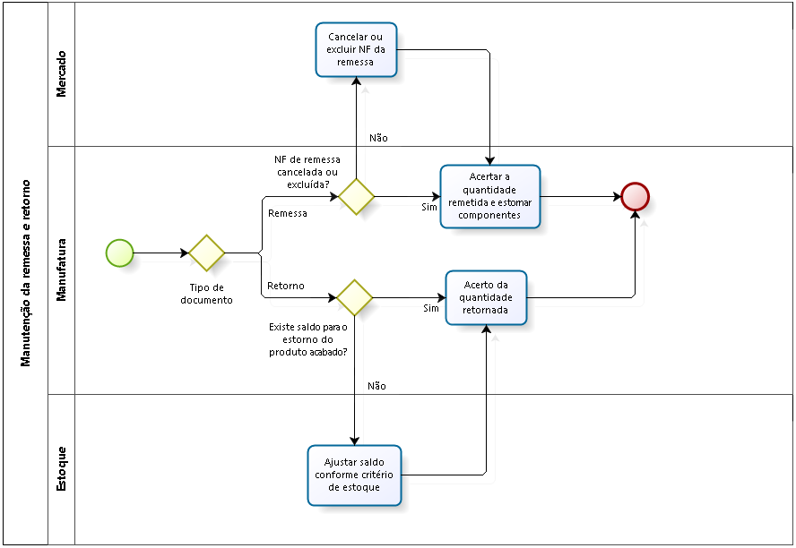
Manutenção da remessa/retorno

Quando é necessário ajustar eventuais erros no processamento original ou remeter quantidades para outros fornecedores, por exemplo, você pode realizar a manutenção da remessa ou retorno. Desta forma, é possível estornar componentes, alterar quantidades, entre outras informações através da tela Acerto de remessa/retorno de serviço para terceiros (F900MRR).

Se for necessário ajustar a remessa:

Nota

Atente-se no estorno de componentes, pois a quantidade estornada deve ser equivalente à quantidade ajustada na remessa.

Se for necessário ajustar o retorno da remessa:

Observações

  • Apenas é possível diminuir a quantidade retornada;
  • Os componentes devem ser ajustados diretamente na nota fiscal de entrada (retorno da industrialização). Esse processo é necessário para que o saldo dos componentes consignados à terceiros seja ajustado;
  • Se houver erro na digitação do retorno dos componentes não utilizados, faça o ajuste manual no estoque;
  • Na manutenção das informações da remessa/retorno, não é possível realizar a distribuição de séries, caso haja estorno de componentes remetidos. Neste caso, serão estornadas apenas as primeiras séries encontradas no movimento de baixa do estoque, realizado anteriormente pela geração da remessa.

Retorno da remessa

O retorno da remessa indica que o processo produtivo realizado pelo terceiro está finalizado. Ou seja, os produtos terceirizados são devolvidos à empresa, juntamente com a nota fiscal de cobrança do serviço e o retorno dos componentes utilizados.

Existem municípios que exigem uma nota fiscal de serviço separada, isso quer dizer que serão registradas duas notas para retorno da industrialização: uma para o serviço prestado pelo terceiro e outra para os componentes/produto acabado.

Caso a nota fiscal de serviço e componentes for separada:

Nota

Antes da digitação da nota fiscal de entrada dos componentes ocorrer, é necessário que o retorno da terceirização, bem como o retorno dos componentes não utilizados, sejam realizados.

Caso a nota fiscal de serviço e componentes não for separada:

Importante

Caso houver componentes não utilizados na produção, os quais estão sendo retornados, siga a regra abaixo:

Qualquer outra transação está sujeita a inconsistência no processo de terceirização.

Em caso de refugo por parte do fornecedor, a quantidade refugada deve ser cancelada diretamente na tela Ordem de Compra Agrupada (F420GOC).

Efetuar o retorno da terceirização

Efetue o retorno da terceirização através da tela Retorno de serviço de terceiros (F900RET):

Observações

Caso o retorno for realizado com duas notas ficais de entrada, uma para o serviço e outra para os componentes, é necessário que no retorno do serviço sejam informados os componentes não utilizados. Isso porque, ao informar a quantidade integral na grade Retorno de serviços de terceiros, a OP é finalizada impossibilitando o processamento dos componentes não utilizados, ao digitar a nota fiscal de entrada dos componentes.

Se a quantidade produzida for menor que a prevista, a OP continuará em andamento. Para finalizá-la mesmo sem produzir o total previsto, utilize o campo Forçar Fim OP/OS, informando a opção "Sim".

Retornar componentes não utilizados

Notas

Ao selecionar componentes controlados por série, a tela de distribuição das séries dos componentes é exibida. Nela, selecione as séries retornadas.

Selecione somente os componentes que serão devolvidos, pois neste processo os componentes dão entrada no estoque.

Relatório

O relatório Relação das ordens de produção terceirizadas pode ser utilizado para conferência das OPs que estão sendo produzidas por terceiros (enviadas), estão pendentes para envio e/ou já foram retornadas. São exibidos também os dados da origem, família, produto e fornecedor. Este relatório é acessado em Manufatura > Gestão de Chão de Fábrica > Remessa/Retorno de Serviço de Terceiros > Relatórios.

Nota

As situações disponíveis para exibição no relatório são:

Este artigo ajudou você?