Analytics de Painel Atividade
Esse relatório possibilita visualizar o status da atividade
Como acessar o Painel Atividade?
Acesse através no menu Logística > Otimização Logística > Roteirização e Monitoramento > Analytics > Painel Atividade
As informações apresentadas são baseadas nas atividades, com o objetivo de mostrar os status de cada atividade. Conforme o status é possível visualizar informações adicionais quando a atividade estiver em rota.
O que posso fazer no Painel Atividade?
Verificar os status das atividades, sendo elas:
- Em aberto: são as atividades cadastradas no sistema que não possuem vínculo com placa e motorista, não possuindo rota.
- Em andamento: são as atividades que possuem vínculo com placa e motorista, ou seja, estão dentro de uma rota mas não possuem nenhum tipo de ocorrência atrelado.
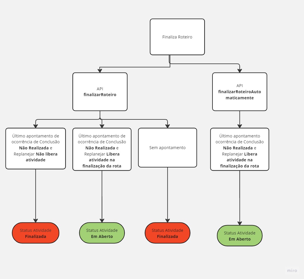
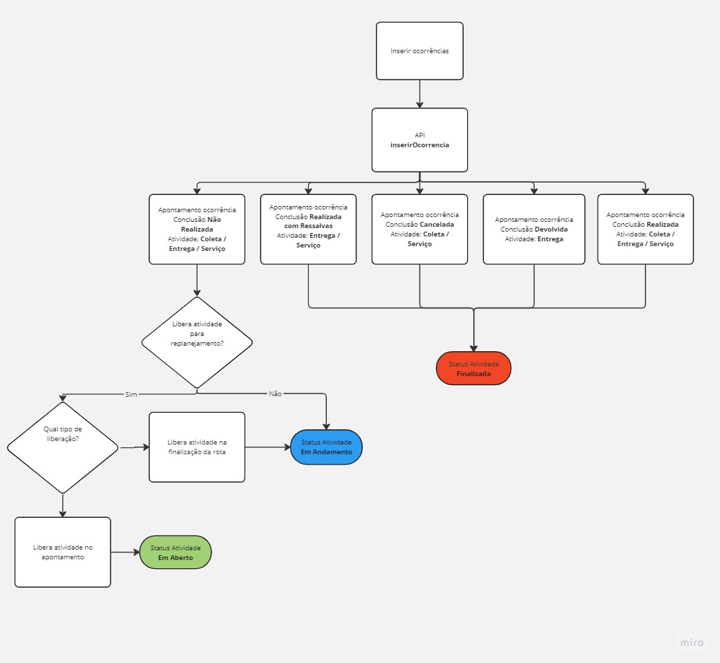
- Finalizado: são as atividades que possuem apontamento de ocorrência como finalizada ou podem estar dentro de uma rota finalizada mas sem ocorrência ou inicialmente tinham o status em análise e a ação tomada foi recusar, tornando ela finalizada.
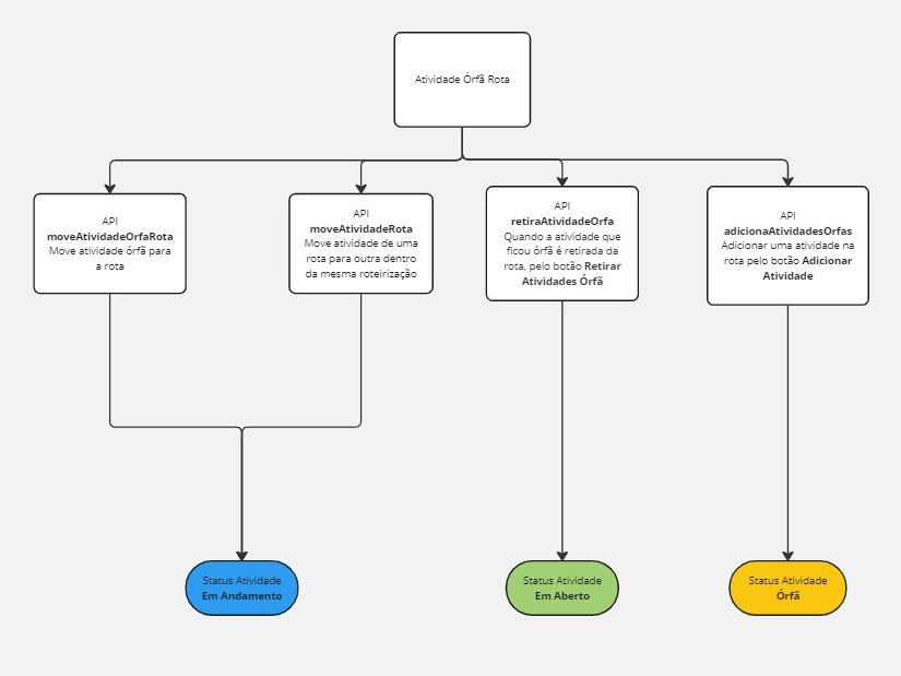
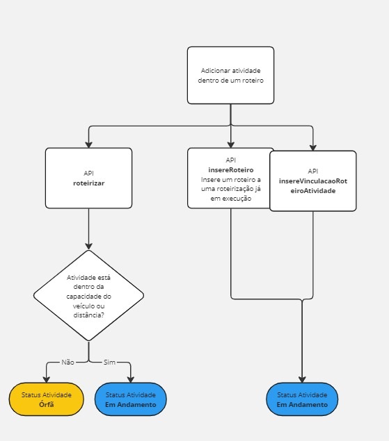
- Órfã: são as atividades que estão inseridas em uma roteirização mas não se enquadraram em nenhuma rota (não atingiram a capacidade do veículo ou se enquadram em alguma restrição).
- Em análise: são as atividades que não atingiram o grau mínimo de confiança ou ultrapassaram o raio de distância estipulados pela filial (regra de atendimento definida na filial).
- Bloqueada: são as atividades que foram inicialmente roteirizadas, mas a roteirização não foi finalizada. Após a finalização da roteirização, estas serão alteradas para Em andamento ou Orfã.
- Sem Status: São atividades movimentadas antes da liberação deste painel. (Data da Liberação: 29/11/2023)
Confira os fluxos dos processos:
English
Español
English
Español


