Tipos de validação de acesso
Quando uma requisição de acesso é realizada em um dispositivo, diversas validações são efetuadas para verificar se o acesso será permitido ou negado.
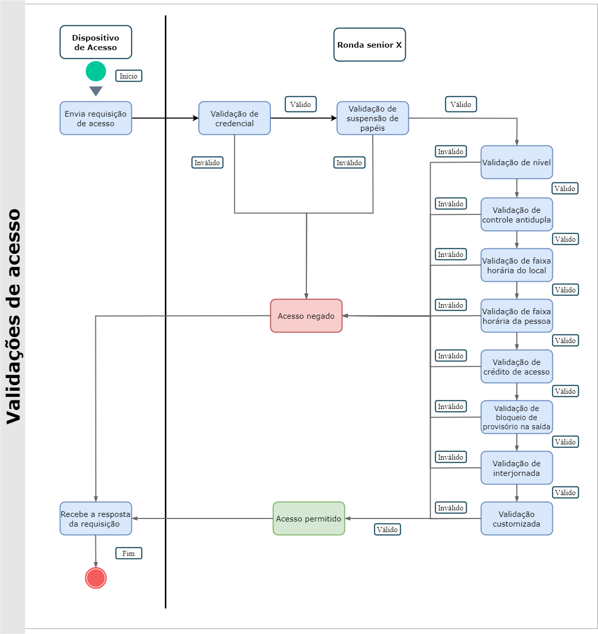
As validações ocorrem na ordem mostrada no diagrama a seguir, começando pelo item Envia requisição de acesso, que representa a tentativa de acesso sendo realizada num dispositivo e enviada ao sistema.
Se uma das verificações não for considerada válida, o acesso é negado. Caso contrário, a próxima validação é efetuada e, se todas forem consideradas válidas, o acesso será permitido. No fim do processo, o resultado é enviado de volta ao dispositivo, que libera ou nega o acesso, dependendo da resposta recebida.
Confira todas as validações realizadas pelo sistema:
A seguir estão relacionadas todas as validações e quais são as verificações feitas em cada uma. Dessa forma, é possível examinar os procedimentos checados a cada passo de uma validação e tentar identificar por que razão uma tentativa de acesso está sendo bloqueada. A lista também indica se aquela validação sempre é realizada pelo sistema por padrão ou se pode deixar de ser verificada (estando desativada, por exemplo):
- Validar credencial: verifica se a pessoa possui uma credencial de acesso cadastrada, se ela não está bloqueada e se está dentro da validade.
- Validar suspensão de papéis: verifica, dentre todos os papéis da pessoa, se eles possuem uma suspensão na data do acesso. Deve haver pelo menos um papel ativo (sem suspensão) para que o acesso seja válido.
- Validar nível: considera uma estrutura de níveis definidos para os dispositivos, baseada nas suas localizações e nas localizações dentro delas. Inicialmente esse controle verifica, dentre todos os papéis da pessoa, se algum deles não valida nível ou se a validação está desativada - nesse caso, o acesso é válido, não validando nível. Caso todos os papéis validem níveis, ou um dos papéis valide e os demais estejam com a validação de nível não configurada, o nível será validado da seguinte forma:
- Se o dispositivo controla apenas entrada ou saída, o nível atual da pessoa deve ser igual ao nível de origem do dispositivo, fazendo com que ocorra o acesso permitido. No entanto, caso o destino seja do mesmo nível que se encontra o colaborador, o acesso é permitido;
- Se o dispositivo controla ambos os sentidos, o nível atual da pessoa deve ser igual ao nível de origem ou destino do dispositivo.
- Validar controle antidupla: verifica, dentre todos os papéis da pessoa, se algum deles não valida antidupla (nesse caso, o acesso é válido). Em seguida, é verificado se o local de destino dessa requisição é igual ao último local acessado pela pessoa, ou seja, o local onde a pessoa já está. Se for o mesmo local e o tempo de validação de antidupla ainda não tiver passado, o acesso é negado.
- Validar faixa horária do local: verifica, nos papéis a serem considerados para a pessoa, se algum deles não valida faixa horária do local (nesse caso, o acesso é válido). Em seguida, verifica se algum deles não possui lista de faixas horárias associada ao local ou faixa horária para o dia da semana dessa requisição (nesses casos, o acesso é inválido). Então, é verificado se a hora da requisição de acesso está dentro da faixa horária do respectivo dia (ou, se o dia atual for um feriado, na faixa horária de feriados).
- Validar faixa horária da pessoa: verifica, nos papéis a serem considerados para a pessoa, se algum deles não valida faixa horária da pessoa (nesse caso, o acesso é válido). Em seguida, verifica se algum deles não possui escala, o dia correto para validação, ou faixas horárias definidas para esse dia (nesses casos, o acesso é inválido). Então, é verificado se a hora da requisição de acesso está dentro da faixa horária, no dia correto da escala.
Controle de interjornada e de suspensão de papéis
Na tela Papéis, se o botão Controla interjornada estiver ativado, o local controlará o acesso dos colaboradores, validando as configurações de interjornada dos papéis. Caso esteja desativado, o colaborador terá seu acesso liberado, independentemente de possuir algum papel com o controle de interjornada ativo.
Observações
- O controle de acesso por interjornada funciona, apenas, quando o colaborador realiza uma saída para um local externo. Portanto, que confirma que o colaborador de fato saiu das dependências da empresa;
- Para o cálculo de interjornada, somente será considerada a interpretação do Art. 66 da Consolidação das Leis do Trabalho (CLT).
Na mesma tela, se o botão Controla suspensão de papéis (afastamentos) estiver ativado, o local verificará se um papel está suspenso. Sendo esse o caso, sua entrada será impedida.
Notas
- Para as validações de faixa horária do local e faixa horária da pessoa: se todos os papéis considerados para essa validação estiverem com o respectivo campo definido como Não configurado, o acesso será negado. Ao menos um dos papéis considerados precisa possuir esse campo definido como Ativado (realiza validação) ou Desativado (não realiza validação e o acesso é permitido);
- Todas essas validações podem ser ativadas ou desativadas no cadastro de local físico, com exceção da validação de credencial (sempre é realizada) . Se uma validação estiver desativada, ela não é verificada - siga para a próxima validação do diagrama;
- Nas validações por nível e antidupla, considera-se o código identificador do local físico como o valor do nível. Além disso, se o nível da pessoa for nulo, considera-se que ela possui nível válido para qualquer direção.
|
Veja também: |
English
Español
English
Español


