MRP - Planejamento das necessidades de materiais
O MRP (Material Requirements Planning), ou ainda, Planejamento das Necessidades de Materiais, é um sistema de gestão utilizado na indústria para planejar e controlar a produção com base nas necessidades de materiais. O MRP é uma abordagem que auxilia as empresas a garantir que tenham os materiais certos, na quantidade certa, no momento certo, para atender às demandas de produção de forma eficiente.
O MRP envolve o uso de sistema e algoritmos para calcular as necessidades de materiais com base em fatores como as ordens de produção, o lead time (tempo de espera), o estoque atual e as previsões de demanda. Ele ajuda a evitar escassez de materiais, minimizar estoques excessivos e otimizar o planejamento da produção.
Em resumo, o MRP é uma ferramenta fundamental para a gestão de materiais em uma indústria, pois ajuda a garantir o equilíbrio entre a disponibilidade de materiais e a demanda de produção, contribuindo para a eficiência operacional e a redução de custos.
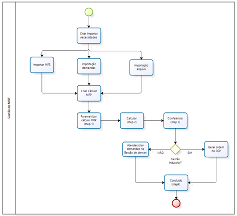
Fluxo do processo
Pré-requisitos
Para iniciar a utilização do MRP, execute as seguintes ações:
- Adicione o módulo MRP em Senior X > Cadastros > Ferramentas > Módulos;
- Realize a Carga inicial em Senior X > Cadastros > Ferramentas > Importação (carga inicial) > Carga MRP.
English
Español
English
Español


