Fluxo da contingência
O objetivo dessa documentação é clarificar os detalhes da rotina de Contingência, exemplificando o fluxo da contingência automática, SVC, FS, FS-DA, EPEC e Offline.
Contingência automática
A contingência automática é uma rotina executada pelo sistema quando for identificada instabilidade na SEFAZ. A saída da contingência é feita de maneira automática pelo eDocs assim que o funcionamento da SEFAZ é normalizado, mas também é possível sair manualmente.
É importante salientar que, caso o parâmetro Parar envio de documentos em períodos de instabilidade esteja habilitado, apenas a(s) primeira(s) nota(s) enviadas antes da entrada na contingência ficarão com o status "Aguardando consulta". Após a saída da contingência, as notas que estiverem com status "Aguardando consulta" serão consultadas normalmente na SEFAZ. Para mais informações sobre esse parâmetro, consulte informações sobre o Cadastro de Filiais para Notas Fiscais Eletrônicas para produtos (NF-e) e também para a integração de Conhecimentos de transporte Eletrônicos (CT-e).
Contingência SVC - Sefaz Virtual de Contingência
É a alternativa de emissão em contingência com transmissão do documento para uma das SEFAZ Virtuais de Contingência. Nessa modalidade de contingência, o Documento Auxiliar pode ser impresso em papel comum e não existe necessidade de transmissão da nota para a SEFAZ de origem quando cessarem os problemas técnicos que impediam a transmissão. A utilização da SVC depende de ativação da SEFAZ de origem, o que significa dizer que a SVC só entra em operação quando a SEFAZ de origem estiver com problemas técnicos que impossibilitam a recepção do documento. Documentos autorizados no período de contingência serão automaticamente sincronizados pelo SVC para a SEFAZ estadual após cessarem os problemas técnicos. Dessa forma, a autorização em SVC já caracteriza o status final da nota.
Observação
- Contingência exclusiva para NF-e e CT-e.
- Para as UFs do AM, BA, GO, MA, MS, MT, PE e PR, a nota será enviada para a Sefaz Nacional de Contingência do Rio Grande do Sul. Nesse caso, o tipEmis é igual a "7".
- Para as UFs do AC, AL, AP, CE, DF, ES, MG, PA, PB, PI, RJ, RN, RO, RR, RS, SC, SE, SP e TO: as notas serão enviadas para a Sefaz Nacional de Contingência do Ambiente Nacional. Nesse caso, o tipEmis é igual a "6".
Contingência Offline
Observação
- Na saída da contingência, as notas com status "Contingência" serão enviadas para a Sefaz estadual.
- Contingência exclusiva para MDF-e, NFCom e NFC-e.
Contingência FS/FS-DA - Formulário de Segurança
FS: Contingência com uso do Formulário de Segurança – é a alternativa mais simples para a situação em que exista algum impedimento para obtenção da autorização de uso do documento, como por exemplo, um problema no acesso à internet ou a indisponibilidade da SEFAZ de origem do emissor. Neste caso, o emissor pode optar pela emissão em contingência com a impressão do DANFE em Formulário de Segurança. O envio das notas emitidas nesta situação para a SEFAZ de origem será realizado quando cessarem os problemas técnicos que impediam a sua transmissão.
Somente as empresas com estoque de Formulário de Segurança poderão utilizar este impresso fiscal para a emissão do DANFE, pois o Convênio ICMS 110/08 criou o impresso fiscal denominado Formulário de Segurança para impressão de Documento Auxiliar do Documento Fiscal eletrônico – FS-DA, não sendo mais possível a aquisição do Formulário de Segurança.
FS-DA: Contingência com uso do Formulário de Segurança para impressão de Documento Auxiliar do Documento Fiscal eletrônico – FS-DA – é um modelo operacional similar ao modelo operacional da contingência com uso de Formulário de Segurança.
Observação
- Na saída da contingência, apenas as notas com status "Contingência" serão enviadas para a Sefaz estadual.
- Contingência exclusiva para NF-e.
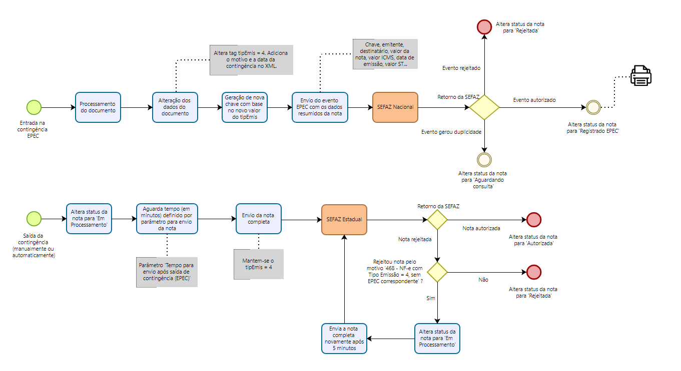
Contingência EPEC - Evento Prévio de Emissão em Contingência / Declaração Prévia de Emissão em Contingência
É a alternativa de emissão de NF-e em contingência com o registro prévio do resumo das NF-e emitidas. O registro prévio das NF-e permite a impressão do DANFE em papel comum. A validade do DANFE está condicionada à posterior transmissão da NF-e para a SEFAZ de origem.
Na saída da contingência, as notas com status "Registrado EPEC" serão enviadas para a SEFAZ estadual para que ocorra a “conciliação” da NF-e com o EPEC registrado anteriormente.
Importante
Para que os documentos registrados em EPEC sejam autorizados na SEFAZ estadual, é necessário que a SEFAZ-AN tenha sincronizado o registro do EPEC com o ambiente estadual. Como essa sincronização pode levar alguns minutos, é possível que no momento do envio para autorização na SEFAZ estadual os documentos sejam rejeitados pelo motivo: “468 - NF-e com Tipo Emissão = 4, sem EPEC correspondente”. Para evitar a necessidade de reenvio manual por parte do usuário, quando ocorrer essa rejeição, o e-Docs aguardará 5 minutos e fará o reenvio automático da NF-e. Normalmente, após esse período, a sincronização já terá ocorrido e o documento será autorizado.
Observação
- Contingência exclusiva para NF-e, CT-e e NFC-e.
- Para o ERP, será retornada tanto a chave de contingência quanto a normal.
- Os status intermediários "Contingência" e "Registrado EPEC" são retornados para o ERP com o objetivo de notificar a autorização da nota no ambiente de contingência. Os status citados não são situações finais e a nota ainda poderá ser rejeitada.
- Uma vez autorizado em contingência, o documento auxiliar da nota ficará com a marcação "Em contingência".
English
Español
English
Español


