Tipos de validación de acceso
Cuando se realiza una solicitud de acceso a un dispositivo, se realizan varias validaciones para comprobar si se permitirá o denegará el acceso.
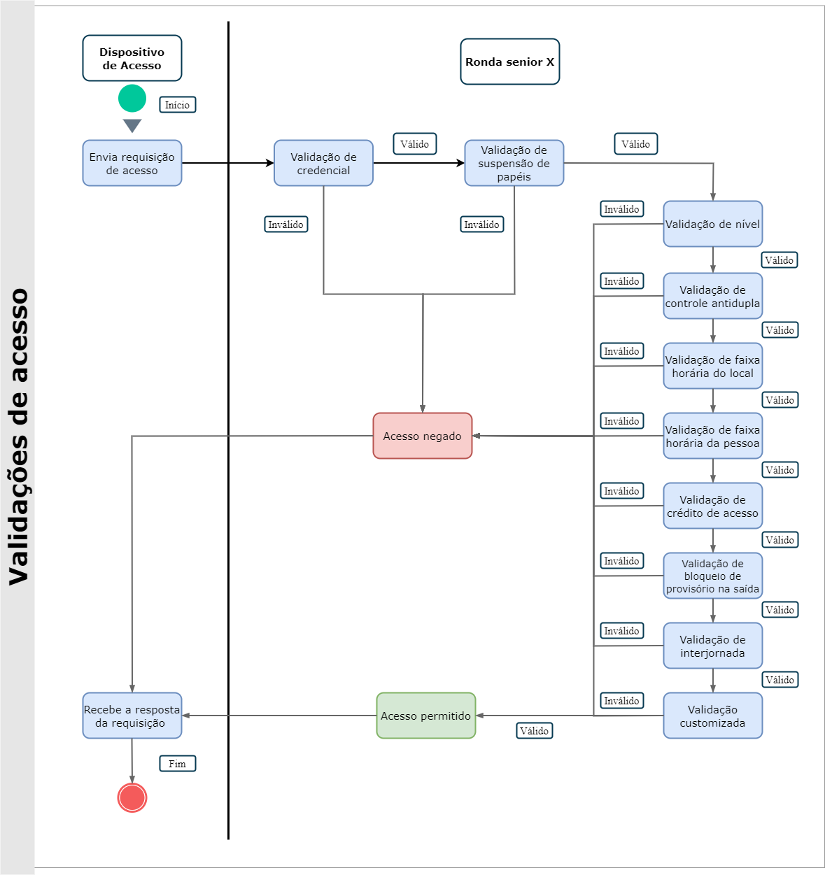
Las validaciones ocurren en el orden que se muestra en el siguiente diagrama, comenzando con el elementoEnviar solicitud de acceso, que representa el intento de acceso que se realiza en un dispositivo y se envía al sistema.
Si una de las verificaciones no fue considerada válida, el acceso es negado. En caso contrario se realiza la siguiente validación y, si todas se consideran válidas, se permitirá el acceso. Al final del proceso, el resultado se envía de vuelta al dispositivo, que permite o deniega el acceso, según la respuesta recibida.
Verifique todas las validaciones realizadas por el sistema:
A seguir están relacionadas todas las validaciones y cuáles son las verificaciones hechas en cada una. De esa forma, es posible examinar los procedimientos verificados a cada paso de una validación e intentar identificar por qué razón una tentativa de acceso está siendo bloqueada. El listado también indica si aquella validación siempre es realizada por el sistema por defecto o si puede dejar de ser verificada (estando desactivada, por ejemplo):
- Validar credencial: verifica si la persona posee una credencial de acceso registrada, si ella no está bloqueada y si está dentro de la validez.
- Validar suspensión de papeles: verifica, entre todos los papeles de la persona, si ellos poseen una suspensión en la fecha del acceso. Debe haber por lo menos un papel activo (sin suspensión) para que el acceso sea válido.
- Validar nivel: comprueba, entre todos los roles de la persona, si alguno de ellos no valida el nivel (en este caso el acceso es válido). Luego, si el dispositivo controla solamente entrada o salida, el nivel actual de la persona debe ser igual al nivel de origen del dispositivo. Si el dispositivo controla ambos los sentidos, el nivel actual de la persona debe ser igual al nivel de origen o destino del dispositivo.
- Validar control antidoble: comprueba, entre todos los roles de la persona, si alguno de ellos no valida el anti-doble (en este caso el acceso es válido). A continuación, se comprueba si la ubicación de destino de esta solicitud es la misma que la última ubicación a la que accedió la persona, es decir, la ubicación donde ya se encuentra la persona. Si es la misma ubicación y aún no ha pasado el tiempo de validación anti-dual, se deniega el acceso.
- Validar franja horaria de ubicación: comprueba, en los papeles a considerar de la persona, si alguno de ellos no valida la franja horaria de la ubicación (en este caso el acceso es válido). Luego comprueba si alguna de ellas no tiene una lista de franjas horarias asociadas a la ubicación o franja horaria del día de la semana de esta solicitud (en estos casos el acceso no es válido). Luego, se verifica si la hora de la solicitud de acceso está dentro del rango de tiempo del día respectivo (o, si el día actual es feriado, dentro del rango de horario de feriado).
- Validar la franja horaria de la persona: comprueba, en los roles a considerar para la persona, si alguno de ellos no valida la franja horaria de la persona (en este caso, el acceso es válido). Luego comprueba si alguno de ellos no tiene horario, día correcto de validación o franjas horarias definidas para ese día (en estos casos el acceso no es válido). Luego, se verifica si la hora de la solicitud de acceso está dentro del rango horario, en el día correcto del cronograma.
Control de interjornada y de suspensión de papeles
En la pantalla Papeles, si el botón Controla interjornada está activado, el lugar controlará el acceso de los empleados, validando las configuraciones de interjornada de los papeles. Caso esté desactivado, el empleado tendrá su acceso liberado, independientemente si posee algún papel con el control de interjornada activo o no.
Observación
El control de acceso interdiario sólo funciona cuando el empleado se desplaza a una ubicación externa. Por tanto, confirma que el empleado efectivamente abandonó las instalaciones de la empresa.
En la misma pantalla, si el botón Controla suspensión de papeles (alejamientos) está activado, el lugar verificará si un papel está suspendido. Siendo ese el caso, su entrada será impedida.
Notas
- Para validaciones de franja horaria de ubicación y franja horaria de persona: sitodo los roles considerados para esta validación tienen su respectivo campo definido comoNo configurado, se denegará el acceso. Al menos uno de los roles considerados debe tener este campo definido comoActivado (realiza la validación) oDesactivado (no realiza validación y se permite el acceso);
- Todas estas validaciones pueden ser activadas o desactivadas en el registro de lugar físico, con excepción de la validación de credencial (siempre es realizada) . Si una validación está deshabilitada, no se verifica; pase a la siguiente validación del diagrama;
- En las validaciones de nivel y anti-doble se considera como valor de nivel el código identificador de la ubicación física. Además de eso, si el nivel de las persona es nulo, se considera que ella posee nivel válido para cualquier dirección.





