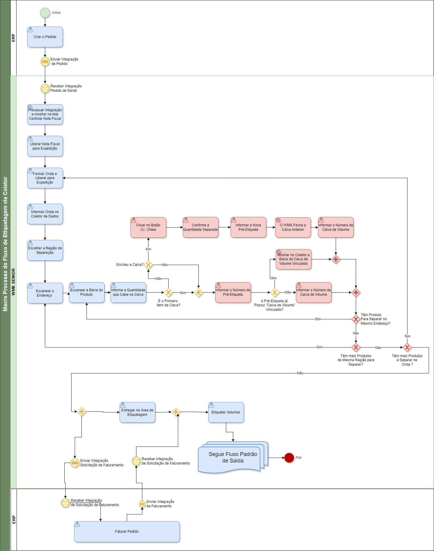
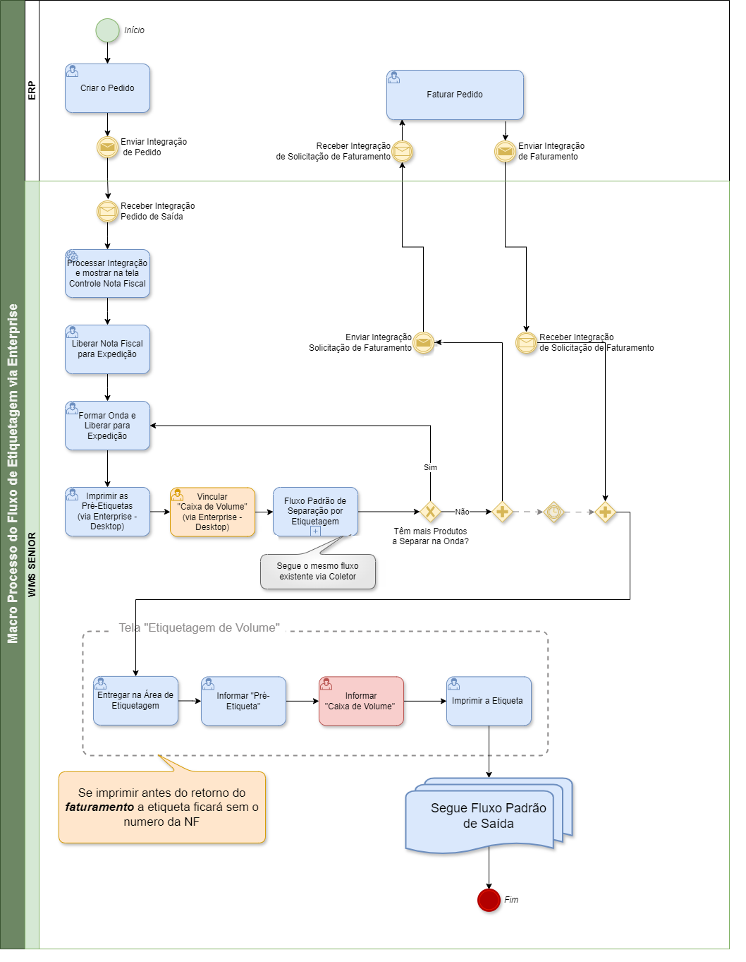
Fluxo de separação por etiquetagem com Caixa de Volumes
O fluxo de Etiquetagem por caixa de volume foi desenvolvido para otimizar o processo de expedição de pedidos e notas fiscais, integrando a separação e a conferência em uma única etapa. Após a finalização da separação, o sistema realiza automaticamente a conferência e gera o volume correspondente com base no que foi separado.
Esse fluxo utiliza caixas de volume que possuem características específicas integradas à interface de envio de solicitações de faturamento, auxiliando na cotação de frete.
Para a separação em pulmão e paletes, é possível emitir etiquetas individuais para cada volume contido neles. Após a aplicação do stretch, uma única etiqueta agrupadora, chamada de "etiqueta pai", pode ser gerada para consolidar as informações de todas as etiquetas individuais, denominadas "etiquetas filhos". Esse processo fornece uma visão detalhada do conteúdo do palete. Essa organização facilita as operações logísticas, especialmente durante o transporte e a entrega. Além disso, caso o stretch de um palete precise ser removido para reorganização no caminhão, os volumes identificados individualmente podem ser realocados sem risco de extravio.
Adicionalmente, no fluxo de entrega de volumes na doca e conferência na coleta, o sistema conta com uma funcionalidade que permite, ao bipar qualquer volume associado a uma nota fiscal, identificar e realizar automaticamente a conferência de todos os volumes vinculados. Essa automação garante maior agilidade e eficiência ao processo.
Particularidades
Com o Gestão de Armazenagem | WMS Senior.
| Funcionalidade | Versão | Referência |
|---|---|---|
| Fluxo de Etiquetagem com Caixa de Volumes | 8.12.7.397 | WMSCT3-3057 |
| Inserir os agrupados no agrupador da etiqueta genérica. Vincular ou cancelar um dos agrupados ou o agrupador na coleta manual, todos serão incluídos ou retirados da coleta | 8.12.7.440 | WMSCT3-3353 |
Parametrizações
Acesse Cadastro > Pré-Etiqueta Genérica
- É necessário que seja cadastrado as Pré-Etiquetas Genéricas para serem utilizadas na separação. Previamente o separador imprime um número alto de etiquetas e inicia as separações. Cada etiqueta somente pode ser utilizada uma vez, a qual é vinculada a Caixa Separada, que se torna um volume posteriormente.
- Se caso acontecer de perder a impressão das etiquetas, faz necessário a impressão de novas etiquetas, ou reimprimí-las a partir do botão Impressos.
Está parametrização só será necessária caso o parâmetro Utiliza Caixa de Volume no Fluxo de Etiquetagem esteja com a opção "Separação Onda" em Configuração de Onda > Separação > Utiliza Caixa de Volume no Fluxo de Etiquetagem.
Acesse Cadastro > Caixa de Volume
Para utilizar a caixa de volume no fluxo da etiquetagem, é necessário que:
- O campo Tipo esteja setado para a opção Própria.
- Deixe os campos Ativo e Disponível ativados.
- Preencha os campos da guia Informações Adicionais.
Acesse Cadastro > Depositante > guia Exportação
- Retorno de Faturamento Auto: deixe setado para um dos modelos REST - Modelo WMS Lote ou TXT - Modelo WMS Lote.
- O Momento do Envio do Faturamento será respeitado o da configuração de onda.
- Exportar informações de volume no faturamento: deixe ativo para exportar os dados da caixa de volume.
- Gerar conferência automática a partir do primeiro volume na coleta: quando ativado, este parâmetro permite que, ao conferir um volume durante o processo de coleta, todos os volumes vinculados à mesma nota sejam automaticamente considerados conferidos.
Crie/utilize uma configuração da onda que tenha o fluxo denominando "Fluxo operacional de etiquetagem".
Acesse Configuração > Configuração Onda > guia Fluxo de Operação
- Deixe selecionado a opção Separação com Etiquetagem.
- Após isso alguns parâmetros terão seus comportamentos modificados.
- E deve conter o fluxo:
Pulmão > Etiquetagem > Doca
Pulmão > Picking > Etiquetagem > Doca
Acesse Configuração > Configuração Onda > guia Conferência
- Considerar como Caixa Fechada: para o fluxo de etiquetagem, a conferência do pedido/nota fiscal ocorre durante o processo de separação. Dessa forma, a opção selecionada neste parâmetro determina o comportamento do sistema durante a bipagem das embalagens.
- Fator maior que 1 ou caixa fechada: quando selecionado esta opção, o sistema valida se a embalagem bipada é fator maior que 1 ou o parâmetro caixa fechada no cadastro da embalagem informada. Caso atenda qualquer uma das condições, o sistema considera a informação como caixa fechada.
- Caixa Fechada: quando selecionado esta opção e, a embalagem informada está com o parâmetro "caixa fechada" ativo, então a embalagem bipada será considerado como caixa fechada.
Acesse Configuração > Configuração Onda > guia Separação
- Utiliza Caixa de Volume no Fluxo de Etiquetagem: define se irá informar a caixa de volume na separação durante o fluxo de etiquetagem:
Acesse Configuração > Configuração Onda > guia Exportação
- Momento do Envio do Faturamento: este parâmetro ficará desativado e setado para Após conferência/pesagem do pedido
Acesse Configuração > Configuração Onda > guia Outras informações – parte 1
- Enviar volume Automaticamente para Doca: quando desabilitado, é necessário realizar a entrega manual dos itens na doca, ação que é executada por meio do coletor de dados no menu "Entrega Volume na Doca".
Fluxos
O fluxo para a formação de onda permanece inalterado.
A separação é realizada por meio do coletor de dados, no menu 'Separação por Onda'. Para iniciar o processo, é necessário informar o número da onda. Em seguida, o sistema exibirá uma lista com as regiões disponíveis para separação
Após a seleção da região, a atividade será iniciada. A separação nas regiões Pulmão e Picking apresentará características específicas para cada uma.
Acesse Coletor de Dados > Separação Onda
- Informe o número da onda.
- Selecione a região a ser separada.
- Confirme o usuário vinculado a separação.
- Confirme o endereço a ser separado.
- Pegue a quantidade solicitada e confirme a embalagem.
- Informe a pré-etiqueta.
- Informe a barra da caixa de volume.
- Após informar a barra da caixa de volume, o sistema irá calcular a cubagem do palete e dividir pela cubagem da caixa de volume para determinar a quantidade de etiquetas necessárias para acomodar os itens dentro da caixa. O sistema exibirá uma mensagem informando a quantidade de etiquetas a ser gerada. Para essas etiquetas será gerada uma etiqueta "pai", que agrupará todas as etiquetas geradas para a separação, onde essas, serão chamadas de etiquetas “filho”.
- Caso a quantidade exceda a capacidade disponível da caixa, o sistema exibirá uma mensagem detalhando a quantidade gerada e a quantidade faltante. O usuário poderá escolher entre duas opções:
- Recusar: o sistema solicitará uma nova caixa. Neste caso, deve-se escolher uma caixa com capacidade suficiente para acomodar o conteúdo do palete.
- Aceitar: o sistema abrirá uma nova tela solicitando a entrada de uma nova barra de caixa (quando houver quantidade restante de itens no conteúdo da caixa selecionada anteriormente) e confirmando a quantidade de etiquetas geradas
- Caso a quantidade exceda a capacidade disponível da caixa, o sistema exibirá uma mensagem detalhando a quantidade gerada e a quantidade faltante. O usuário poderá escolher entre duas opções:
- Após concluir a separação do endereço, o sistema exibirá uma mensagem orientando a fechar todas as caixas e entrega-las no endereço de etiquetagem.
- Observação: durante o fluxo de separação na região de pulmão, caso a conexão com o coletor de dados seja perdida ou o usuário se deslogue do sistema, ao retornar à atividade de separação, o sistema exibirá uma mensagem perguntando se deseja continuar a separação de onde parou. Se o usuário aceitar, o sistema prosseguirá com a separação a partir da última ação realizada. Caso contrário, a separação será reiniciada.
- Confirme o local a ser separado.
- Informe a barra do produto a ser separado.
- Caso a embalagem bipada esteja configurada como caixa fechada, o sistema exibirá uma mensagem perguntando se deseja considerar a separação realizada como caixa fechada.
- Sim: o sistema solicitará a barra de uma pré-etiqueta e usará a própria embalagem como volume.
- Não: o sistema pedirá a confirmação da quantidade a ser separada, em seguida solicitará a pré-etiqueta e, por fim, a caixa de volume
- Observação: caso já exista uma pré-etiqueta e caixa de volume em andamento, ao optar por não considerar como caixa fechada, o sistema incluirá a quantidade separada na caixa aberta.
Acesse Movimentação > Saída > Etiquetagem de volume
- A tela de Etiquetagem de Volume é onde a pré-etiqueta é bipada e as etiquetas de volume são impressas. Quando uma pré-etiqueta tiver etiquetas de volume agrupadas (etiqueta pai), as etiquetas filhas também serão impressas.
- Recomenda-se que as etiquetas sejam impressas somente após a nota ser faturada. Caso contrário, será necessário imprimir novamente, pois as informações, como o número da nota e a chave de acesso, não estarão disponíveis na impressão inicial.
- Esta funcionalidade fica disponível quando o parâmetro “Enviar volume Automaticamente para Doca” estiver desativado na Configuração de Onda selecionada associada à a nota fiscal.
- Se o parâmetro “Gerar conferência automática a partir do primeiro volume na coleta” estiver ativo no cadastro do Depositante, ao bipar qualquer volume relacionado à nota fiscal, todos os volumes vinculados serão considerados como entregues.
Acesse Coletor de Dados > Coleta
Quando o parâmetro “Gerar conferência automática a partir do primeiro volume na coleta” estiver ativo no cadastro do Depositante, ao conferir qualquer volume associado à nota fiscal, os demais volumes serão automaticamente considerados como conferidos, ficando disponível para expedição.
Integrações
Após a finalização da separação, os volumes serão gerados por etiqueta/caixa, e as integrações "vi_int_envio_fatur_lote", "vi_int_envio_fatur_det_lote" e "vi_int_envio_fatur_spec_lote" serão acionadas conforme os dados do volume.
tipointegração:
- EXPORT_FATURAMENTO_LOTE_REST
- EXPORT_FATURAMENTODET_LOTE_REST
- EXPORT_FATURAMENTOESPEC_LOTE_REST
Após a Separação ou Conferência do material, o WMS Senior realiza a comunicação com o ERP através da interface de Retorno de Faturamento, solicitando ao ERP que realize o faturamento e envie as informações de Faturamento para o WMS Senior.
Request
{
"chavelayout" : "vi_int_envio_fatur_lote",
"list" : [ {
"codigointerno" : "",
"numpedido" : "",
"cnpj_depositante" : "",
"cnpj_emitente" : "",
"sequencia" : "",
"tipo" : "",
"status" : "",
"o" : "",
"motivocancelamento" : "",
"c" : "",
"idmovimento" : "",
"idnotafiscal" : "",
"npalet" : "",
"seq_entrega" : "",
"paginageomapa" : "",
"descrromaneio" : "",
"placa" : "",
"motorista" : "",
"cnpj_motorista" : "",
"dataemissao" : "",
"qtdevolume" : "",
"totalpesovolume" : "",
"cnpj_dest" : "",
"identificadorpedido" : "",
"totalcubagemvolume" : "",
"codigotipopedido" : "",
"tipoenvio" : "",
"especievolume" : "",
"datafaturamento" : "",
"datafaturamentosegmomento" : "",
"itens" : [ {
"chavelayout" : "vi_int_envio_fatur_det_lote",
"i" : "",
"codigointerno" : "",
"numpedido" : "",
"cnpj_depositante" : "",
"cnpj_emitente" : "",
"sequencia" : "",
"tipo" : "",
"idseq" : "",
"barra" : "",
"qtde" : "",
"qtdeatendida" : "",
"idnotafiscal" : "",
"codigoproduto" : "",
"idenficadorpedido" : "",
"qtdecortefisico" : "",
"volumes" : "",
"lote" : "",
"barraemb" : "",
"vlrunit" : "",
"pesobruto" : "",
"vencimento" : "",
"fabricacao" : "",
"barravolume" : "",
"palletcaixacoletiva" : "",
"numerocaixacoletiva" : "",
"seriecaixacoletiva" : "",
"desccaixaseparacao" : "",
"nfentrada" : "",
"serienfentrada" : "",
"cnpjemitentenfentrada" : "",
"tipoenvio" : "",
"idnfdet" : "",
"pesobrutounitario" : "",
"pesoliquidounitario" : "",
"motivocorte" : "",
"infoEsp" : [ {
"chavelayout" : "vi_int_envio_fatur_spec_lote",
"codigointerno" : "",
"sequencia" : "",
"numpedido" : "",
"cnpj_depositante" : "",
"cnpj_emitente" : "",
"idseq" : "",
"codigoproduto" : "",
"barra" : "",
"idnfdet" : "",
"informacaoespecifica" : "",
"valor" : "",
"barraemb" : "",
"tipoenvio" : "",
"barravolume" : ""
} ]
} ]
} ]
}
| Campo | Formato | Obrigatoriedade |
Tamanho |
Máscara | Descrição |
|---|---|---|---|---|---|
| I | Numérico | Não | 1 | 6 | Valor Fixo |
| CODIGOINTERNO | Texto | Não | 20 | 99999999999999999999 | Número da Nota Fiscal |
| NUMPEDIDO | Texto | Não | 60 |
Campo NUMPEDIDO com capacidade para até 60 caracteres |
|
| CNPJ_DEPOSITANTE | Texto | Não | 20 | 99.999.999/9999-99 | CNPJ Depositante |
| CNPJ_EMITENTE | Texto | Não | 20 | 99.999.999/9999-99 | Saída=CNPJ Depositante / Entrada=CNPJ Fornecedor |
| SEQUENCIA | Texto | Não | 20 | Série da Nota Fiscal | |
| TIPO | Texto | Não | 1 | Entrada = E / Saída = S | |
| STATUS | Texto | Não | 1 | Andamento (A) ou Concluído (C) - Indica se o faturamento está em andamento (A) e ao exportar todos os itens, Indica que o envio de faturamento foi concluído (C) | |
| O | Texto | Não | 1 | Origem Wms ou Corporativo | |
| MOTIVOCANCELAMENTO | Texto | Não | 100 | Motivo do Estorno/Cancelamento | |
| C | Texto | Não | 1 | Cancelado (sim ou não) | |
| IDMOVIMENTO | Numérico | Não | 20 | Número da OR nas Entradas/ Saídas IDRomaneio | |
| IDNOTAFISCAL | Numérico | Não | 20 | Identificador do pedido (id) enviado pelo ERP | |
| NPALET | Texto | Não | 150 | Numero dos Paletes na Entrega | |
| SEQ_ENTREGA | Texto | Não | 20 | Seqüência da Entrega | |
| PAGINAGEOMAPA | Texto | Não | 10 | Setor do Cliente ou Rota do Cliente | |
| DESCRROMANEIO | Texto | Não | 80 | Descrição do Romaneio de Separação | |
| PLACA | Texto | Não | 10 | Placa do Veículo | |
| MOTORISTA | Texto | Não | 80 | Motorista do Veículo | |
| CNPJ_MOTORISTA | Texto | Não | 20 | 99.999.999/9999-99 | CNPJ Motorista |
| DATAEMISSAO | Texto | Não | 10 | Data Emissão do Pedido | |
| QTDEVOLUME | Numérico | Não | 10 | Qtde de volumes da nota fiscal | |
| TOTALPESOVOLUME | Numérico | Não | 10 | Total do peso dos volumes da nota fiscal | |
| CNPJ_DEST | Texto | Não | 20 | 99.999.999/9999-99 |
Caso o destinatário do pedido seja uma entidade estrangeira, este campo será preenchido com o "Código de Integração Estrangeiro" da entidade, em vez do CNPJ do destinatário. |
| IDENTIFICADORPEDIDO | Numérico | Não | 12 | Identificador do Pedido do Packing | |
| TOTALCUBAGEMVOLUME | Numérico | Não | 10 | Total da cubagem dos volumes da nota fiscal | |
| F | Texto | Não | 1 | Campo não deverá ser utilizado como final de registro. NUNCA deverá ser movido. | |
| CODIGOTIPOPEDIDO | Texto | Não | 100 | Indica a classificação do tipo do pedido | |
| TIPOENVIO | Numérico | Não | 1 | Tipo envio | |
| ESPECIEVOLUME | Texto | Não | 50 | Código de Integração do Tipo de Caixa do Volume | |
| DATAFATURAMENTO | Texto | Não | 19 | DD/MM/AAAA HH:MI:SS | Data e Hora de Envio para Faturamento |
| DATAFATURAMENTOSEGMOMENTO | Texto | Não | 19 | DD/MM/AAAA HH:MI:SS | Data e Hora de Envio para Faturamento no segundo momento |
| Campo | Formato |
Obrigatoriedade |
Tamanho | Máscara | Descrição |
|---|---|---|---|---|---|
| I | Numérico | Não | 1 | 7 | Valor Fixo |
| CODIGOINTERNO | Texto | Não | 20 | 99999999999999999999 | Número da Nota Fiscal |
| NUMPEDIDO | Texto | Não | 60 |
Campo NUMPEDIDO com capacidade para até 60 caracteres |
|
| CNPJ_DEPOSITANTE | Texto | Não | 20 | 99.999.999/9999-99 | CNPJ Depositante |
| CNPJ_EMITENTE | Texto | Não | 20 | 99.999.999/9999-99 | Saída=CNPJ Depositante / Entrada=CNPJ Fornecedor |
| SEQUENCIA | Texto | Não | 20 | Série da Nota Fiscal | |
| TIPO | Texto | Não | 1 | Entrada = E / Saída = S | |
| IDSEQ | Numérico | Não | 12 | 999999999999 | Sequência do Item (Ordem de impressão dos itens) |
| BARRA | Texto | Não | 20 | Código de Barras do Produto (exporta apenas se tiver 20 caracteres ou menos) | |
| QTDE | Numérico | Não | 12 | 999999999999 | Quantidade |
| QTDEATENDIDA | Numérico | Não | 12 | 999999999999 | Quantidade Atendida para este Item na Liberação para Roteirização. |
| IDNOTAFISCAL | Numérico | Não | 12 | Identificador da Nota Fiscal. Antigo idGcom | |
| CODIGOPRODUTO | Texto | Não | 60 | 999999999999 | Código do Produto - Sistema Corporativo |
| IDENFICADORPEDIDO | Texto | Não | 12 | Identificador do Pedido do Packing | |
| QTDECORTEFISICO | Numérico | Não | 12 | Indica a quantidade que foi reportado falta do item da nota durante a separação | |
| VOLUMES | Texto | Não | 200 | Indica em qual ou em quais volumes está o produto da nota fiscal | |
| LOTE | Texto | Não | 20 | Lote Indústria | |
| BARRAEMB | Texto | Não | 32 | Código de Barras do Produto com 32 caracteres | |
| VLRUNIT | Numérico | Não | 12 | 000000000,00 | Indica o valor do item |
| PESOBRUTO | Numérico | Não | 12 | 0000000,0000 | Indica o peso bruto do item (kg) |
| VENCIMENTO | Data | Não | 10 | Data do Vencimento do Lote | |
| FABRICACAO | Data | Não | 10 | Data de Fabricação do Lote | |
| BARRAVOLUME | Texto | Não | 32 | Barra do Volume (quando envia faturamento com apenas um volume por linha) | |
| PALLETCAIXACOLETIVA | Texto | Não | 48 | Identificação do pallet da caixa de coletiva *. | |
| NUMEROCAIXACOLETIVA | Texto | Não | 10 | Identificação do número da caixa coletiva *. | |
| SERIECAIXACOLETIVA | Texto | Não | 30 | Identificação da série da caixa coletiva *. | |
| DESCCAIXASEPARACAO | Texto | Não | 100 | Identificação da caixa de separação *. | |
| NFENTRADA | Texto | Não | 20 | Codigo Interno da Nota Fiscal de Entrada | |
| SERIENFENTRADA | Texto | Não | 20 | Serie da Nota Fiscal de Entrada | |
| CNPJEMITENTENFENTRADA | Texto | Não | 20 | CNPJ/CPF do Emitente da Nota Fiscal de Entrada | |
| TIPOENVIO | Numérico | Não | 1 | 0 - Não / 1 - Sim | Indica se o envio é apenas informativo de faturamento. 0 - Nao, 1 - Sim |
| IDNFDET | Numérico | Não | 20 | Identificador item | |
| PESOBRUTOUNITARIO | Numérico | Não | 12 | Indica o peso bruto unitário no cadastro de embalagem | |
| PESOLIQUIDOUNITARIO | Numérico | Não | 12 | Indica o peso líquido unitário no cadastro de embalagem | |
| MOTIVOCORTE | Texto | Não | 200 | Indica o motivo do corte |
| Campo | Formato |
Obrigatoriedade |
Tamanho | Máscara | Descrição |
|---|---|---|---|---|---|
| CODIGOINTERNO | Texto | Não | 20 | 99999999999999999999 | Número da Nota Fiscal |
| SEQUENCIA | Texto | Não | 20 | Série da Nota Fiscal | |
| NUMPEDIDO | Texto | Não | 60 |
Campo NUMPEDIDO com capacidade para até 60 caracteres |
|
| CNPJ_DEPOSITANTE | Texto | Não | 20 | 99.999.999/9999-99 | CNPJ Depositante |
| CNPJ_EMITENTE | Texto | Não | 20 | 99.999.999/9999-99 | Saída=CNPJ Depositante / Entrada=CNPJ Fornecedor |
| IDSEQ | Numérico | Não | 12 | 999999999999 | Sequência do Item (Ordem de impressão dos itens) |
| CODIGOPRODUTO | Texto | Não | 20 | 999999999999 | Código do Produto - Sistema Corporativo |
| BARRA | Texto | Não | 20 | Código de Barras do Produto (exporta apenas se tiver 20 caracteres ou menos) | |
| IDNFDET | Numérico | Não | 12 | Identificador do item da nota | |
| INFORMACAOESPECIFICA | Texto | Não | 200 | Descrição da informação específica | |
| VALOR | Texto | Não | 200 | Valor da informação específica | |
| BARRAEMB | Texto | Não | 32 | Código de Barras do Produto com 32 caracteres | |
| TIPOENVIO | Numérico | Não | 1 | 0 - Não / 1 - Sim | Indica se o envio é apenas informativo de faturamento. 0 - Nao, 1 - Sim |
| BARRAVOLUME | Texto | Não | 32 | Barra do Volume (quando envia faturamento com apenas um volume por linha) |
|
Veja também: |
English
Español
English
Español


