Documentação técnica da Antecipação de Contas a Pagar - Risco Sacado
1. Antecipação de Contas a Pagar - Risco Sacado;
1.2. Estados de integração dos títulos a pagar;
1.3. Integração;
1.4. Verificação de conexão.
2.1. Habilitação da filial para integração;
2.2. Cadastro da filial no sistema da wiipo;
2.3. Ativação do produto de antecipação para a filial no sistema da wiipo;
2.4. Finalização da ativação da filial;
2.5. Erros durante a ativação.
3. Exportação de dados de fornecedores e títulos a pagar;
3.1. Fornecedores;
3.2. Títulos a pagar.
4. Importação de dados de antecipação.
4.1. Antecipações aprovadas;
4.2. Rejeição de antecipações.
1. Antecipação de Contas a Pagar - Risco Sacado
1.2. Estados de integração dos títulos a pagar
As situações acima serão registradas no campo E501INT.Status com os seguintes valores:
- "PENDENTE": PENDENTE;
- "ENVIADO": ENVIADO;
- "ERRO_ENVIO": ERRO ENVIO;
- "ERRO_ANTEC": ERRO ANT./ESTORNO;
- "ANT_CREPRO": ANT. CRÉD. PRÓPRIO;
- "ANT_CRETER": ANT. CRÉD. TERCEIRO;
- "ESTORNADO": ESTORNADO;
- "CANCELADO": CANCELADO;
- "PGTOCRED": PGTO. CRÉDITO.
1.3. Integração
A integração, tanto de envio quanto de recebimento de dados, é feita por meio de requisições HTTPS feitas para o sistema online da wiipo. Dessa forma, o sistema da Antecipa integra com o Gestão Empresarial | ERP usando a wiipo como intermediária.
Há dois ambientes disponíveis na wiipo para integração de dados:
- Ambiente de testes: https://sandbox.wiipo.com
- Ambiente de produção: https://api.wiipo.com
Importante
Para usar o ambiente de testes, é possível subir a instância do Gestão Empresarial | ERP com o parâmetro de execução "-amb:dev" ou ativar o identificador de regras restrito CPA-511PARAT01, de uso interno, para empresas que vão usar o ambiente de testes.
1.4. Verificação de conexão
Antes de qualquer endpoint de inclusão ou consulta de dados, é chamada uma requisição para verificar se o sistema da wiipo está online. O sistema faz uma chamada para o endpoint "<URL do ambiente>/invoice-prepayment/ping" usando o token de acesso exclusivo do Gestão Empresarial | ERP.
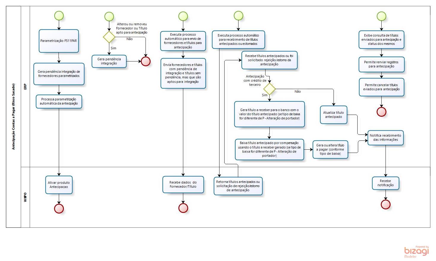
2. Ativação de Filiais
Quando uma filial é incluída na tela Antecipação Pagamentos - Parametrização (F511PAR), ao processar ou pressionar o botão Ativar é executado o processo de ativação, feito para cada filial da tela.
Importante
Filias ativadas na wiipo não ficam disponíveis na Antecipa automaticamente. É preciso contatar a Antecipa para criar um usuário e fazer os demais procedimentos de ativação do serviço para ter acesso às informações das filiais ativas no sistema da Antecipa.
Ao incluir uma filial na tela Antecipação Pagamentos - Parametrização (F511PAR), é criado um registro na tabela E000PXF com os seguintes valores:
- CodEmp: código da empresa da filial;
- CodFil: código da filial;
- CodUsu: 0 (zero);
- IdfFrm: "WIIPO_ANTICIPATION";
- CmpFrm: "branch_int_enabled";
- VlrFrm: "S".
Se a filial for removida da tela, o campo VlrFrm será alterado para "N".
O cadastro da filial no sistema da wiipo é feito por meio de uma requisição HTTPS. O endpoint "<URL do ambiente>/invoice-prepayment/onboard/customer" é chamado usando o token de acesso exclusivo do Gestão Empresarial | ERP.
A requisição acima retorna duas informações importantes que serão registradas no sistema:
- "customer_id" (id da filial na wiipo); e
- "tenant_id" (id do ambiente criado para a filial na wiipo).
Para cada informação retornada é criado um registro na tabela E000PXF, conforme abaixo:
| CodEmp | CodFil | CodUsu | IdrFrm | CmpFrm | VlrFrm |
| Código da empresa da filial | Código da filial | 0 (zero) | "WIIPO_ANTICIPATION" | "customer_id" | id da filial retornado pela requisição |
| Código da empresa da filial | Código da filial | 0 (zero) | "WIIPO_ANTICIPATION" | "tenant_id" | id do ambiente retornado pela requisição |
Após cadastrar a filial, é preciso ativar o produto de antecipação no sistema da wiipo. Este gerará um token de acesso ao ambiente de antecipação da filial, sendo que cada filial possui seu próprio ambiente de dados na wiipo.
O token de acesso é gerado por meio de uma requisição HTTPS. O endpoint "<URL do ambiente>/invoice-prepayment/onboard/product" é chamado usando o token de acesso exclusivo do Gestão Empresarial | ERP e o id da filial ("customer_id") obtido no cadastro da filial.
A requisição acima retorna duas informações importantes que serão registradas no sistema:
- "access_token" (token de acesso ao ambiente da filial); e
- "token_id" (id do token de acesso)
Para guardar o "token_id" é criado um registro na tabela E000PXF com os seguintes valores:
- CodEmp: código da empresa da filial;
- CodFil: código da filial;
- CodUsu: 0 (zero);
- IdfFrm: "WIIPO_ANTICIPATION";
- CmpFrm: "customer_token_id";
- VlrFrm: id do token de acesso retornado pela requisição.
Para guardar o "access_token" é criado um registro na tabela E997TAP com os seguintes valores:
- AppNam: string gerada no seguinte formato: "WIIPO_ANTICIPATION_CUSTOMERACCESSTOKEN_<CODEMP>_<CODFIL>", onde <CODEMP> e <CODFIL> representam o código da empresa da filial e o código da filial;
- AppTkn: token de acesso retornado pela requisição.
Se houver algum erro durante o processo de ativação da filial, é exibida uma mensagem ao cliente. Se houver algum erro ao processar o serviço da wiipo, o retorno da requisição feito à wiipo é exibido no detalhamento das mensagens.
Um resumo da mensagem de erro será gravado na tabela E000PXF com os seguintes valores:
- CodEmp: código da empresa da filial;
- CodFil: código da filial;
- CodUsu: 0 (zero);
- IdfFrm: "WIIPO_ANTICIPATION";
- CmpFrm: "customer_error";
- VlrFrm: resumo da mensagem de erro.
Importante
O resumo da mensagem de erro gravado na tabela E000PXF será exibido no campo Inconsistências da tela Antecipação Pagamentos - Parametrização (F511PAR) enquanto o processo de ativação não for concluído para a filial ou ela não for excluída da guia.
3. Exportação de dados de fornecedores e títulos a pagar
Os dados de fornecedores e títulos a pagar serão enviados à wiipo por meio do Processo automática 158 - Envio Dados Integração Antecipação Contas a Pagar (Wiipo). Para saber mais, confira a documentação da parametrização automática.
Importante
Por padrão, o processo envia os dados pendentes a cada 60 minutos.
Os dados dos fornecedores são enviados ao sistema da wiipo por meio de requisições HTTPS, executadas por meio do Processo automática 158 - Envio Dados Integração Antecipação Contas a Pagar (Wiipo). O endpoint "<URL do ambiente>/invoice-prepayment/suppliers" é chamado usando o token de acesso da filial.
O controle de integração é feito por meio do controle de pendências padrão do sistema. As pendências geradas podem ser consultadas na tela Integrações - Painel de Exportações (F000PEX), conforme o sistema de integração da parametrização automática.
As pendências são geradas por filial, para cada uma delas habilitada na tela Antecipação Pagamentos - Parametrização (F511PAR), visto que os ambientes são criados por filial na wiipo. Assim, é necessário replicar os dado de um fornecedor para todas as filiais.
As pendências de integração dos fornecedores são geradas em dois momentos:
- Quando um fornecedor for incluído/excluído em Antecipação Pagamentos - Parametrização (F511PAR);
- Quando um fornecedor parametrizado na tela acima tiver seu cadastro alterado em Cadastro de Fornecedores (F095CAD).
A situação da integração dos fornecedores, por filial, pode ser consultada na guia Fornecedores da tela Antecipação Pagamentos - Consulta de Lançamentos (F511CLA).
Sempre que os dados forem enviados à wiipo:
- O status da pendência de integração na tabela E000CIX será alterado para "PROCESSADO" e exibido na tela Antecipação Pagamentos - Consulta de Lançamentos (F511CLA) como "ENVIADO";
- Será gerada uma observação informativa na tabela E095OBS.
As observações podem ser consultadas por meio do botão Observações, guia Fornecedores, da tela Antecipação Pagamentos - Consulta de Lançamentos (F511CLA) ou por meio da tela Observações do Fornecedor (F095OBS).
Sempre que houver um erro ao enviar os dados de fornecedores à wiipo:
- O status da pendência de integração na tabela E000CIX será alterado para "ERRO" e exibido na tela Antecipação Pagamentos - Consulta de Lançamentos (F511CLA) como "ERRO ENVIO";
- Será gerada uma observação informativa na tabela E095OBS.
As observações podem ser consultadas por meio do botão Observações, guia Fornecedores, da tela Antecipação Pagamentos - Consulta de Lançamentos (F511CLA) ou por meio da tela Observações do Fornecedor (F095OBS).
Os dados dos títulos a pagar são enviados ao sistema da wiipo por meio de requisições HTTPS executadas via Processo automática 158 - Envio Dados Integração Antecipação Contas a Pagar (Wiipo). O endpoint "<URL do ambiente>/invoice-prepayment/invoices" é chamado usando o token de acesso da filial.
O controle de integração será feito:
- Enviando títulos aptos, de acordo com os campos da tela Antecipação Pagamentos - Parametrização (F511PAR), que não foram enviados;
- Por meio do controle de pendências padrão do sistema, para reenviar títulos enviados à wiipo que foram alterados após seu envio. As pendências geradas podem ser consultadas na tela Integrações - Painel de Exportações (F000PEX), conforme o sistema de integração da parametrização automática.
As pendências de integração são geradas quando qualquer título a pagar das filiais habilitadas em Antecipação Pagamentos - Parametrização (F511PAR) é alterado ou baixado. A situação da integração dos títulos pode ser consultado na guia Títulos a Pagar da tela Antecipação Pagamentos - Consulta de Lançamentos (F511CLA).
Sempre que os dados forem enviados à wiipo:
- O status da pendência de integração na tabela E000CIX será alterado para "PROCESSADO";
- O status de integração na tabela E501INT será alterado para "ENVIADO". Isto apenas se a situação anterior for diferente de "ANT. CRÉD. PRÓPRIO", "ANT. CRÉD. TERCEIRO", "ESTORNADO" ou "CANCELADO";
- Será gerada uma observação informativa na tabela E501MOP.
As observações podem ser consultadas por meio do botão Observações, guia Títulos a Pagar, da tela Antecipação Pagamentos - Consulta de Lançamentos (F511CLA) ou por meio da tela Observações do Fornecedor (F095OBS).
Sempre que houver um erro ao enviar os dados de fornecedores à wiipo:
- O status da pendência de integração na tabela E000CIX será alterado para "ERRO";
- O status de integração na tabela E501INT será alterado para "ERRO ENVIO". Isto apenas se a situação anterior for diferente de "ANT. CRÉD. PRÓPRIO", "ANT. CRÉD. TERCEIRO", "ESTORNADO" ou "CANCELADO";
- Será gerada uma observação informativa na tabela E095OBS.
As observações podem ser consultadas por meio do botão Observações, guia Títulos a Pagar, da tela Antecipação Pagamentos - Consulta de Lançamentos (F511CLA) ou por meio da tela Observações do Fornecedor (F095OBS).
O id dos títulos enviados é composto pela chave do título, separado por barras verticais: "<empresa>|<filial>|<tipo>|<número tit.>|<fornecedor>".
Baixas parciais serão enviadas como parcelas distintas da nota com o mesmo número da parcela em aberto, mas com os dados do pagamento informados. É enviado também o valor em aberto do título deduzido do valor retido de impostos. Veja mais detalhes na página Antecipação Pagamentos - Consulta de Lançamentos (F511CLA), campo Valor Enviado.
Situações dos títulos enviadas à wiipo:
- "ABERTO";
- "ABERTOPARCIAL";
- "LIQUIDADO";
- "CANCELADO";
- "ESTORNADO";
- "ANTECIPADO".
4. Importação de dados de antecipação
Os dados de antecipações processadas ou rejeitadas na Antecipa são recebidos pelo Gestão Empresarial | ERP por meio do processo automático Processo automático 159 - Retorno Dados Integração Antecipação Contas a Pagar (Wiipo), conforme configurado na parametrização automática.
Observação
Por padrão, o processo busca novos dados na wiipo a cada 5 minutos.
O sistema busca as antecipações aprovadas na Antecipa por meio de requisições HTTPS para a wiipo, executadas via Processo automático 159 - Retorno Dados Integração Antecipação Contas a Pagar (Wiipo). O endpoint "<URL do ambiente>/invoice-prepayment/anticipatePaymentOrder" é chamado usando o token de acesso da filial. Após receber, via wiipo, uma ordem de pagamento de antecipação da Antecipa, o sistema processa a requisição recebida.
O título a ser antecipado é identificado pelo parâmetro "payment_installment_id" retornado na requisição, que tem o id do título enviado à wiipo, conforme descrito em Dados enviados dos títulos a pagar.
Caso seja uma requisição de antecipação com crédito de terceiro (veja os tipos de operações de antecipação), o parâmetro "capital_source_id" (retornado na requisição HTTPS) virá informado com o código do banco usado para financiar o crédito. Se o parâmetro estiver em branco, trata-se de uma antecipação com crédito próprio.
O título a pagar, gerado para o banco no processamento de antecipações com crédito de terceiro, é criado com a situação de integração "PGTOCRED" ("Pgto. Crédito" - ver Estados de integração dos títulos a pagar) na tabela E501INT a fim de impedir que ele seja enviado à wiipo, pois não pode ser antecipado.
Importante
Até 50 títulos podem ser retornados em uma requisição.
Após receber e processar as antecipações, a Antecipa é informada que elas foram recebidas e processadas no Gestão Empresarial | ERP. Se o recebimento não for confirmado, a Antecipa descarta a antecipação e informa aos fornecedores que a solicitação de crédito não foi efetuada.
O sistema confirma o processamento das antecipações à wiipo por meio de uma requisição HTTPS. O endpoint "<URL do ambiente>/invoice-prepayment/anticipatePaymentOrderOk" é chamado usando o token de acesso da filial.
Se não for possível confirmar as antecipações, o processo será revertido.
A Antecipa pode solicitar a rejeição/estorno de antecipações processadas. Essas solicitações são obtidas por meio de requisições HTTPS para a wiipo, executadas via Processo automático 159 - Retorno Dados Integração Antecipação Contas a Pagar (Wiipo). O endpoint "<URL do ambiente>/invoice-prepayment/revertAnticipatePaymentOrder" é chamado usando o token de acesso da filial.
Após receber, via wiipo, uma solicitações de estorno da Antecipa, o sistema processa a requisição recebida, conforme a parametrização automática. O título cuja antecipação será estornada é identificado por meio do parâmetro "payment_installment_id" retornado na requisição, que tem o id do título enviado à wiipo, conforme descrito em Dados enviados dos títulos a pagar.
Importante
- Até 50 títulos podem ser retornados em uma requisição;
- A solicitação de rejeição/estorno é um processo feito pela equipe da Antecipa. O sacado e o cedente não conseguem estornar uma antecipação aprovada/processada diretamente no sistema da Antecipa.
Após receber e processar as solicitação de rejeição/estorno das antecipações, a Antecipa é informada que elas foram recebidas e processadas no Gestão Empresarial | ERP. Se o recebimento da solicitação não for confirmado, a Antecipa irá descartá-la.
O sistema confirma o processamento do estorno à wiipo por meio de uma requisição HTTPS. O endpoint "<URL do ambiente>/invoice-prepayment/revertAnticipatePaymentOrderOk" é chamado usando o token de acesso da filial.
Se não for possível confirmar a solicitação de rejeição/estorno, o processo será revertido.
|
Veja também: |
English
Español
English
Español


