Conceptos de API - Integrador SST
Información que se integrará
Su API será responsable por integrar las informaciones de empleados y de los eventos de SST del eSocial. Listamos a seguir los detalles del que deberá ser integrado:
Informaciones de los empleados
Las pendencias de integración serán creadas solamente cuando alguna información relevante del empleado sea alterada en el sistema de Senior.
En las tablas abajo constan las informaciones de los empleados que son publicadas por el sistema de Senior. Estas son las informaciones que van a generar pendencias de integración.
| Información integrada | Ejemplos de valores | Fuente de información en el módulo Administração de Pessoal ( HCM XT ) | |
|---|---|---|---|
| Fecha y hora de la creación de la pendencia | - |
Informaciones administradas por el sistema al crear las pendencias de integración. |
|
| Situación | - | ||
| Motivo de la pendencia de integración | Admisión del empleado Alteración del empleado Demisión del empleado Historial de centro de costo Historial de departamento Historial de categoría eSocial Historial de cargo Historial de puesto de trabajo Historial de sucursal Alteración de la matrícula eSocial dejar la historia Historia del ambiente laboral. Alteração da matrícula eSocial Carga Inicial |
||
| Operación | Inserción Alteración Exclusión |
||
| Fecha y hora programada para el envío | - | ||
| Fecha y hora del envío | - | ||
| Motivo de la cancelación | - | ||
| Información integrada | Ejemplos de valores | Fuente de información en el módulo Administração de Pessoal ( HCM XT ) | |
|---|---|---|---|
| Campo del sistema | Menú | ||
| Nombre | - | La integración considera el campo Nombre completo en el registro de Personas. (El campo Nombre completo es opcional en HCM XT . Si falta esta información, la integración considera el nombre completado en el campo al lado del código de registro en el Formulario Básico). | Personas > Registro de Personas |
| CPF (Registro de Persona Física) | 999.999.999-99 | CPF | |
| Número de Identificación Social (NIS) | 99999999999 | PIS | |
| Fecha de nacimiento | 01/01/1990 | Fecha de nacimiento | |
| Sexo | Masculino, Femenino | Sexo | |
| Estado civil | Soltero, Casado, Divorciado, Viudo, Concubinato, Separado, Unión estable, Otros | Estado civil | |
| Deficiente | Sí, No | Desactivado | |
| Número del RG* | 99.999.999-9 | Carnet de identidad | |
| Estado de la Cédula de Identidad | AC, AL, AP, AM, BA, CE, DF, ES, GO, MA, MT, MS, MG, PA, PB, PR, PE, PI, RJ, RN, RS, RO, RR, SC, SP, SE, TO | ||
| Fecha de emisión del RG | 01/01/2020 | ||
| Organo Emisor del RG* | SSP | ||
| Número de la libreta laboral | 999999999 | Tarjeta de Trabajo | |
| Serie de la libreta laboral | 99 | ||
| Dígito de la libreta laboral | 9 | ||
| Fecha de emisión de la libreta de trabajo | 01/01/2020 | ||
| Estado de la libreta de trabajo | AC, AL, AP, AM, BA, CE, DF, ES, GO, MA, MT, MS, MG, PA, PB, PR, PE, PI, RJ, RN, RS, RO, RR, SC, SP, SE, TO | ||
| Código de registro | 99999 | Empleado | Empleados > Formulario Catastral > Empleados |
| Inscripción eSocial* | SEAAAA999999999999999999999999 | Información gerenciada por el sistema, es exhibida arriba de la foto del empleado | |
| Tipo de contratación | Empleado, Director, Trabajador rural, Trabajador doméstico, Jubilado, Pasante, Aprendiz, Agente público, Profesor, Cooperado | Tipo de contrato | |
| Fecha de admisión | 01/01/2020 | Fecha de admisión | |
| Situación | Preadmisión Cubre a los empleados que tienen una fecha de contratación futura. Cuando llega la fecha de admisión, el estado cambia automáticamente de Preadmisión a Trabajando., Laboral Cubre a los empleados que se encuentran en las siguientes situaciones: Trabajando, Licencia sin goce de sueldo, Licencia pagada por la empresa, Licencia pagada por el empleado, Licencia de paternidad, Aviso previo de trabajo, Ausencias, Horas extras, Situación de cronometraje, Sobre aviso/disponibilidad, Mandato sindical, Otros . , Vacaciones Cubre a los empleados que se encuentren en las siguientes situaciones: Vacaciones, Vacaciones colectivas, Vacaciones ya tomadas con antelación. , Despedido Cubre a los empleados que se encuentren en situaciones: Despido, Jubilación. , Lejos Sólo cubre a los empleados que se encuentran en situaciones de licencia que requieren la realización de algún tipo de examen: Prestación por enfermedad, Accidente de trabajo, Despido, Licencia por enfermedad (remuneración de la empresa), Licencia por accidente de trabajo (remuneración de la empresa), Licencia por maternidad del INSS, Licencia por maternidad, Maternidad de empresa ciudadana, Servicio militar. , | Situación | |
| Tipo de empleado |
Empleado, Tercero |
EL Integrador SST sólo integra datos de trabajadores del tipo Colaborador y Tercero , que se originan en las siguientes ubicaciones del Administração de Pessoal :
Empleados del tipo Asociados son desconsiderados. |
|
| Fecha de despido | 01/01/2020 | Fecha del historial de alejamiento generado por la situación de despido | Empleados > Historiales > Alejamientos |
| Data de referencia de las informaciones | 01/01/2020 | Fecha de creación de la pendencia de integración (información gerenciada por el sistema al crear las pendencias) | |
Notas
- Al registrar la admisión de un empleado extranjero al Integrador SST , necesitará un CPF para admitirlo en una empresa.
- Al registrar un empleado con fecha de contratación futura, el Integrador SST crea dos problemas de integración:
- una cuestión pendiente en la fecha de inscripción, con el estatus de Preadmisión
- un tema pendiente futuro (fecha de admisión) con el estado de Trabajo
| Información integrada | Ejemplos de valores | Fuente de información en el módulo Administração de Pessoal ( HCM XT ) | |
|---|---|---|---|
| Campo del sistema | Menú | ||
| Código de la jubilación especial del empleado | - | Jubilación Especial | Empleados > Historiales > Adicionales > Empleado |
Nota
El código de retiro especial corresponde al historial adicional por empleado. Esta es la única información histórica en la versión senior X.
| Información integrada | Ejemplos de valores | Fuente de información en el módulo Administração de Pessoal ( HCM XT ) | |
|---|---|---|---|
| Campo del sistema | Menú | ||
| Categoría | Elementos de acuerdo con la Tabla 01 del eSocial (Categorías de Trabajadores) | Categoría de trabajador | Empleados > Historiales > Categoría eSocial |
| A partir de (fecha de inicio del historial de la categoría) | - | Fecha de inicio del historial de una nueva categoría eSocial | |
Nota
Puede elegir qué categorías de eSocial se considerarán en el proceso de integración. Esta definición se realiza en la pantalla de configuración de integración de proveedores .
| Información integrada | Ejemplos de valores | Fuente de información en el módulo Administração de Pessoal ( HCM XT ) | |
|---|---|---|---|
| Campo del sistema | Menú | ||
| Código de la deficiencia | Un empleado puede tener más de una deficiencia | Deficiencia | Empleados > Formulario Catastral > Empleados, pestaña Deficiencias |
| A partir de (fecha de inicio del historial de la deficiencia) | - | Fecha | |
| Nombre de la deficiencia | - | Descripción (Discapacidad) | |
| Deficiencia principal del empleado | Sí, No | Discapacidad que tiene la casilla de verificación Principal. Déficit. marcada. | |
| Rehabilitado | Sí, No | Rehabilitado | Empleados > Formulario Catastral > Empleados, pestaña Básica |
| Tipo de la deficiencia en el eSocial | Física, Auditiva, Visual, Mental, Intelectual, Otra | Determinado por el campo Tipo Deficiencia eSocial (Tablas > Generales > Tipos Deficiencias) que esté asociado a la deficiencia del empleado. | Empleados > Formulario Catastral > Empleados, pestaña Deficiencias |
Nota
La integración de las informaciones de deficiencias es opcional y puede ser alterada en las configuraciones de la integración.
Empresa actual del empleado:
| Información integrada | Fuente de información en el módulo Administração de Pessoal ( HCM XT ) | |
|---|---|---|
| Campo del sistema | Menú | |
| Código de la empresa | Código de la empresa donde el empleado está alocado | Empleados > Historiales > Sucursal |
| Razón social de la empresa | Razón social de la empresa donde el empleado está alocado | |
| Código de identificación de la empresa en el prestador SST | Este es el código de identificación de la empresa en el sistema del prestador SST. No es generado por el Administración de Personal de la Senior. | |
Empresa anterior del empleado:
| Información integrada | Fuente de información en el módulo Administração de Pessoal ( HCM XT ) | |
|---|---|---|
| Campo del sistema | Menú | |
| Código de la empresa anterior | Código de la empresa donde el empleado estaba alquilado antes de la transferencia | Empleados > Historiales > Sucursal |
| Razón social de la empresa anterior | Razón social de la empresa donde el empleado estaba asignado antes de la transferencia | |
| Código de identificación en el prestador SST (empresa anterior) | Este es el código de identificación de la empresa anterior en el sistema del prestador SST. No es generado por el Administración de Personal de la Senior. | |
Observación
Las informaciones de la empresa anterior del empleado serán enviadas siempre que él tenga algún movimiento entre empresas en el su historial, independiente de el motivo de la integración ser una transferencia o no.
Si el empleado no posee historiales de transferencias, serán enviadas solamente las informaciones de la empresa actual.
Rama actual del empleado:
| Información integrada | Ejemplos de valores | Fuente de información en el módulo Administração de Pessoal ( HCM XT ) | |
|---|---|---|---|
| Campo del sistema | Menú | ||
| Código de la Sucursal | - | Código de la sucursal donde el empleado está asignado | Empleados > Historiales > Sucursal |
| Nombre de la sucursal | - | Nombre de la sucursal donde el empleado está asignado | |
| Razón social de la sucursal | - | Razón social de la sucursal donde el empleado está asignado | |
| Tipo de Inscripción | CNPJ*, CPF*, CAEPF*, CNO*, CEI* | Tipo de inscripción de la sucursal donde el empleado está asignado | |
| Número de Inscripción | - | Número de la inscripción de la sucursal donde el empleado está asignado | |
| A partir de (fecha de inicio del historial) | - | Fecha en que el empleado fue admitido o transferido para la sucursal, con base en el historial | |
Rama anterior del empleado:
| Información integrada | Ejemplos de valores | Fuente de información en el módulo Administração de Pessoal ( HCM XT ) | |
|---|---|---|---|
| Campo del sistema | Menú | ||
| Código de la sucursal anterior | - | Código de la sucursal donde el empleado estaba asignado antes de la transferencia | Empleados > Historiales > Sucursal |
| Nombre de la sucursal anterior | - | Nombre de la sucursal donde el empleado estaba asignado antes de la transferencia | |
| Razón social de la sucursal anterior | - | Razón social de la sucursal donde el empleado estaba asignado antes de la transferencia | |
| Tipo de inscripción de la sucursal anterior | CNPJ*, CPF*, CAEPF*, CNO*, CEI* | Tipo de inscripción de la sucursal donde el empleado estaba asignado antes de la transferencia | |
| Número de inscripción de la sucursal anterior | - | Número de la inscripción de la sucursal donde el empleado estaba asignado antes de la transferencia | |
| A partir de (fecha de inicio del historial) | - | Fecha en que el empleado fue admitido o transferido para la sucursal anterior, con base en el historial | |
Observación
Las informaciones de la sucursal anterior del empleado serán enviadas siempre que él tenga algún movimiento entre sucursales en su historial, independiente del motivo de la integración ser una transferencia o no.
Si el empleado no posee historiales de transferencias, serán enviadas solamente las informaciones de la sucursal actual.
| Información integrada | Fuente de información en el módulo Administração de Pessoal ( HCM XT ) | |
|---|---|---|
| Campo del sistema | Menú | |
| Código | Código del entorno laboral donde trabaja el empleado | Colaboradores > Historia > Ambiente de Trabajo |
| Nombre | Nombre del ambiente de trabajo donde trabaja el empleado | |
| Tipo de Inscripción |
Tipo de registro (CNPJ, CPF, CAEPF, CNO, CEI) del entorno laboral donde trabaja el empleado |
|
| Número de Inscripción | Número de registro del entorno laboral donde trabaja el empleado | |
| A partir de (fecha de inicio del historial) | Fecha en que el empleado comenzó a trabajar en el lugar de trabajo, según su historial. | |
Notas
- La integración de la información del escritorio es opcional y se puede cambiar en la configuración de integración .
- Si el empleado no cuenta con un historial de ambiente laboral en el sistema de nómina, el Integrador SST Se supone que el empleado trabaja en el entorno del empleador. Es decir, el Integrador SST utilizará información de la empresa actual del empleado.
| Información integrada | Fuente de información en el módulo Administração de Pessoal ( HCM XT ) | |
|---|---|---|
| Campo del sistema | Menú | |
| Código | Código del centro de costo donde el empleado está asignado | Empleados > Historiales > C.Custo |
| Nombre | Nombre del centro de costo donde el empleado está asignado | |
| A partir de (fecha de inicio del centro de costo) | Fecha en que el empleado fue asignado en el centro de costo, con base en el historial | |
Nota
La integración de las informaciones de centro de costo es opcional y puede ser alterada en las configuraciones de la integración.
| Información integrada | Fuente de información en el módulo Administração de Pessoal ( HCM XT ) | |
|---|---|---|
| Campo del sistema | Menú | |
| Código de posición de trabajo | Código del puesto donde el empleado está asignado | Empleados > Historiales > Manutención de Historiales |
| Código de la estructura de posiciones | Estructura de la cual el puesto hace parte | |
| Nombre | Nombre del puesto donde el empleado está asignado | |
| A partir de (fecha de inicio de posición de trabajo) | Fecha en que el empleado fue asignado en el puesto de trabajo, con base en el historial | |
Notas
- La integración de las informaciones de puesto de trabajo es opcional y puede ser alterada en las configuraciones de la integración.
- Al cambiar el puesto de trabajo de un empleado, provocando un cambio en las historias vinculadas a él, se generará un asunto pendiente por cada una de las historias cambiadas, considerando también la opción de enviar esta información.
Ejemplo:Al alterar un puesto de trabajo, donde hubo cambio también del local y cargo, el sistema va generar tres pendencias: puesto, local y cargo.
Para generar solamente las pendencias del puesto, seria necesario deshabilitar el envío de local y de cargo en las configuraciones de la integración.
| Información integrada | Fuente de información en el módulo Administração de Pessoal ( HCM XT ) | |
|---|---|---|
| Campo del sistema | Menú | |
| Código del sector/local | Código del local donde el empleado está asignado | Empleados > Historiales > Local |
| Código de la tabla de organigrama del sector/local | Organigrama del cual el local hace parte | |
| Nombre del sector/local | Descripción del local donde el empleado está asignado | |
| A partir de (fecha de inicio del historial del sector/local) | Fecha en que el empleado fue asignado en el local, con base en el historial | |
Nota
La integración de las informaciones de sector es opcional y puede ser alterada en las configuraciones de la integración.
| Información integrada | Fuente de información en el módulo Administração de Pessoal ( HCM XT ) | |
|---|---|---|
| Campo del sistema | Menú | |
| Código del cargo | Código del cargo ejercido por el empleado | Empleados > Historiales > Cargo |
| Nombre del cargo | Nombre del cargo ejercido peor el empleado | |
| Código de la estructura de funciones | Estructura de la cual el cargo ejercido hace parte | |
| A partir de (fecha de inicio del historial de cargo) | Fecha en que el empleado paso a ejercer el cargo, con base en el historial | |
Nota
La integración de las informaciones de cargo es opcional y puede ser alterada en las configuraciones de la integración.
| Información integrada | Fuente de información en el módulo Administração de Pessoal ( HCM XT ) | |
|---|---|---|
| Campo del sistema | Menú | |
| Código | Código de la escala de actuación del empleado | Empleados > Historiales > Escala |
| Nombre | Descripción de la escala de actuación del empleado | |
| A partir de (fecha de inicio del historial del turno) | Fecha en que el empleado paso a actuar con la escala | |
| Turno de la escala (1° turno, 2° turno, 3° turno, 4° turno, Mixto, General) | Turno de la Escala | Tablas > Horarios > Escalas |
Nota
La integración de las informaciones de turno es opcional.
| Información integrada | Fuente de información en el módulo Administração de Pessoal ( HCM XT ) | |
|---|---|---|
| Campo del sistema | Menú | |
| Código | Código de la situación de alejamiento | Empleados > Historiales > Alejamientos |
| Descripción | Descripción de la situación de alejamiento | |
| Inicio | fecha de salida | |
| Término previsto | Predicción de terminación | |
| Termino | Fecha de finalización | |
Notas
- La integración de las informaciones de alejamiento es opcional y puede ser alterada en las configuraciones de la integración.
- Sólo se consideran situaciones que implican bajas por vacaciones o que requieren algún tipo de examen, tales como: Prestación por enfermedad, Accidente de trabajo, Despido, Baja por enfermedad (remuneración de la empresa), Licencia por accidente de trabajo (remuneración de la empresa), Licencia por maternidad INSS, Licencia por maternidad, Ciudadano maternidad de empresa, servicio militar.
Toda la información publicada por Senior tiene un Motivo de integración . Los posibles motivos de integración son:
- Admisión
- Modificación de información adicional (datos especiales de jubilación)
- Cambiar datos de empleados
- Renuncia
- Movimiento del centro de costos
- Movimiento sectorial
- Movimiento de categorías eSocial
- Movimiento laboral
- Movimiento en el lugar de trabajo
- Movimiento de sucursales
- Movimiento de empresa
- Movimiento de cambio
- Movimiento de eliminación
- Movimiento de escritorio
Los respectivos historiales del empleado en el sistema del prestador SST deben ser actualizados conforme el motivo de la integración.
Por tanto, es función del desarrollador del sistema del proveedor de SST desarrollar las rutinas necesarias en su API para realizar las siguientes acciones:
- Recibir la pendencia de integración con las informaciones del empleado y verificar, a través del CPF*, si el empleado ya existe en el prestador SST*.
- Si el empleado no existe en el prestador SST*, desarrollar rutina que ingrese el empleado en el sistema del prestador.
- Si el empleado ya existe en el prestador SST*, desarrollar rutina que actualiza las informaciones del empleado, conforme el motivo de la pendencia de integración.
Identificación de empleados durante la integración
EL Integrador SST ofrece más de una forma de identificar al empleado al integrarse con el sistema Senior.
Para encontrar al empleado, el sistema del proveedor deberá utilizar una de estas formas de identificación, siguiendo el siguiente orden de prioridad :
- 1) Uso del identificador único : si el identificador único del empleado (campo proveedorEmployeeIdentification ) está pendiente de integración, esta es la información que se debe utilizar.
- 2) Según norma sanitaria base — si el asunto pendiente no contiene un identificador único, se debe utilizar la norma definida por el sistema sanitario (tipo de empleado y número de registro, por ejemplo: 1/570).
- 3) Por el número de contratos que tenga el trabajador:
- Si el empleado tiene un solo contrato ( numberContractSameHireDate = 1), la identificación del empleado la realiza CPF .
- Si el empleado tiene más de un contrato ( numberContractSameHireDate > 1), la identificación del empleado se realiza necesariamente mediante el identificador único ( proveedorEmployeeIdentification ) o por el estándar definido por saneamiento .
La API Integrador SST proporciona el parámetro proveedorEmployeeIdentification , que le permite encontrar el registro de un empleado utilizando un identificador de empleado único en el sistema del proveedor .
Esto es especialmente útil cuando hay un movimiento de empresa y sucursal con el cambio de registro de este empleado en el sistema de nómina, por ejemplo.
Así es como funciona este identificador:
- El parámetro providerEmployeeIdentification permite que el sistema del proveedor proporcione la identificación única del empleado al sistema de Senior. Esto se realiza a través del servicio web IntegrationUpdateStatus , responsable de indicar a la plataforma Senior si una integración se produjo exitosamente o con errores.
- Posteriormente, este identificador (providerEmployeeIdentification) aparecerá en cada integración pendiente, pudiendo utilizarse para buscar al empleado en el sistema del proveedor.
- Siempre que se envíe un asunto pendiente del tipo movimiento de empresa o sucursal, se intentará enviar el tipo y código de registro anterior del colaborador, así como el identificador representándolo en el sistema del proveedor (si lo hubiere). Estos datos serán enviados a través de otros campos que están disponibles a tal efecto:
- anteriorEmployeeType = tipo de registro previo del empleado en el sistema de nómina
- anteriorCode = código de registro anterior del empleado en el sistema de nómina
- proveedorPreviousEmployeeIdentification = el identificador único del empleado en el sistema del proveedor
Esta información se puede utilizar para buscar al empleado en su antigua empresa (empresa de origen del movimiento), en el sistema del proveedor.
Observación
Para que los campos ProviderEmployeeIdentification y ProviderPreviousEmployeeIdentification se envíen durante la integración pendiente, esta información debe haber sido enviada previamente por el sistema del proveedor a través de la primitiva IntegrationUpdateStatus . De lo contrario, estos campos no se incluirán en la edición.
Traspaso entre empresas y sucursales
Cuando un empleado es transferido entre empresas y sucursales, el sistema Senior presenta los siguientes escenarios posibles:
| Escenarios | Ejemplos de escenarios |
|---|---|
| Trasladar una empresa sin cambiar de registro | Empleado transferido de empresa 1 /sucursal 1 a empresa 2 /sucursal 1 , manteniendo el mismo código de registro (número de registro, por ejemplo: 100 ). |
| Movimiento de empresa con cambio de registro | Empleado transferido de empresa 1 /sucursal 1 a empresa 2 /sucursal 1 , cambiando el código de registro (número de registro, por ejemplo: cambiando de 100 a 200 ). |
| Movimiento de sucursales sin cambio de registro. | Empleado transferido de empresa 1/ sucursal 1 a empresa 1/ sucursal 2 , manteniendo el mismo código de registro (número de registro, por ejemplo: 100 ). |
| Movimiento de sucursal con cambio de registro | Empleado transferido de empresa 1/ sucursal 1 a empresa 1/ sucursal 2 , cambiando el código de registro (número de registro, por ejemplo: cambiando de 100 a 200 ). |
| Movimiento de empresas o sucursales de empleados que tengan más de un contrato activo en el sistema Senior | El empleado tiene dos contratos activos (por ejemplo: registros 100 y 200 ) en la empresa/sucursal de origen , pero solo el contrato de registro 100 se transfiere a otra empresa/sucursal de destino . |
Cada vez que ocurre uno de estos escenarios, el Integrador SST crea un único trabajo pendiente de integración para la transferencia.
Cuando un empleado es trasladado entre empresas o sucursales, no se envía ningún pendiente de integración para despedir, inactivar o excluir al empleado de la empresa/sucursal de origen. El sistema del proveedor, al recibir un asunto pendiente de este tipo de movimiento, deberá tomar las medidas necesarias para mover al empleado de la empresa/sucursal dentro de su sistema, de acuerdo con sus propias especificaciones.
No es posible transferir empleados de empresas o sucursales entre diferentes sistemas de proveedores. Por ejemplo: no es posible mover un empleado que está en una empresa del sistema de proveedores "A" a una empresa del sistema de proveedores "B".
Información contenida en pendiente de integración de movimiento de empresa/sucursal
Los problemas de integración pendientes relacionados con el movimiento de una empresa o sucursal se identifican mediante el parámetro tipo de integración , que puede tener uno de los siguientes valores:
HISTORICAL_COMPANY(Empresa)HISTORICAL_COMPANY_BRANCH(Sucursal)
Entre otros datos de estas cuestiones pendientes se encuentran los parámetros que se describen en la siguiente tabla. Estos parámetros están dedicados a la información sobre el movimiento:
| Parámetro | Descripción |
|---|---|
| proveedorEmpresaIdentificación | Código de la empresa de destino en el sistema del proveedor de SST |
| compañía | Entidad con información sobre la empresa de destino del empleado |
| empresaSucursal | Entidad con información sobre la sucursal de destino del empleado |
| tipo de empleado | Tipo de empleado en la empresa/sucursal objetivo |
| código | Código de empleado en la empresa/sucursal objetivo |
| proveedorAnteriorEmpresaIdentificación | Código de la empresa de origen en el sistema del proveedor de SST |
| anteriorEmpresa | Entidad con información sobre la empresa de origen del empleado |
| anteriorEmpresaSucursal | Entidad con información sobre la sucursal de origen del empleado |
| anteriorTipo de empleado | Tipo de empleado de la empresa/sucursal de origen |
| código anterior | Código de empleado en la empresa/sucursal de origen |
Eventos de SST del eSocial
Los eventos eSocial (XML) generados por el proveedor de SST deben enviarse al XPlatform a través de la API desarrollada.
Actualmente, el módulo reconoce el envío de los siguientes eventos eSocials Integrador SST :
- S-2210 - Comunicación de Accidente de Trabajo
- S-2220 - Monitoreo da Salud del Trabajador
- S-2221 - Examen Toxicológico del Conductor Profesional Por Cuenta Ajena
- S-2240 - Condiciones Ambientales del Trabajo - Factores de Riesgo
- S-3000 - Exclusión de Eventos
Los archivos XML deben ser enviados individualmente (uno a uno). Cada XML enviado es validado, conforme estructura y atributos de su diseño, antes de ser enviado al Gobierno. Caso el XML esté inválido, él no será considerado para envío al Gobierno.
La devolución de eventos eSocial (XML) enviados a XPlatform y que fueron enviados al Gobierno, se devuelven al sistema del proveedor de SST a través de la API.
En su API, usted debe desarrollar las siguientes acciones:
- Enviar eventos eSocial (XML) al Integrador SST de Mayor.
- Recibir el resultado de la validación de los eventos eSocial (XML) que fueron enviados al Integrador SST de Mayor.
- Recibir el número del recibo y críticas/errores de los eventos del eSocial retornados por el gobierno, y grabar esa información en el sistema del prestador SST.
Integração de pendências de exclusão
O Integrador SST gerencia as pendências de exclusão de:
- Admisión (disponible para todos los sistemas de proveedores aprobados )
- Historial (movimientos) (solo disponible para proveedores que utilizan el sistema RS Data )
- Despido (reintegro) (solo disponible para proveedores que utilizan el sistema RS Data )
Estos asuntos pendientes se generan con un tipo de operación igual a eliminación , pero no eliminan el registro directamente del sistema del proveedor . As pendências de exclusão apenas informam que um registro foi excluído do HCM XT, e então cada sistema de prestador decide a ação a ser tomada. Al recibir el problema pendiente, el proveedor puede optar por desactivar o eliminar al empleado de su sistema.
Este comportamiento le da al sistema del proveedor un mayor control sobre lo que sucede con los historiales a través del sistema de nómina. El proveedor gana más autonomía y flexibilidad para crear sus reglas para registros eliminados, ya que recibe la señal de eliminación y toma medidas en función de ella, de acuerdo con sus propias necesidades comerciales.
Vea cómo funciona cada tipo de eliminación pendiente a continuación:
Quando uma admissão é excluída no HCM XT, uma pendência de integração de admissão é gerada para o Integrador SST, com tipo de operação igual a exclusão.
Un ejemplo común ocurre cuando un empleado es contratado, pero, por alguna razón, no se presenta a trabajar y renuncia al puesto. Nesse caso, a admissão é excluída do sistema de origem e o Integrador SST envia uma pendência de exclusão ao sistema do prestador SST. El sistema del proveedor, a su vez, define lo que se debe hacer. Es decir, la información pendiente informa que el ingreso ha sido excluido y cada sistema proveedor decide la acción a tomar.
No caso da admissão, é comum que o número de colaboradores ativos seja um critério de cobrança nos sistemas de prestadores. Assim, quando o prestador receber uma pendência de admissão do tipo exclusão, ele poderá optar entre excluir ou inativar o colaborador no seu sistema.
Observación
La eliminación del historial pendiente solo está disponible para proveedores que utilizan el sistema RS Data .
Quando um histórico é excluído no HCM XT, uma pendência de integração da movimentação é gerada com tipo de operação igual a exclusão.
Ao excluir o histórico mais recente do colaborador no HCM XT, uma pendência de integração exclusão é gerada com tipo de operação igual a exclusão.
En el detalle del asunto pendiente únicamente se incluirán los siguientes datos:
- Borrado pendiente
- datos de empleados, empresas y sucursales
- datos del historial eliminados
No se enviarán datos de otros historiales, sólo del historial que fue eliminado.
Los historiales que pueden generar problemas de tipo eliminación son:
- Empresa
- Subsidiaria
- Información adicional (jubilación especial)
- Categoría de empleado en eSocial
- Centro de coste
- Puesto de trabajo
- Sector (Ubicación)
- Oficina
- Cambio
- Eliminación
- Ambiente de trabajo
Quando a demissão de um colaborador é excluída no HCM XT por causa de uma reintegração, uma pendência é gerada para o Integrador SST com:
- tipo de integración igual a reintegración
- tipo de operación igual a inclusión
Ou seja, esse tipo de pendência é gerado quando qualquer uma destas ações é executada no HCM XT:
- Exclusión de despidos del tipo Despedido
- Reintegro por duplicación registral
- Reintegração por meio do botão Readmissão na Ficha Cadastral (FR034FUN)
- Exclusión de rescisión
Para saber mais sobre a reintegração de colaboradores no HCM XT, consulte a documentação do processo de reintegração no manual da versão XT.
Nota
Para consultar los asuntos pendientes que fueron cancelados o tuvieron un tipo de operación de eliminación, puede emitir un informe con los asuntos pendientes donde esto sucedió. Esto se hace a través de filtros en la vista dinámica Integraciones de los datos de los empleados ( v_integration
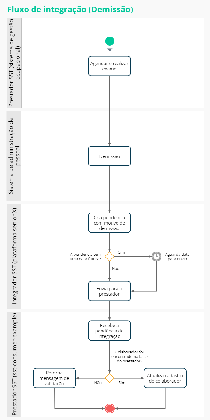
Integración de empleados despedidos ( despido/despido )
Quando uma rescisão é feita no sistema de folha, o Integrador SST inativa o colaborador que foi desligado, mas não o remove do sistema. O Integrador SST envia uma pendência de integração dessa rescisão para o sistema do prestador, com tipo de operação igual a alteração. Por lo tanto, corresponde al sistema del proveedor definir cómo abordará los registros de los empleados inactivos.
Si la baja se cancela en el sistema de nómina luego de que la baja haya sido integrada al sistema del proveedor, se deberá realizar el siguiente procedimiento:
- reactivar manualmente, en el sistema del proveedor, el registro de empleado que fue inactivo por despido
- acessar a tela de pendências de integração no Integrador SST e cancelar manualmente a pendência referente à rescisão
Con este procedimiento, los próximos cambios que ocurran con el empleado normalmente quedarán integrados con el sistema del proveedor.
La reactivación automática de empleados no está disponible cuando se integra con los sistemas de los proveedores de SST.
|
Veja também: |
English
Español


