Conferencia asignada
Este proceso realiza la recepción y verificación de los materiales, habilitando el almacenamiento directamente en la dirección elegida, informando inmediatamente al Recolector de Datos, pero los paquetes quedan bloqueados hasta el final del proceso de recepción.
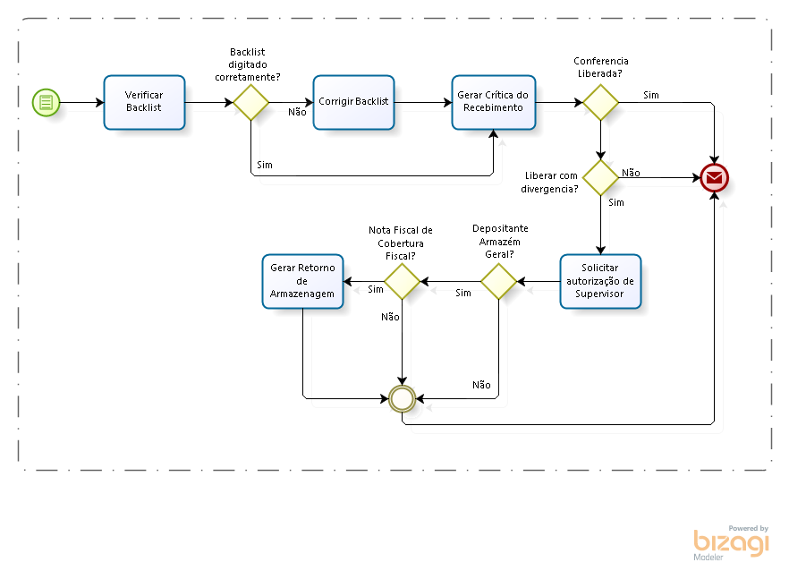
Flujo de conferencia asignado con divergencias en el orden de recepción
Diagrama de conferencia asignado
¿Cuáles son los ajustes necesarios?
Para que la operación sea liberada, debe tener al menosa Dirección de tipo Pulmón bloqueado vinculada al sector con la configuración que se indica a continuación:
Vaya a: Menú> Registro> Almacén> Sector> submenú:Datos de la industria
- Permite el envío del producto (Dejar sin marcar ???)
- Deje el parámetro marcado:Permite más de un producto en el pulmón..
- Marque el parámetro:Le permite asignar productos de diferentes depositantes en el mismo sector / ubicación
Vaya a: Menú> Registro> Almacén> Sector> submenú:Integración con cinta de correr
- Mover la casilla de uso exclusivo (dejar sin marcar)
Vaya a: Menú> Configuración> Configuración de onda> submenú:Región de devolución de stock
- Al campoRegión de devolución de stock: las direcciones de este sectorno se puede vincular en Wave Stock Return Region.
Vaya a: Menú> Registro> Entrada> Tipo de recibo
- Seleccionar opciónLotes bloqueados Al campogenerar lotes.
- Marque la opciónConferencia asignada.

luego en el botónOperación y seleccione elCFOP.
Vaya a: Menú> Registro> Depositante> submenú: Recibo.
Seleccione una de las siguientes opciones con respecto al parámetro:Utiliza lista de fondo:
- Por volumen
- Por Cantidad
- Por volumen y cantidad
- Acceder al registro de la lista posterior
- En el camino: Registro> Producto> Producto, seleccione el producto que desea controlarLote de la industria y haga clic en el botón "Depositante".
- Abra la ventana "Vincular al depositante al producto", busque y seleccione el depositante deseado y haga clic en el botón "Información asociada".
- Este proceso se realiza para todos los productos que se reciben del depositante y utilizan la “Conferencia Asignada”.
- En la ventana "Información asociada al producto para un depositante" ingrese la opción "Recolección de información" y seleccioneRecoger lote de industria.
Proceso funcional
Vaya a: Menú> Registro> Entrada> Registro de pedido de recibo> submenúO datos
- Seleccione el tipo de recibo que ha configuradoConferencia de asignación.
- En el submenú "Datos de transporte", complete los campos necesarios y luego haga clic en el botón "Guardar".
Vaya a: Menú> Factura> Control de facturas
- Complete los datos necesarios.
- Acceder alRegistro de facturas si fuera necesario.
Vaya a: Menú> Factura> Registro de fondo.
- entender elFuncionalidad Back List.
- Seleccione la factura que desea informar a los lotes en la pantalla "Registro de lista de fondos" y haga clic en el botón "Artículos".
- Nota: si es el casono mostrar la factura, asegúrese de que la factura esté completada con el campo del número de serie.
- Seleccione un producto y haga clic en en el botón "Lista de fondos".
- Haga clic en el botón de registro para ingresar la información de "Lote industrial" y "Cantidad".
- Haga clic en el botónAhorrar y repita el proceso para todos los productos.

No si hay más productos para informar el "Lote de la industria" y la "Cantidad", el operador debe ir a la pantalla principal "Registro de la lista de fondo" y hacer clic en el botónValidar.
Vaya a: Recopilador de datos> Conferencia entrante
- Ingrese el número de pedido del recibo
Informar la dirección donde se almacena el material verificado. En este proceso, es el verificador quien decide la dirección de destino del material yno OLIMOWMS.
Escanee / haga sonar el código del producto o el código de barras en el paquete.
Informar al “lote industrial” del material verificado.
Si no hay más productos para comprobar, haga clic en el botón "Finalizar".
Si no hay más productos para retirar, finalice la conferencia o simplemente su conferencia.
Recuento completado con éxito.
Menú: Consulta> Stock> Stock Local Por Lote, podemos visualizar el producto almacenado en la dirección de destino y su respectiva información de "Código de Producto", "Producto", "Barra", "Lote" y así sucesivamente.
Recibo con divergencia.
Cuando ocurren divergencias de equilibrio, el operador debeEliminar OR (orden de recepción) en la pantalla "Gestionar orden de recepción" y realice los siguientes pasos:
Ruta: Movimiento / Entrada / Gestionar orden de recepción.
En la pantalla “Administrar orden de recibo”, el operador debe seleccionar el OR que desea eliminar y hacer clic en el botón “Eliminar”;
Muestra el mensaje de confirmación "¿Realmente desea eliminar el pedido de recepción?", Haga clic en "Sí" para rehacer el proceso de verificación;
Muestra un cuadro para que el supervisor ingrese el nombre de usuario y la contraseña para autorizar la eliminación.
Para rehacer elrecepción el operador debe crear un nuevo OR y vincular la respectiva Factura de acuerdo con los procesos descritos en el temaCrear pedido de recibo yVincular la factura al pedido de recibo yProceso de recepción a través del recopilador.
Divergencia en conferencia asignada
Cuando hay una divergencia en la conferencia asignada, la siguiente información se muestra en el recopilador:
Menú: Movimientos> Entrada> Administrador de recepción> botón Ocurrencias, el sistema muestra los productos marcados y sus divergencias.
haga clic en el botónLiberar con divergencia, abre la ventana "Motivo de la ocurrencia". Selecciona elRazón y haga clic en el botón "Guardar".
Informar al Supervisor de Usuario y Contraseña para autorizar la liberación del recibo con divergencia. Después de hacer clic en el botón "Autorizar", se completa el recibo.
Después de autorizar la entrada más grande con Divergencia, el sistema generó Factura con la Serie:AGCOB: Esperando cobertura, y está en esta pantalla:Facturas en espera de cobertura.que las facturas están esperando para cubrir las cantidades.
También podemos ver la cantidad descubierta de la divergencia de conferencias en la pantalla deAdministrador de lotes, centrándose en las columnasCantidad de cobertura y Cantidad de cobertura disponible.
Realizando la importación o escribiendo la nota en la pantallaFacturas en espera de cobertura, las columnasCantidad de cobertura y Cantidad de cobertura disponible delAdministrador de lotes han sido modificados. Todo esto para que se pueda mover el stock que se ha asignado.





