Conferência Alocada
Visão Geral
Funcionalidade criada a partir da versão 8.1.0.0, onde será usado para compor a Ordem de Recebimento para o Controle da Conferência Alocada.
Realizar o recebimento e conferência dos materiais possibilitando a armazenagem diretamente no endereço escolhido, informando diretamente no Coletor de Dados, porém as embalagens ficarão bloqueadas até o término do processo de recebimento.
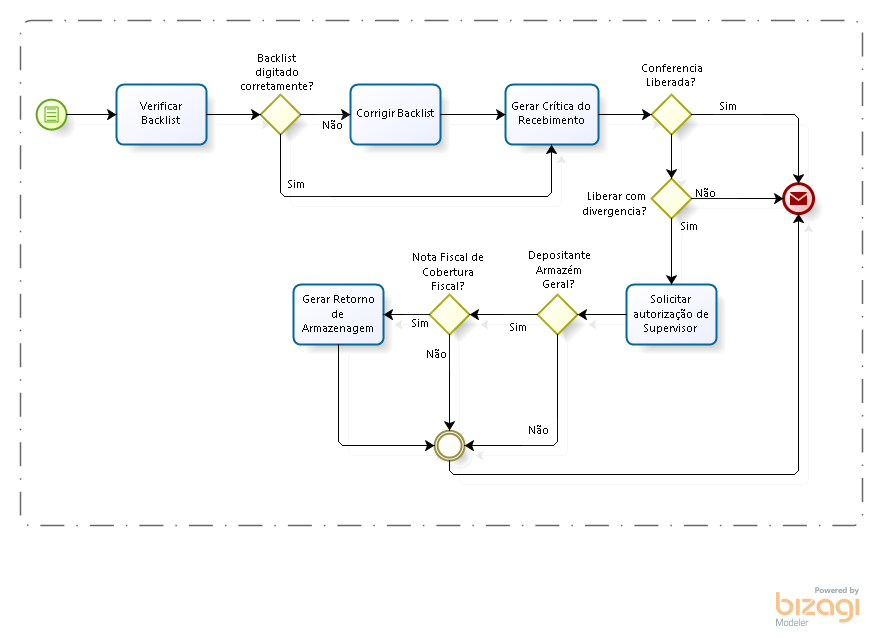
Diagrama de Conferência Alocada
Parametrização
Criação do Tipo de Recebimento: Conferência Alocada
O procedimento descrito abaixo mostrará como criar e parametrizar um tipo de recebimento específico, e que irá atuar com a funcionalidade “Conferência Alocada”.
Acesse a tela Cadastro / Entrada / Tipo de Recebimento

- Clique em “Cadastrar” para adicionar um Tipo de Recebimento.
- Clique em “Conferência Alocada” e exibirá janela com as seguintes informações:

Obs: O campo “Gerar Lotes:” irá setar a opção “Lotes Bloqueados”.
- Clique em “Sim” para aceitar as condições da funcionalidade.
- Na tela “Tipo de Recebimento” clique no botão “Operação” e selecione o “CFOP“ da Operação.

Parametrização do BACKLIST por Depositante
- No caminho: Cadastro / Depositante, na tela “Depositante” localize e selecione a entidade.
- Clique no botão “Cadastrar / Alterar” será aberto uma janela de “Cadastro de Depositante” e acesse o submenu “Recebimento”.
- No submenu “Recebimento” terá um parâmetro chamado “Utiliza Backlist: “ com as seguintes opções.
- Por Volume
- Por Quantidade
- Por Volume e Quantidade

Parametrização do BACKLIST do Produto e por Depositante.
Acesse o Cadastro de Back List
No caminho: Produto / Produto, selecione o produto que deseja controlar o Lote Indústria e clique no botão “Depositante”.
Abrirá janela “Vincular Depositante no Produto”, pesquise e selecione o depositante desejado e clique no botão “Informações Associadas”.
Esse processo é realizado para todos os produtos que serão recebidos do depositante e utilizarão a “Conferência Alocada”.
Na janela “Informações Associadas ao Produto para um Depositante” entre na opção “Coleta de Informações” e selecione Coletar Lote Indústria.

Processo Funcional
Criar Ordem de Recebimento
Caminho: Cadastro / Entrada / Cadastro de Ordem de Recebimento.
No Cadastro da Ordem de Recebimento, no submenu “Dados da O.R.” o operador preencherá os campos e mencionar o “Tipo de Recebimento” que utiliza a funcionalidade “Conferência de Alocação”.

No submenu “Dados do Transporte”, preencher os campos indicados abaixo, em seguida clicar no botão “Salvar”.

Criar Nota Fiscal
Caminho: Nota Fiscal / Controle Nota Fiscal.
Acesse o Cadastro de Nota Fiscal

Processo de Validação do BACKLIST
Entender a funcionalidade do Back List
No caminho: Nota Fiscal / Cadastro de Backlist.
Selecione na tela “Cadastro de Backlist” a Nota Fiscal que deseja informar os Lotes e clique no botão “Itens”.
Obs: Se caso não exibir a nota fiscal, verifique se na nota está preenchido o campo número de série.
Selecione um produto e clique no botão “Backlist”.
Clique no botão cadastrar para entrar com as informações de “Lote Indústria” e “Quantidade”.
Clique no botão Salvar e repita o processo para todos os produtos.

Não havendo mais produtos para informar o “Lote Indústria” e “Quantidade”, o operador deverá ir para a tela principal “Cadastro de Backlist” e clique no botão Validar.

Vincular Nota Fiscal a Ordem de Recebimento
Informações para vincular a NF o recebimento
Obs.: Antes de vincular a NF a O.R. é necessário que os produtos estejam configurados para realizar o Controle de “Lote Indústria” na tela de Cadastro de Backlist.
Processo de Recebimento via Coletor de Dados
Acessar a função Conferência de Entrada via coletor.

Digite o número da Ordem de Recebimento.

Informe o endereço onde será armazenado o material conferido. Nesse processo será o conferente que decidirá o endereço de destino do material e não o SILTWMS.

Scanear / bipar o código do produto ou código de barras da embalagem.

Informe o “Lote Indústria” do material conferido.

Se não houver mais produtos a conferir, clique no botão “Finalizar”.

Se não houver mais produtos a conferir, finalize a conferencia ou apenas a sua conferência.

Contagem finalizada com sucesso.

No caminho: Consulta / Estoque / Estoque Local Por Lote, podemos visualizar o produto armazenado no endereço destino e suas respectivas informações de “Código do Produto”, “Produto” , “Barra”, “Lote” e etc.

Recebimento com Divergência.
Recebimento faltando itens previstos.
Quando ocorrer divergências de saldos, o operador deverá excluir a O.R (Ordem de Recebimento) na tela “Gerenciar Ordem de Recebimento” e realizar os seguintes passos:
Caminho: Movimentação / Entrada / Gerenciar Ordem de Recebimento.
Na tela de “Gerenciar Ordem de Recebimento”, o operador deverá selecionar a O.R. que deseja excluir e clicando no botão “Excluir”;
Exibirá a mensagem de confirmação “Deseja realmente excluir a ordem de recebimento?”, clique em “Sim” para refazermos o processo de conferência;

Exibirá um box para que o supervisor digite o usuário e senha para autorizar a exclusão.

Para refazer o recebimento o operador deverá criar uma nova O.R. e vincular a respectiva Nota Fiscal conforme processos descritos no tópico Criar de Ordem de Recebimento e Vincular a Nota Fiscal a Ordem de Recebimento e Processo de Recebimento via Coletor.
Divergência na Conferência Alocada
Recebimento Excedendo os itens Previstos
Quando apresentar divergência na conferência alocada, será apresentado no coletor a seguinte informação:

Na tela de “Gerenciador de Recebimento” (Movimentações / Entrada / Gerenciador de Recebimento), clicando no botão “Ocorrências”, o SILT mostrará os produtos conferidos, e suas divergências.

Clicar no botão Liberar com Divergência, abrirá a janela “Motivo de ocorrência”. Selecione o Motivo e clique no botão “Salvar”.

Informe o “Usuário” e “Senha” do supervisor para autorizar a liberação do recebimento com divergência. Após clicar no botão “Autorizar” o recebimento será concluído.

Após autorizar com Divergência a entrada a maior o sistema gerou Nota Fiscal com a Série: AGCOB: “Aguardando a Cobertura”, onde o SILTWMS aguardará nota para cobrir as quantidades, na tela Notas Fiscais Aguardando Cobertura.

Visualizado a quantidade não coberta da Divergência de Conferência, na tela do Gerenciador de Lote, focando nas colunas Qtde de Cobertura e Qtde de Cobertura Disponível.

Com a realização da Importação ou Digitação da Nota na tela Notas Fiscais Aguardando Cobertura, as colunas Qtde de Cobertura e Qtde de Cobertura Disponível do Gerenciador de Lote foram modificadas. Isso tudo para que o estoque que foram alocados possam ser movimentados.


