Inventário
Inventário Estático
O inventário estático não está disponível no processo de integração via Protocolo REST. Portanto, ao migrar a integração de ETL Logística/DML Logística para o Protocolo REST, é essencial verificar a criação de um processo personalizado de importação das Contagens de Inventário no ERP, com base nas contagens realizadas no WMS SILT ou ALCIS.
A partir de 29/11/2024 não está mais homologada qualquer forma de integração de inventário estático através de ETL Logística/DML Logística para Clientes que tenham efetuado a migração para a integração REST.
Assim, qualquer cliente que utilize a integração REST e precise da rotina de inventário estático deverá obrigatoriamente realizar o processo personalizado de importação desse inventário.
Leiaute personalizado
A seguir, você encontrará informações sobre uma personalização que pode ser implementada para a integração das contagens de Inventário Estático.
O processo de Inventário Estático na integração entre o ERP e o WMS SILT ou WMS ALCIS ocorrerá da seguinte forma:
- Finalize todas as pendências de integração entre os dois sistemas. Motivo: se uma pendência for processada após a integração do inventário no ERP, isso causará divergências de saldos de estoque entre o ERP e o WMS.
- Realize o Inventário Estático no WMS para o depósito desejado, seguindo o fluxo normal até a finalização da contagem e confirmação dos ajustes na base do WMS.
- Exporte uma planilha com a contagem do inventário estático realizada no WMS. Essa planilha será utilizada como base para a importação das contagens no ERP.
- No ERP, abra o Inventário Estático na tela F220INI para o depósito inventariado.
- Utilizando um leiaute personalizado no ERP, importe a contagem final do inventário gerada pelo WMS.
- Após a importação da contagem final, conclua o processo de finalização do inventário na tela F220DAI, aplicando os ajustes necessários para cada produto contado. Neste momento, você poderá optar por gerar Notas Fiscais de Acerto, se necessário.
Importante
- O Inventário Estático realiza movimentações de entrada ou saída no ERP para ajustar os saldos dos produtos inventariados, igualando-os à contagem feita no WMS. Por exemplo, se o produto ABC possui 10 unidades no estoque do ERP no momento da finalização do inventário, mas a contagem no WMS foi de 5 unidades, o ERP registrará uma saída de 5 unidades para alinhar os saldos.
- O inventário estático deve ser concluído no ERP para cada depósito inventariado na mesma data em que foi realizado no WMS, garantindo que os movimentos e ajustes estejam corretos.
- Ao finalizar o inventário com a geração de Notas Fiscais, é essencial revisar atentamente as informações documentadas na tela F220DAI. A emissão das notas fiscais em uma data diferente da data de abertura do inventário pode gerar problemas no fechamento de estoques, pois os movimentos de ajustes que geram as notas fiscais serão registrados na data de finalização do inventário, que também será a data de emissão das Notas Fiscais de Ajuste.
- Para realizar o inventário estático no ERP, é crucial utilizar transações que não integrem com o WMS, assegurando que o ERP não gerará inconsistências na finalização do inventário.
- Devem existir transações de finalização de inventário (entrada e saída) cadastradas no Gestão Empresarial | ERP. Essas transações serão utilizadas na tela F220DAI para finalizar o inventário e ajustar os saldos do Depósito Virtual no ERP. As configurações necessárias na tela F001TES são:
- Integra com WMS = "N - Não".
- Estoque Movimentado = "NO - Normal".
Para a importação das contagens de inventário no ERP, é necessário utilizar um leiaute personalizado.
>> Recomendações para a criação de um leiaute personalizado que pode ser utilizado nesse processo de importação:
- Como alternativa, você pode utilizar o leiaute disponível para download no seguinte link: SAIM00169.SCF
- Insira o leiaute acima, ou outro de sua escolha, na pasta ImpExp da instalação do ERP;
- Em seguida, acesse Recursos > Implementações > Importação/Exportação > Editar;
- Localize o leiaute inserido e customize-o conforme a necessidade.
- A tabela principal para as importações é a E220CON, e ela deve ser informada no campo de Tabela Destino nas Definições do leiaute.
- O web service com.senior.g5.co.mcm.est.contageminventario.ContagemInventarioEstoque pode ser utilizado para a importação das contagens de inventário.
Importante
- Este leiaute fornecido é apenas um exemplo de personalização que pode ser utilizado. Se você precisar de suporte para revisar, criar ou adaptar o leiaute aos processos de inventário da sua empresa, entre em contato com a área de Serviços da Senior ou seu Canal de Distribuição para solicitar consultoria.
- O leiaute personalizado deve considerar a eventual utilização de produtos com controle de lote ou série. Isso significa que o leiaute deve importar as contagens exatas de lotes e séries que foram registradas no WMS.
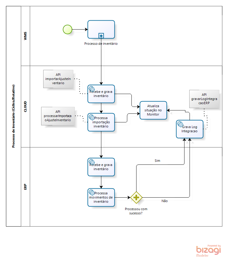
Inventário Cíclico/Rotativo
O processo de inventário inicia pelo Gestão de Armazenagem | WMS e em seguida, é enviado ao Gestão Empresarial | ERP uma correção de quantidade, indicando o item e o depósito para que o ERP faça a correção. A quantidade pode ser positiva ou negativa, apontando que foi encontrado itens a mais ou a menos.
No Gestão Empresarial | ERP, esses itens geram uma transferência de estoque da seguinte forma:
- Se a quantidade for positiva, é feita uma transferência do depósito informado no campo Depósito backup da tela F185CFG, para o depósito indicado pelo WMS. Para isso, é obrigatório que o depósito de backup esteja parametrizado para aceitar item negativo e que não integre com WMS;
- Caso seja um ajuste negativo, a quantidade é retirada do deposito indicado pelo WMS e transferida para o depósito backup.
Nota
- No WMS Alcis, não há a indicação de depósito. Dessa forma, ele é obtido verificando o depósito que integra com WMS e que não esteja ligado a nenhum motivo de bloqueio.
- Tanto para o processo de Inventário Cíclico quanto para o de Remanejamento, é necessário configurar o campo Transação Transferência no cadastro de transações de estoques (F001TES), que são parametrizadas na tela F185CFG. Isso porque essa transação é utilizada para registrar a entrada/saída no depósito de destino.
- Cadastre previamente as transações na tela F001TES;
- Em Depósito Backup Inventário, defina o depósito que será utilizado para a transferência dos saldos a menor após o retorno da conferência do Gestão de Armazenagem | WMS quando não se utiliza a geração de notas fiscais de devolução. Este depósito deve estar previamente cadastrado e não deve integrar com o WMS. No cadastro deste depósito (F205DEP), assim como na ligação deste depósito com o produto (F210EST), necessariamente deve estar configurado para aceitar estoque negativo;
- Escolha a Transação Inventário Saída. A transação escolhida deve possuir o indicativo da transação de transferência;
- Preencha a Transação Inventário Entrada que também deve possuir o indicativo da transação de transferência;
- Indique a Transação de saída para movimentar estoque virtual. Essa transação deve possuir o indicativo da transação de transferência e será utilizada quando:
- No recebimento a menor não há devolução de mercadorias, sendo que o saldo é transferido para o depósito virtual;
- No apontamento de produção, quando a conferência no WMS for menor que a quantidade apontada no ERP, este saldo é transferido para o estoque virtual.
A configuração de estoque negativo depende da prévia habilitação do parâmetro Estoque negativo depósito na tela F070ECN para a Empresa logada.
Nota!
Quando realizado um inventário no WMS e identificado um produto controlado por lote ou série que não existe no estoque virtual, será feita uma entrada de estoque com quantidade igual a 1 para que este lote/série passe a fazer parte do estoque virtual. Este movimento terá em sua observação:
- Para produtos controlados por lote: "Entrada de saldo de lote por ocasião de inventário cíclico";
- Para produtos controlados por série: "Entrada de saldo de série por ocasião de inventário cíclico".
Imediatamente após a entrada, será realizada uma saída de estoque utilizando a transação indicada em Transação saída inicialização lote e série.
Trata-se da transação contrária à anterior, onde o objetivo é realizar a saída do estoque para equalização. Seus movimentos terão a mensagem:
- Para produtos controlados por lote: "Saída para equalização de inicialização de lote por ocasião de inventário cíclico";
- Para produtos controlados por série: "Saída para equalização de inicialização de série por ocasião de inventário cíclico".
Visão do fluxo de acordo com o WMS integrado:
O ajuste na quantidade de determinado item no depósito indicado é realizado no Gestão de Armazenagem | WMS e posteriormente integrado com o Gestão Empresarial | ERP. Em caso de ajuste negativo, a diferença é movimentada para o depósito virtual do ERP. Já em caso de ajuste positivo, essa diferença é retirada. Características:
- Estar com as transações previamente cadastradas na tela F185CFG, a partir da guia Inventário;
- Nessa mesma guia, os campos de Transação de entrada de inicialização de lote e série e Transação de saída de inicialização de lote e série devem ser configurados, pois são acionados quando um inventário é realizado para um lote ou série que ainda não está registrado no ERP. Ao invés de sinalizar um erro pela ausência do lote/série, o ERP faz automaticamente a inclusão desses dados no sistema;
- Ter o depósito de inventário configurado;
- Para o WMS Alcis, quando for enviado um inventário sem um motivo indicando para qual depósito deve ser feito o movimento, o ERP interpreta o campo numeroDocumento que referencia o número da nota de entrada deste produto e considera o depósito de entrada do mesmo. Caso essa nota não seja encontrada, ele busca um depósito que integre com WMS e que não esteja ligado a um motivo de bloqueio na F037VDS. Se retornar mais de um depósito nessas condições, é chamado o identificador de regra GER-000INWMS15 e verificado o valor da variável IntACodDep, se a mesma estiver ativa. Caso contrário, o sistema lança o erro "Não é possível sugerir um depósito padrão da filial, há mais do que um depósito que integra com WMS e o identificador de regra GER-000INWMS15 não está ativo";
- Quanto ao processo de inventário no WMS, verifique o seu funcionamento de acordo com o integrado:
Para exemplificar o processo executado pelo ISL na integração de um registro oriundo do WMS SILT, considere a explicação a seguir:
No JSON Original, o WMS SILT encaminha os seguintes campos:
- estoque: representa a quantidade existente em estoque antes da contagem do inventário;
- inventariado: representa a quantidade efetivamente contada durante o inventário.
O ISL interpreta esse JSON Original e gera o JSON Convertido da seguinte forma:
- Realiza-se a subtração entre os valores dos campos estoque e inventariado (Estoque – Inventariado). O resultado dessa operação é utilizado para preencher o campo quantidadeInventariada no JSON Convertido. Esse é o valor efetivamente movimentado pelo ERP.
- Se o resultado da subtração for positivo, o campo tipoAjuste do JSON Convertido recebe o valor P (o ERP executará uma saída do Depósito de Backup e uma entrada no Depósito do Inventário).
- Se o resultado for negativo, o campo tipoAjuste recebe o valor N (o ERP executará uma saída do Depósito do Inventário e uma entrada no Depósito de Backup).
- O campo quantidadeEstoque do JSON Convertido recebe o valor original do campo estoque (sem alterações). Este campo é apenas informativo e não influencia nas operações de movimentação de estoque.
Sobre o JSON Convertido (diferente do JSON Original enviado pelo WMS):
- O campo quantidadeInventariada não pode ser igual a 0, pois isso indica que não houve divergência entre o estoque e a contagem. Nesses casos, o WMS não deve enviar o registro ao ERP, pois isso pode gerar erros de integração. Somente devem ser integrados registros com diferenças entre o estoque e a contagem de inventário.
Integração de contagens de inventário com controle de lote:
- O ISL está preparado para interpretar registros de contagem em que o mesmo lote é informado mais de uma vez pelo WMS. Nessa situação, o ISL enviará ao ERP um movimento (E210MVP) para cada ocorrência do lote no registro de integração. Por exemplo, se o WMS enviar três registros para o mesmo lote, o ERP registrará três movimentos distintos na tabela E210MVP.
- No caso de contagens com troca de validade de lote, o processo ocorre da seguinte forma:
- O WMS envia um registro indicando a quantidade contada com um movimento de saída para o lote com a validade anterior;
- Em seguida, envia outro registro com um movimento de entrada para o lote com a nova validade;
- O ERP processa essas movimentações conforme o conteúdo enviado, registrando ambos os movimentos na tabela E210MVP.
Esse processo de troca de validade de lote está disponível a partir da versão 8.12.7.316 do WMS SILT.
Para exemplificar o processo executado pelo ISL na integração de um registro oriundo do WMS ALCIS, considere a explicação a seguir:
No JSON Original, o WMS ALCIS envia os seguintes campos:
- quantidadeAjustada: representa a quantidade ajustada no estoque (esse valor já corresponde à subtração entre o estoque antes do inventário e a quantidade contada no WMS);
- tipoDeAjuste: indica o tipo de ajuste:
- P: ajuste positivo – o ERP realiza uma saída do Depósito de Backup e uma entrada no Depósito do Inventário;
- N: ajuste negativo – o ERP realiza uma saída do Depósito do Inventário e uma entrada no Depósito de Backup.
O ISL não realiza nenhum cálculo de quantidade inventariada para a integração com o WMS ALCIS, uma vez que o sistema já envia o valor ajustado. Nesse caso, o ISL apenas replica as informações recebidas no JSON Convertido, conforme descrito abaixo:
- O campo quantidadeEstoque não é preenchido no JSON Convertido;
- O campo quantidadeInventariada é preenchido com o mesmo valor de quantidadeAjustada do JSON Original;
- O campo tipoAjuste é preenchido com o mesmo valor de tipoDeAjuste do JSON Original.
Para o WMS Alcis, obrigatoriamente deve ser realizado a parametrização dos movimentos de bloqueio.
Remanejamento
Tipo de documento: 60 - Remanejamento
O remanejamento é realizado no Gestão de Armazenagem | WMS, integrado com o Gestão Empresarial | ERP e faz a movimentação de um estoque para outro. Características:
- Estar com as transações previamente cadastradas na tela F185CFG, a partir da guia Movimentação de Estoque;
- Avaliar a documentação de movimentos de bloqueio, pois o WMS Alcis trabalha com bloqueio, que gera movimentos no ERP;
- Também no caso do WMS Alcis, quando o movimento vem sem motivo de destino, o ERP interpreta o campo idIntegracaoReferenciado que referencia uma nota de entrada deste produto e considera o depósito de entrada do mesmo;
- A integração de Bloqueio e Desbloqueio de Lotes no WMS possibilita que o ERP processe os movimentos de tipo "4 - Bloqueio" e "5 - Desbloqueio", usados internamente para registrar ações de bloqueio ou desbloqueio de produtos. Essa integração é realizada via API de remanejamento, utilizando a chave de layout 'vi_int_envio_mudanca_estoque'.
Observação
Para os dois processos, é necessário configurar o campo Transação Transferência no cadastro de transações de estoques na F001TES, pois essa é a transação utilizada para dar entrada no depósito destino.
English
Español
English
Español


