Integração com NovoReceituário
Para a emissão de uma receita agronômica é necessário cadastrar os defensivos agrícolas no ERP Senior. Para garantir a segurança e a eficácia no uso desses insumos, e cumprimento das legislações específicas, é essencial que a base de dados que suporta o sistema de emissão esteja atualizada e integrada de forma eficiente. A integração via API entre o ERP Senior e o banco de dados da empresa NovoReceituário automatiza esse processo mantendo essas informações sempre atualizadas sem a necessidade de uma intervenção constante do usuário, possibilitando a emissão de Receitas Agronômicas em conformidade com as legislações federais e estaduais.
Pré-requisitos
Para utilizar a integração é preciso atender aos seguintes requisitos:
- Acesso à internet;
- Versão do ERP Senior recomendada: 5.10.3.103 e 5.10.4.49 – Liberação Trimestral de 28/03/25;
- Proprietária: RVRA;
- ERP Sapiens parametrizado para emissão de Receituário Agronômico;
- Contratação dos serviços de integração junto a empresa NovoReceituário que fornecerá TOKEN de acesso as APIs;
- Parâmetro dinâmico para Filial: INT.AGR.RECEITUARIOAGRONOMICO.TOKEN configurado corretamente.
Fluxo de Integração
Processos envolvidos
A seguir estão descritos os processos envolvidos na Integração:
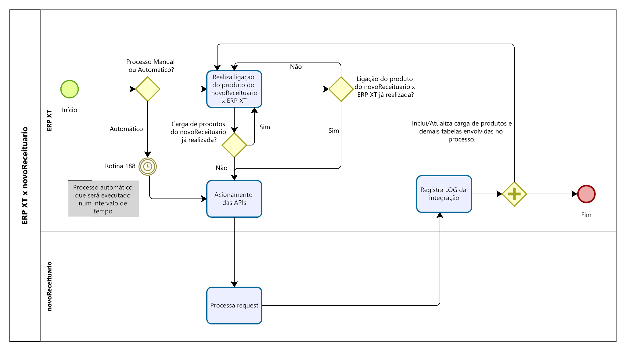
O processo de integração funciona utilizando a data da última execução bem-sucedida como referência para os próximos acionamentos. Portanto, a cada nova execução, apenas os registros que sofreram alterações cadastrais posteriores a essa data de integração serão incluídos no processo. Dessa forma, evita-se a necessidade de realizar uma carga geral de todos os registros a cada execução, otimizando o tempo e os recursos utilizados.
Na imagem abaixo, o usuário poderá conferir a relação de API's utilizadas na Integração com o NovoReceituário e seus relacionamentos com as tabelas do ERP Senior.
- Acesse a tela F000AGE, a partir do caminho Recursos > Processos Automáticos > Cadastro;
- Registre as informações solicitadas na guia Rotina;
- Informe, no campo Rotina Sapiens, o código da rotina 188 - Pré-Configuração Receituário Agronômico;
- Configure a Empresa e a Filial que terão integração com o NovoReceituário, além de definir a execução do processo automático;
Atenção
O fornecimento do TOKEN de acesso pelo NovoReceituário é realizado por CNPJ para cada Filial. Por isso, será preciso configurar um Processo separado para cada combinação de Empresa e Filial, garantindo que cada uma tenha seu próprio TOKEN e execução adequada.
- Adicione os parâmetros necessários para identificar a integração com NovoReceituário: TIPO_INTEG=1;
- Clique em Alterar para salvar as configurações;
- Clique em Agendar para configurar a execução do processo.
O disparo da integração poderá ocorrer de forma agendada por meio do Processo Automático configurado.
Atenção
Todos os cadastros alterados manualmente no ERP serão sobrescritos e ajustados para manter o que será recebido pela Integração.

O usuário poderá utilizar a tela F113CPI para relacionar os produtos recebidos via integração com NovoReceituário e os cadastros de Produto e Derivação do ERP Senior, em um “De Para” que fará a ligação e atualização dos itens na emissão do receituário agronômico.
O disparo da integração também poderá ocorrer de forma manual por meio do acionamento do botão Sincronizar Dados para Receituário, na tela F113CPI.
Atenção
A integração de Bula e Aplicação só serão realizadas quando todos os produtos recebidos via integração estiverem relacionados com o cadastro de produto/derivação do ERP Senior (Situação Ativo).
O relatório RVRA057.GER - Integração de Produtos para Receituário apresentará a relação dos produtos recebidos na integração e seu relacionamento com o cadastro de produto/derivação do ERP Senior, possibilitando a conferência e verificação da situação dos itens. O relatório poderá ser aberto por meio d a tela F113CPI, por meio do botão Relatório.
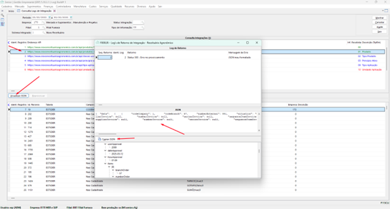
O usuário poderá utilizar a tela F113CLI para visualizar todas as chamadas de API realizadas para a integração, além de consultar o log dos cadastros e a relação do que foi recebido com o que foi cadastrado nas tabelas do ERP Senior, também poderá consultar a situação da requisição e visualizar qualquer mensagem recebida.
- Ao clicar no botão Visualizar JSON, o usuário terá acesso ao conteúdo do JSON de request recebido pela API e, poderá copiá-lo para a área de transferência.
- Se alguma requisição não estiver com o status S-Processada com Sucesso, o sistema habilitará o botão Reprocessar. Isso permitirá que o usuário acione manualmente a integração do item selecionado, garantindo que ele seja processado novamente de forma adequada.
English
Español
English
Español


