Conceitos da API - Integrador SST
Informações que serão integradas
Sua API será responsável por integrar as informações de colaboradores e dos eventos de SST do eSocial. Listamos a seguir os detalhes do que deverá ser integrado:
Informações dos colaboradores
As pendências de integração serão criadas somente quando alguma informação relevante do colaborador for alterada no sistema da Senior.
Nas tabelas abaixo constam as informações dos colaboradores que são publicadas pelo sistema da Senior. Estas são as informações que irão gerar pendências de integração.
| Integrated information | Value examples | Information origin on the Personnel Management module (on premises): | |
|---|---|---|---|
| Pendency creation date and time | - |
Information managed by the system upon creating the integration pendencies. |
|
| Situation | - | ||
| Integration pendency reason | Worker hire Worker change Worker layoff Cost center record Department record eSocial category record Job record Job position record Branch record Schedule record eSocial registration number change Alteração da matrícula eSocial Initial load |
||
| Operation | Insertion Change Deletion |
||
| Date and time scheduled for the sending | - | ||
| Date and time of the sending | - | ||
| Cancellation reason | - | ||
| Integrated information | Value examples | Information origin on the Personnel Management module (on premises): | |
|---|---|---|---|
| System field | Menu | ||
| Name | - | Name filled out in the field beside the Person's registration code | People > People Registration |
| CPF | 999.999.999-99 | CPF | |
| Social Identification Number (NIS) | 99999999999 | PIS | |
| Date of birth | 01/01/1990 | Date of Birth | |
| Gender | Male, Female | Gender | |
| Marital status | Single, Married, Divorced, Widow/Widower, Concubinage, Separated, Stable Union, Other | Marital Status | |
| Person with a Disability | Yes, No | Person with a Disability | |
| Identity Card number | 99.999.999-9 | Identity Card | |
| Identity Card state | AC, AL, AP, AM, BA, CE, DF, ES, GO, MA, MT, MS, MG, PA, PB, PR, PE, PI, RJ, RN, RS, RO, RR, SC, SP, SE, TO | ||
| Identity Card issuance date | 01/01/2020 | ||
| Identity Card issuing body | SSP (Secretariat of Public Security) | ||
| Employment record book number | 999999999 | Employment Record Book | |
| Employment record book series | 99 | ||
| Employment record book digit | 9 | ||
| Date of the Employment record book issuance | 01/01/2020 | ||
| Employment record book state | AC, AL, AP, AM, BA, CE, DF, ES, GO, MA, MT, MS, MG, PA, PB, PR, PE, PI, RJ, RN, RS, RO, RR, SC, SP, SE, TO | ||
| Registration code | 99999 | Worker | Workers > Admission Form > Employees |
| eSocial Registration | SEAAAA999999999999999999999999 | Information managed by the system, displayed above the worker's photo | |
| Hire type | Employee, Director, Rural worker, Domestic worker, Retiree, Intern, Apprentice, Public agent, Teacher, Cooperative member | Type of Contract | |
| Hire date | 01/01/2020 | Hire Date | |
| Situation | Pré-admissãoAbrange colaboradores que têm data de admissão futura. Quando chega a data da admissão, a situação é alterada automaticamente de Pré-admissão para Trabalhando., TrabalhandoAbrange colaboradores que se encontram nas situações: Trabalhando, Licença sem remuneração, Licença paga pela empresa, Licença paga pelo empregado, Licença paternidade, Aviso prévio trabalhando, Faltas, Horas extras, Situação apuração do ponto, Sobreaviso/Prontidão, Mandato sindical, Outros., FériasAbrange colaboradores que se encontram nas situações: Férias, Férias coletivas, Férias gozadas já adiantadas., DemitidoAbrange colaboradores que se encontram nas situações: Demissão, Aposentadoria., AfastadoAbrange apenas colaboradores que se encontram nas situações de afastamento que exigem a realização de algum tipo de exame: Auxílio doença, Acidente de trabalho, Demitido, Licença médica (pagto empresa), Licença acidente de trabalho (pagto empresa), Licença maternidade INSS, Licença maternidade, Maternidade empresa cidadã, Serviço militar., | Situation | |
| Worker type |
Worker, Third Party |
The OSH Integrator only integrates data of workers with the Worker and Third Party types, which are originated from the following locations of the Personnel Management module:
Workers of the Partner type are not accounted for. |
|
| Termination date | 01/01/2020 | Date of the absence record generated by the termination situation | Workers > Records > Absences |
| Reference date of the information | 01/01/2020 | Date of the integration pendency creation (information managed by the system upon creating the pendencies) | |
Notes:
- Ao registrar a admissão de um colaborador estrangeiro no Integrador SST, será preciso um CPF para admiti-lo numa empresa.
- Ao cadastrar um colaborador com data de admissão futura, o Integrador SST cria duas pendências de integração:
- uma pendência na data do cadastro, com a situação Pré-admissão
- uma pendência futura (data da admissão) com a situação Trabalhando
| Informação integrada | Exemplos de valores | Origem da informação no módulo Administração de Pessoal (on-premise) | |
|---|---|---|---|
| Campo do sistema | Menu | ||
| Código da aposentadoria especial do colaborador | - | Aposentadoria Especial | Colaboradores > Históricos > Adicionais > Colaborador |
Note
O código da aposentadoria especial corresponde ao histórico de adicional por colaborador. Esta é a informação do único histórico na versão senior X.
| Integrated information | Value examples | Information origin on the Personnel Management module (on premises): | |
|---|---|---|---|
| System field | Menu | ||
| Category | Items according to Table 01 of eSocial (Worker Categories) | Worker Category | Workers > Records > eSocial Category |
| From (category record start date) | - | Start date of the record of a new eSocial category. | |
Note
The eSocial category affects which workers will be added in the integration process. eSocial does not require SST data to be sent for certain categories.
View the list of categories that are considered in the integration.
| Integrated information | Value examples | Information origin on the Personnel Management module (on premises): | |
|---|---|---|---|
| System field | Menu | ||
| Disability code | A worker may have more than one disability | Disability | Workers > Admission Form > Employees, Disabilities tab |
| From (disability record start date) | - | Date | |
| Disability name | - | Description (Disability) | |
| Main disability of the worker | Yes, No | Deficiência que possuir a caixa de seleção Princ. Defic. marcada. | |
| Rehabilitated | Yes, No | Rehabilitated | Workers > Admission Form > Employees, Basic tab |
| Disability type in eSocial | Physical, Hearing, Vision, Mental, Intellectual, Other | Defined by the eSocial Disability Type field (Tables > General > Disability Types) which is associated with the worker's disability. | Workers > Admission Form > Employees, Disabilities tab |
Note
The integration of disability information is optional and may be changed in the integration settings.
Worker's current company:
| Integrated information | Information origin on the Personnel Management module (on premises): | |
|---|---|---|
| System field | Menu | |
| Company code | Code of the company where the worker is allocated | Workers > Records > Branch |
| Corporate name of the company | Corporate name of the company where the worker is allocated | |
| Company identification code in the OSH provider | This is the identification code of the company on the OSH provider's system. It is not generated by Senior's Personnel Management solution. | |
Worker's previous company:
| Integrated information | Information origin on the Personnel Management module (on premises): | |
|---|---|---|
| System field | Menu | |
| Code of the previous company | Code of the company where the worker was allocated before the transfer | Workers > Records > Branch |
| Corporate name of the previous company | Corporate name of the company where the worker was allocated before the transfer | |
| Identification code in the OSH provider (previous company) | This is the identification code of the previous company on the OSH provider's system. It is not generated by Senior's Personnel Management solution. | |
Note
The information regarding the worker's previous company will be sent whenever they have any movement between companies in their record, regardless of the reason for the integration being a transfer.
If the worker has no transfer records, only the information regarding the current company will be sent.
Worker's current branch:
| Integrated information | Value examples | Information origin on the Personnel Management module (on premises): | |
|---|---|---|---|
| System field | Menu | ||
| Branch code | - | Code of the branch where the worker is allocated | Workers > Records > Branch |
| Branch name | - | Name of the branch where the worker is allocated | |
| Branch corporate name | - | Corporate name of the branch where the worker is allocated | |
| Registration type | CNPJ, CPF, CAEPF, CNO, CEI | Registration type of the branch where the worker is allocated | |
| Registration number | - | Registration number of the branch where the worker is allocated | |
| From (record start date) | - | Date on which the worker was hired or transferred to the branch, based on the record | |
Worker's previous branch:
| Integrated information | Value examples | Information origin on the Personnel Management module (on premises): | |
|---|---|---|---|
| System field | Menu | ||
| Code of the previous branch | - | Code of the branch where the worker was allocated before the transfer | Workers > Records > Branch |
| Name of the previous branch | - | Name of the branch where the worker was allocated before the transfer | |
| Corporate name of the previous branch | - | Corporate name of the branch where the worker was allocated before the transfer | |
| Registration type of the previous branch | CNPJ, CPF, CAEPF, CNO, CEI | Registration type of the branch where the worker was allocated before the transfer | |
| Registration number of the previous branch | - | Registration number of the branch where the worker was allocated before the transfer | |
| From (record start date) | - | Date on which the worker was hired or transferred to the previous branch, based on the record | |
Note
The information regarding the worker's previous branch will be sent whenever they have any movement between branches in their record, regardless of the reason for the integration being a transfer.
If the worker has no transfer records, only the information regarding the current branch will be sent.
| Integrated information | Information origin on the Personnel Management module (on premises): | |
|---|---|---|
| System field | Menu | |
| Code | Code of the cost center where the worker is allocated | Workers > Records > Cost Center |
| Name | Name of the cost center where the worker is allocated | |
| From (cost center start date) | Date on which the worker was hired in the cost center, based on the record | |
Note
The integration of cost center information is optional and may be changed in the integration settings.
| Integrated information | Information origin on the Personnel Management module (on premises): | |
|---|---|---|
| System field | Menu | |
| Job position code | Code of the job position where the worker is allocated | Workers > Records > Record Maintenance |
| Job structure code | Structure of which the job position is a part | |
| Name | Name of the job position where the worker is allocated | |
| From (job position start date) | Date on which the worker was allocated in the job position, based on the record | |
Notes:
- The integration of job position information is optional and may be changed in the integration settings.
- Upon changing the job position of a worker, resulting in the change of records associated with them, a pendency will be generated for each of the changed records, also considering the option of sending this information.
Example:Upon changing a job position, where there was also a change of location and job, the system will generate three pendencies: job position, location and job.
To generate only the job position pendencies, it would be necessary to disable the sending of locations and jobs in the integration settings.
| Integrated information | Information origin on the Personnel Management module (on premises): | |
|---|---|---|
| System field | Menu | |
| Sector/org. unit code | Code of the org. unit where the worker is allocated | Workers > Records > Org. unit |
| Code of the organizational chart table of the sector/org. unit | Organizational chart of which the org. unit is a part | |
| Sector/org. unit name | Description of the org. unit where the worker is allocated | |
| From (sector/org. unit record start date) | Date on which the worker was allocated in the org. unit, based on the record | |
Note
The integration of sector information is optional and may be changed in the integration settings.
| Integrated information | Information origin on the Personnel Management module (on premises): | |
|---|---|---|
| System field | Menu | |
| Job code | Code of the job performed by the worker | Workers > Records > Job |
| Job name | Name of the job performed by the worker | |
| Job structure code | Structure of which the performed job is a part | |
| From (job record start date) | Date on which the worker started performing the job, based on the record | |
Note
The integration of job information is optional and may be changed in the integration settings.
| Integrated information | Information origin on the Personnel Management module (on premises): | |
|---|---|---|
| System field | Menu | |
| Code | Code of the worker's acting schedule | Workers > Records > Schedule |
| Name | Description of the worker's acting schedule | |
| From (shift record start date) | Date on which the worker started performing with the schedule | |
| Turno da escala (1° turno, 2° turno, 3° turno, 4° turno, Misto, Geral) | Turno da Escala | Tabelas > Horários > Escalas |
Note
The integration of shift information is optional.
| Integrated information | Information origin on the Personnel Management module (on premises): | |
|---|---|---|
| System field | Menu | |
| Code | Code of the absence situation | Workers > Records > Absences |
| Description | Description of the absence situation | |
| Start | Absence Date | |
| Expected end | Expected End | |
| End | End Date | |
Notes:
- The integration of absence information is optional and may be changed in the integration settings.
- São consideradas apenas as situações de afastamentos por férias ou que exigem a realização de algum tipo de exame, tais como: Auxílio doença, Acidente de trabalho, Demitido, Licença médica (pagto empresa), Licença acidente de trabalho (pagto empresa), Licença maternidade INSS, Licença maternidade, Maternidade empresa cidadã, Serviço militar.
Toda informação publicada pela Senior possui um Motivo da integração. Os possíveis motivos de integração são:
- Admissão
- Alteração das informações adicionais (dados de aposentadoria especial)
- Alteração de dados do colaborador
- Demissão
- Movimentação de centro de custo
- Movimentação de setor
- Movimentação de categoria do eSocial
- Movimentação de cargo
- Movimentação de posto de trabalho
- Movimentação de filial
- Movimentação de empresa
- Movimentação de turno
- Movimentação de afastamento
Os respectivos históricos do colaborador no sistema do prestador SST devem ser atualizados conforme o motivo da integração.
Desta forma, é papel do desenvolvedor do sistema do prestador SST desenvolver na sua API as rotinas necessárias para realizar as seguintes ações:
- Receber a pendência de integração com as informações do colaborador e verificar, através do CPF, se o colaborador já existe no prestador SST.
- Se o colaborador não existe no prestador SST, desenvolver rotina que insere o colaborador no sistema do prestador.
- Se o colaborador já existe no prestador SST, desenvolver rotina que atualiza as informações do colaborador, conforme o motivo da pendência de integração.
Identificação do colaborador na integração
O Integrador SST oferece mais de uma maneira de identificar o colaborador na integração com o sistema da Senior.
Para encontrar o colaborador, o sistema do prestador deve usar uma dessas formas de identificação, seguindo a ordem de prioridade a seguir:
- 1º) Pelo identificador único — se na pendência de integração constar o identificador único do colaborador (campo providerEmployeeIdentification), essa é a informação que deve ser usada.
- 2º) Pelo padrão de saneamento da base — se na pendência não constar o identificador único, deve-se usar o padrão definido pelo saneamento (tipo de colaborador e o número da matrícula, por exemplo: 1/570).
- 3º) Pelo número de contratos que o colaborador tem:
- Se o colaborador tem somente um contrato (numberContractSameHireDate = 1), a identificação do colaborador é feita pelo CPF.
- Se o colaborador tem mais de um contrato (numberContractSameHireDate > 1), a identificação do colaborador é, obrigatoriamente, feita pelo identificador único (providerEmployeeIdentification) ou pelo padrão definido pelo saneamento.
A API do Integrador SST disponibiliza o parâmetro providerEmployeeIdentification, que permite encontrar o cadastro de um colaborador por meio de um identificador único do colaborador no sistema do prestador.
Isso é especialmente útil quando ocorre uma movimentação de empresa e filial com troca do cadastro desse colaborador no sistema de folha, por exemplo.
Veja como funciona esse identificador:
- O parâmetro providerEmployeeIdentification permite que o sistema do prestador forneça, para o sistema da Senior, o ID único do colaborador. Isso é feito por meio do web service integrationUpdateStatus, responsável por indicar para a plataforma da Senior se uma integração ocorreu com sucesso ou com erros.
- Posteriormente, esse identificador (providerEmployeeIdentification) constará em cada pendência de integração, sendo possível utilizá-lo para buscar o colaborador no sistema do prestador.
- Sempre que uma pendência do tipo movimentação de empresa ou filial for enviada, será feita a tentativa de envio do tipo e código de cadastro anterior do colaborador, assim como o identificador que representa ele no sistema do prestador (caso exista). Esses dados serão enviados por outros campos que estão disponíveis para esta finalidade:
- previousEmployeeType = tipo de cadastro anterior do colaborador no sistema de folha
- previousCode = código de cadastro anterior do colaborador no sistema de folha
- providerPreviousEmployeeIdentification = identificador único do colaborador no sistema do prestador
Essas informações podem ser utilizadas para buscar o colaborador na empresa antiga dele (empresa de origem da movimentação), no sistema do prestador.
Observação
Para que os campos providerEmployeeIdentification e providerPreviousEmployeeIdentification sejam enviados na pendência de integração, é preciso que essa informação tenha sido previamente enviada pelo sistema do prestador pela primitiva integrationUpdateStatus. Caso contrário, esses campos não serão incluídos na pendência.
Transferência entre empresas e filiais
Quando um colaborador é transferido entre empresas e filiais, o sistema da Senior apresenta os seguintes possíveis cenários:
| Cenários | Exemplos dos cenários |
|---|---|
| Movimentação de empresa sem troca de cadastro | Colaborador transferido da empresa 1/filial 1 para a empresa 2/filial 1, mantendo o mesmo código de cadastro (número da matrícula, por exemplo: 100). |
| Movimentação de empresa com troca de cadastro | Colaborador transferido da empresa 1/filial 1 para a empresa 2/filial 1, trocando o código de cadastro (número da matrícula, por exemplo: troca de 100 para 200). |
| Movimentação de filial sem troca de cadastro | Colaborador transferido da empresa 1/filial 1 para a empresa 1/filial 2, mantendo o mesmo código de cadastro (número da matrícula, por exemplo: 100). |
| Movimentação de filial com troca de cadastro | Colaborador transferido da empresa 1/filial 1 para a empresa 1/filial 2, trocando o código de cadastro (número da matrícula, por exemplo: troca de 100 para 200). |
| Movimentação de empresa ou filial de colaboradores que têm mais de um contrato ativo no sistema da Senior | Colaborador tem dois contratos ativos (por exemplo: matrículas 100 e 200) na empresa/filial de origem, porém apenas o contrato de matrícula 100 é transferido pra uma outra empresa/filial de destino. |
Sempre que um destes cenários ocorre, o Integrador SST cria uma única pendência de integração referente à transferência.
Quando um colaborador é movimentado entre empresas ou filiais, não é enviada nenhuma pendência de integração para demitir, inativar ou excluir o colaborador da empresa/filial de origem. O sistema do prestador, ao receber uma pendência desse tipo de movimentação, deve tomar as providências necessárias para movimentar o colaborador de empresa/filial no seu sistema, de acordo com suas próprias especificações.
Informações contidas em pendências de integração de movimentação de empresa/filial
Pendências de integração referentes a movimentação de empresa ou filial são identificadas pelo parâmetro integrationType, podendo ter um dos seguintes valores:
HISTORICAL_COMPANY(Empresa)HISTORICAL_COMPANY_BRANCH(Filial)
Entre outros dados nestas pendências, estão os parâmetros descritos na tabela abaixo. Estes parâmetros são dedicados às informações sobre a movimentação:
| Parâmetro | Descrição |
|---|---|
| providerCompanyIdentification | Código da empresa de destino no sistema do prestador SST |
| company | Entidade com informações da empresa de destino do colaborador |
| companyBranch | Entidade com informações da filial de destino do colaborador |
| employeeType | Tipo do colaborador na empresa/filial de destino |
| code | Código do colaborador na empresa/filial de destino |
| providerPreviousCompanyIdentification | Código da empresa de origem no sistema do prestador SST |
| previousCompany | Entidade com informações da empresa de origem do colaborador |
| previousCompanyBranch | Entidade com informações da filial de origem do colaborador |
| previousEmployeeType | Tipo do colaborador na empresa/filial de origem |
| previousCode | Código do colaborador na empresa/filial de origem |
Eventos de SST do eSocial
Os eventos do eSocial (XML) gerados pelo prestador SST devem ser enviados à senior X Platform através do da API desenvolvida.
Atualmente, os seguintes eventos do eSocial são reconhecidos para envio pelo módulo Integrador SST:
- S-2210 - Comunicação de Acidente de Trabalho
- S-2220 - Monitoramento da Saúde do Trabalhador
- S-2240 - Condições Ambientais do Trabalho - Fatores de Risco
- S-3000 - Exclusão de Eventos
Os arquivos XML devem ser enviados individualmente (um a um). Cada XML enviado é validado, conforme estrutura e atributos do seu leiaute, antes de ser enviado ao Governo. Caso o XML esteja inválido, ele não será considerado para envio ao Governo.
O retorno dos eventos do eSocial (XML) enviados à senior X Platform e que foram encaminhados ao Governo, são devolvidos ao sistema do prestador SST por meio da API.
Na sua API, você deve desenvolver as seguintes ações:
- Enviar os eventos do eSocial (XML) para o Integrador SST da Senior.
- Receber o resultado da validação dos eventos do eSocial (XML) que foram enviados ao Integrador SST da Senior.
- Receber o número do recibo e críticas/erros dos eventos do eSocial retornados pelo governo, e gravar essa informação no sistema do prestador SST.
Exclusão da admissão no sistema do prestador
Quando uma admissão é excluída na versão on-premise (HCM XT), uma pendência de integração da admissão é gerada com tipo de operação igual a exclusão. Esta pendência não exclui o registro diretamente do sistema do prestador; ela apenas informa que a admissão foi excluída e cada sistema de prestador decide a ação a ser tomada. O prestador pode optar entre inativar ou excluir o colaborador do seu sistema.
Somente as pendências de integração da admissão podem ser do tipo exclusão — outras pendências (carga inicial, alterações e históricos do colaborador, demissão, etc.) não geram pendências de exclusão.
Saiba mais sobre este comportamento na documentação de pendências de admissão.
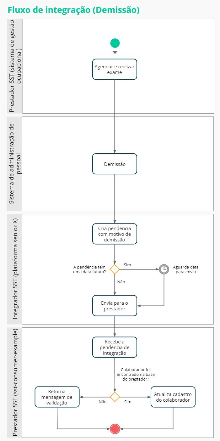
Integração de colaboradores desligados (demissão/rescisão)
Quando uma rescisão é feita no sistema de folha, o Integrador SST inativa o colaborador que foi desligado, mas não o remove do sistema. O Integrador SST envia uma pendência de integração dessa rescisão para o sistema do prestador. Então, cabe ao sistema do prestador definir como irá abordar os registros de colaboradores inativos.
Se a rescisão for cancelada no sistema de folha depois que o desligamento foi integrado para o sistema do prestador, é preciso fazer o seguinte procedimento:
- reativar manualmente, no sistema do prestador, o registro do colaborador que foi inativado pelo desligamento
- acessar a tela de pendências de integração no Integrador SST e cancelar manualmente a pendência referente à rescisão
Com este procedimento, as próximas alterações que ocorrerem com o colaborador serão integradas normalmente com o sistema do prestador.
A reativação automática de colaboradores não está disponível na integração com os sistemas dos prestadores SST.
|
Veja também: |

English
Español


