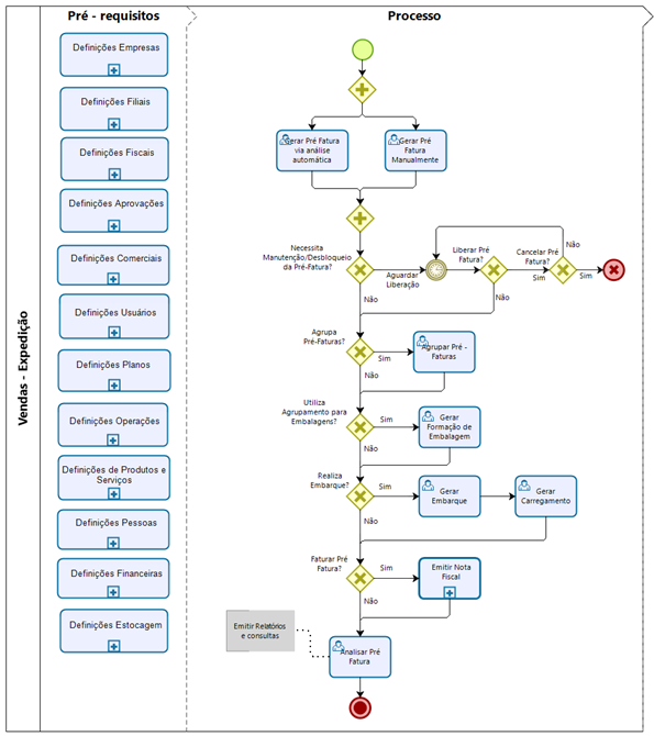
Expedição
A rotina de pré-faturas tem a finalidade de atender as necessidades de empresas que precisam gerar pré-notas de uma forma automática ou manual, aplicando priorização com base em diversos parâmetros disponíveis, ou ainda que tenham um processo de separação das mercadorias antes de seu efetivo faturamento, sendo a geração automática ou manual de embalagens uma característica dessa rotina.
Benefícios da utilização de pré-faturas (PFA):
- faz reserva exclusiva já garantindo o produto, diferente da reserva normal onde os pedidos competem entre si e o primeiro que for faturado utilizará o estoque reservado, além de exigir estoque disponível;
- podem ser utilizadas em empresas que utilizam separação de mercadorias e pedidos;
- permite formação de embalagens de forma automática ou manual.
Etapas do fluxo:
- Gera o pedido e envia para a expedição;
- A expedição gera a PFA e separa o pedido;
- Envia para o setor de embalagem que fará de modo automático ou manual;
- O setor de faturamento emite a nota fiscal.
Para gerar as pré-faturas é necessário que existam pedidos que estejam com a situação "1 - Aberto Total" ou "2 - Aberto Parcial". Ao marcar a caixa de seleção Mostrar itens de pedidos em preparação na tela F135APM será possível gerar pré faturas mesmo com os itens restantes de um pedido na situação "8- Preparação". As entradas de pedidos podem vir de diversas formas, tanto manualmente direto do Gestão Empresarial | ERP, como de uma plataforma de vendas por meio de integração.
Definições cadastrais
Algumas parametrizações são obrigatórias e outras são opcionais.
- Acesse Cadastros > Filiais > Parâmetros por Gestão > Estoques (F070FES);
- Selecione a Filial desejada;
- Na guia Estoques 1, defina no campo Critério Formação Estoque como é considerado o saldo disponível para faturamento. Quando utiliza-se pré-faturas (PFA) é necessário escolher umas das opções que contenham o critério "Análise/carga", para o atendimento/ baixas de estoque em geral. Assim, por exemplo:
- Com a opção "5 - Estoque - Análise Carga", ao verificar o estoque disponível para faturamento o sistema verificará a quantidade de estoque - (menos) a quantidade já reservada na análise de embarque,carga ou PFA (que se referem ao mesmo tipo de reserva). Desta forma, o sistema não disponibilizará este estoque para outros pedidos pois já ficaria reservado para a PFA;
- Através da opção "6 - Estoque - Análise Carga - Bloqueio", ao verificar o estoque disponível o sistema verificará a quantidade de estoque - (menos) a quantidade já reservada na análise de embarque,carga ou PFA - (menos) a quantidade bloqueada (talvez tenha sido bloqueado manualmente por um usuário para verificação do controle de qualidade daquele produto);
- Selecionando a opção "8 - Estoque - Análise Carga - Bloqueio - Reserva", considera todas as opções;
- Desta forma todo o estoque utilizado em pré-faturas, bloqueado, ou reservado, não será classificado como estoque disponível para outros faturamentos.
- Após escolher a opção desejada, clique no botão Alterar para salvar o parâmetro configurado.
- Acesse Cadastros > Filiais > Parâmetros por Gestão > Vendas, Faturamento e Transporte (F070FVE);
- Na guia Vendas 1, localize os campos que se referem a faturas, como por exemplo: Dias Atraso Médio Fatura, Dias Maior Atraso Fatura, Quantidade Título Atraso Fatura, Limite Crédito Fatura. Estes campos se referem a pré faturas e notas fiscais de saída, além de bloqueios ao fazer a análise de crédito.
- Na guia Vendas 2:
- Defina se Permite Fatura acima Quantidade Pedida;
- Indique se o sistema Consiste Agrupamento Embalagem na formação de embalagem manual;
- Defina se o sistema vai buscar os preços na tabela de preços no faturamento através do campo Buscar Preço/% Faturamento, não respeitando o que está no pedido;
- Caso a pré fatura consuma o limite de crédito do cliente, selecione a devida opção no campo Considera Pré-Faturas em aberto p/ análise de crédito. Existem outros campos referentes a análise de crédito (mas neste caso se referindo ao grupo dos clientes);
- Indique se o sistema deve realizar a Formação de embalagens automáticas nas PFAs;
- Caso o cliente tenha mais de um endereço de entrega e este deve ser informado na pré-fatura, selecione a opção "S - Sim" no campo Obriga Sequência de Entrega do Cliente;
- Caso o cliente tenha mais de um endereço de cobrança, e este deve ser informado na pré-fatura, selecione a opção "S - Sim" no campo Obriga Sequência de Cobrança do Cliente;
- No campo Aceita Depósito de Outras Filiais para Ped/PFA/NF, defina se devem ser aceitos pedidos com depósito de outra filial;
- Indique se devem ser feitas Anál. Crédito Vendas em Dinheiro;
- Defina no campo % Máximo Embalagens PFA, se existe alguma tolerância de quantidade que possa exceder na embalagem da PFA;
- Ativando o campo Agrupar pré-fatura já embalada o sistema permite que agrupe PFA já embaladas, mas as embalagens não serão refeitas (apenas se quiser refazer manualmente). No sistema, cada pré-fatura corresponde a um pedido e cada pré fatura irá gerar uma nota fiscal, porém se existem cinco pré-faturas para um mesmo cliente, será que é necessário gerar cinco notas fiscais ou apenas uma? Estas pré-faturas não poderiam estar embaladas para poder agrupar (esta é a regra geral) pois só se embala depois de agrupar. Esta parametrização vale para estes casos.
- Acesse Cadastros > Usuários > Parâmetros por Gestão > Vendas, Faturamento e Transporte (F099UVE);
- Selecione o Usuário desejado;
- Parametrize o campo Alterar Preço Pedido/NF que também é válido para as pré-faturas, assim como os outros campos seguintes que se aplicam a pedidos e notas fiscais;
- Indique no campo Cancelar Ped/OC ao cancelar/excluir a Pré-fatura, para os casos em que seja gerada uma pré-fatura por meio de um pedido, e esta precisa ser cancelada, fazendo com que o pedido seja reabilitado ou cancelado.
O que você pode fazer:
Através da análise automática, o processo de geração das pré-faturas deve ser feito por pedido, onde será gerada uma pré-fatura com base no pedido de venda.
- Para gerar várias pré-faturas ao mesmo tempo, acesse Mercado > Gestão de Faturamento e Outras Saídas > Expedição > Automático de Pedidos Análise de Embarque (F135AEA). Esta tela também possui várias opões de critérios para seleção;
- Informe a Previsão Faturamento: ao inserir uma data anterior ao período atual, o sistema habilitará a caixa de seleção Cancelar pré-faturas vencidas,que poderá verificar todas as pré-faturas que ainda não tenham sido faturadas e cujo período de previsão para faturamento seja menor que a data de hoje, cancelando estas pré-faturas devolvendo suas quantidades para o estoque;
- Na guia Critérios:
- No campo Critério Análise selecione uma das opções:
- "1 - Por Pedido": geradá uma pré-fatura por pedido, por exemplo, dez pedidos = dez pré-faturas;
- "2 - Por Cliente": gerará pré-faturas de acordo com os clientes do pedido, agrupando-as (além de ser o mesmo cliente, deve ter o mesmo representante, mesma condição de pagamento e os mesmos endereços de entrega, caso contrário os pedidos não serão agrupados).
- Defina a ordem na qual os pedidos serão ordenados para seu atendimento através do campo 1º Critério Sel. Pedidos. Deve ser informado pelo menos o primeiro critério para a análise, dentre as opções abaixo:
- "1 - Categoria Cliente": pode ser alterada no pedido;
- "2 - Data Entrega": é a menor data de entrega do pedido;
- "3 - Crédito Cliente": será analisado o crédito do cliente antes e caso este esteja com problemas será colocado para o fim da lista de pedidos;
- "4 - Pedidos com Reserva": caso o pedido possua itens com reserva de estoque estes pedidos serão priorizados no atendimento;
- Por "6 - Data e Hora Emissão" dos pedidos;
- Por "7 - Data e Hora Geração" dos pedidos.
- Os campos 2º Critério Sel. Pedidos, 3º Critério Sel. Pedidos, e 4º Critério Sel. Pedidos são campos opcionais e também têm o objetivo de definir as prioridades a serem consideradas pelo sistema para gerar as pré-faturas;
- Informe o valor mínimo da pré-fatura através dos campos Valor mínimo NF e Valor Mínimo Título, visto que a pré-fatura é um espelho da nota (antes da nota existir). Para que o sistema consista estes valores é necessário marcar a caixa de seleção Consistir valores mínimos da NF/Títulos também disponível nesta guia;
- Insira o percentual aceitável para gerar a pré-fatura, no campo Mínimo Pedido Estoque. Este percentual é calculado com base no valor em aberto do pedido. Por exemplo, se o pedido é de 1000,00 mas não tiver toda a quantidade no estoque, ao informar neste campo que se permite um pedido mínimo de 50%, será possível gerar a pré-fatura de metade do pedido, do contrário esta pré-fatura não poderia ser gerada por estar com a falta de estoque para atender o pedido completo;
- Informe o percentual aceitável para gerar a pré-fatura, no campo Qtde Mínimo Ped. Estoque. Este percentual é calculado com base na quantidade em aberto do pedido. Por exemplo, se o pedido é de 100 peças, mas não tiver toda a quantidade no estoque, ao informar neste campo que permite um pedido mínimo de 80%, será possível gerar a pré fatura de 80 unidades ou peças do pedido, do contrário esta pré-fatura não poderia ser gerada por estar com a falta de estoque para atender o pedido completo;
- Informe o percentual do pedido sem estoque para que seja cancelado o saldo do pedido através do campo Ped. s/ Estoque a Cancelar. Este percentual é calculado com base no valor em aberto do pedido, por exemplo, se o pedido é de 100,00 e tinha 95,00 para entregar, os outros 5,00 que faltaram podem ser cancelados conforme o percentual estabelecido neste campo;
- Marque a caixa de seleção Distribui estoque, para os casos em que se tem uma quantidade total para atender todos os pedidos mas seja possível atender parcialmente dois pedidos. Exemplo: caso existam 50 peças de um produto no estoque e se tem dois pedidos para atender (que somados precisaria de 100 peças, um solicitou 40 peças e outro 60), neste caso o sistema irá atender 50% de cada pedido (sendo 20 peças do primeiro pedido e 30 peças do segundo pedido);
- Com a caixa de seleção Gera pré-fatura bloqueada marcada, a pré-fatura será gerada, mas ficará bloqueada aguardando a resolução da situação do cliente, nos casos em que o o cliente esteja com restrição de limite de crédito, o que faria com que não fosse gerada a pré-fatura para o cliente;
- Ativar agrupamento de pré-faturas ao finalizar, quando finalizar a geração das pré-faturas vai abrir a tela de agrupamento de PFA para que se possa agrupá-las quando forem do mesmo cliente, Caso já tenha sido definido no critério de análise por cliente, não é necessário marcar este campo;
- Verifique quantas pré-faturas foram geradas e quais foram elas, marcando a caixa Mostrar log ao finalizar;
- Marcando a caixa de seleção Gerar análise multi-filial, é possível buscar PFA de outras filiais, porém a pré-fatura será gerada na filial de origem do pedido (cada uma na sua filial). Alem disso, marcando esta opção também será habilitado o campo Filial na guia Seleção para selecionar a filial desejada que deve ser gerada a pré-fatura;
- A caixa de seleção Gravar a cada pré-fatura, possibilita fazer a gravação da pré-fatura linha a linha. Para esta opção é necessário selecionar o Critério Análise "1 - Por Pedido";
- Referente à caixa de seleção Considera apenas depósitos diferentes dos depósitos dos pedidos, por padrão o sistema verifica todos os depósitos cujo parâmetro E205DEP.CONAEP (considera para análise de atendimento do pedido) seja definido com "S - Sim", considerando ainda a configuração do campo Aceita Depósito de Outras Filiais para Ped/PFA/NF da parametrização da filial (F070FVE). Desta forma, ao marcar esta caixa, será utilizado o primeiro depósito cuja quantidade disponível possa atender alguma quantidade do item de pedido que está sendo analisado;
- Assinalando a opção Analisar pedidos em preparação, o sistema permitirá que sejam carregados itens de pedidos já ligados a pré-faturas não faturadas, de forma que seja possível ter um item de pedido ligado a mais de uma pré-fatura não faturada ao mesmo tempo. Exemplo: Temos um pedido com 100 unidades de um produto, e já foram geradas pré-faturas de 60 unidades. As outras 40 unidades ficam na situação "8 - Em preparação", indicando que aquele pedido já está ligado a uma pré-fatura. Desta forma, marcando esta caixa de seleção, o sistema vai verificar todos os pedidos cuja situação seja "8 - Em preparação" e poderá gerar a pré-fatura dos itens restantes;
- Marcando a caixa de seleção Considerar mínimos de reposição, o sistema consistirá que se no cadastro da ligação do produto com o depósito tiver informada a quantidade mínima e máxima para reposição,será considerada a quantidade mínima para atender a pré-fatura, conforme exemplo abaixo:
Exemplo:Quantidade do Pedido: 23
Quantidade de Mínimo para Reposição: 10
Quantidade Disponível Em Estoque: 40
Quantidade para item da Pré-Fatura: 23/10 = 2,3, que, inteiro é igual a 2.
Então, 2 * 10 = 20
Se a sobra for menor que a Quantidade mínima de Reposição o saldo do pedido deve ser cancelado, sendo que,
Quantidade a Cancelar no Pedido = decimal de 2,3 = 0,3 * 10 = 3
Acumulada na E210MIN, Quantidade a Acumular = 3
- No campo Critério Análise selecione uma das opções:
- Na guia Seleção:
- Vários filtros permitem selecionar os pedidos que serão utilizados para gerar as pré-faturas;
- As caixas de seleção Não, fazem com que aquele filtro não seja considerado, por exemplo, ao selecionar o Estado de "SP - São Paulo" e marcar a caixa de seleção Não, o sistema gerará as pré-faturas com os pedidos de todos os estados menos o de "SP - São Paulo";
- Para que esta tela venha com alguns parâmetros preenchidos é possível parametrizar antecipadamente acessando a tela de Parâmetros para Análise de embarque (F004PEM).
Através da análise manual, o processo de geração das pré-faturas deve ser feito por pedido, onde será gerada uma pré-fatura com base no pedido de venda.
Para gerar as pré-faturas manualmente, acesse Mercado > Gestão de Faturamento e Outras Saídas > Expedição > Manual de Pedido (F135APM).
- No campo Análise, o sistema sugere o número da carga do dia. No próximo dia será sugerido um novo número de análise/carga, diferentemente da tela de geração automática que sugere um novo número a cada processamento da tela;
- Em Pré-fatura, será sugerido número automaticamente, e a cada processamento da tela irá sugerir um novo número em sequência para cada pré-fatura (lembrando que uma pré fatura só pode existir a partir de um pedido, sem um pedido ela não existe. E uma pré-fatura corresponde a uma nota fiscal, ou seja, cada pré-fatura vai originar uma NF, e não é possível fazer alterações entre a pré-fatura e a nota fiscal);
- No campo Opção Faturamento, selecione uma das opções abaixo:
- "Total": carregará todos os produtos de um pedido;
- "Parcial": permite faturar um percentual do pedido. Assim deve ser informado no campo % Faturamento o percentual do pedido a ser faturado, como por exemplo, 50%;
- "Saldo Cancelado": permite faturar um percentual do pedido, cancelando o restante. Assim, deve ser informado no campo % Faturamento o percentual do pedido a ser faturado, como por exemplo, 80%, e o saldo restante será cancelado.
- Preencha a Data Agendamento que servirá de base para o cálculo das parcelas para os prazos de pagamento. Se deixar em branco o sistema considera como a data do dia como base;
- Selecione o Pedido que será utilizado para gerar a pré-fatura, e serão carregadas na tela as informações do pedido (condições de pagamento, se possui frete, produtos, quantidades, etc.);
- Através dos botões disponíveis no rodapé da tela, é possível acessar outras telas do sistema. Basta selecionar um produto e clicar no botão Produto ou Estoque, ou mais detalhes do pedido ou do cliente.
Uma outra maneira de utilizar esta tela para gerar as pré-faturas manualmente é, ao invés de selecionar um pedido apenas para carregar na tela, selecionar no campo Cliente o código de um cliente, e carregar na tela todos os pedidos deste cliente. Também é possível preencher no campo Entrega a data inicial e final para carregar os pedidos do cliente.
Importante
O sistema trará todos os pedidos independentemente do prazo de pagamento serem diferentes, e serão gerados em uma única pré-fatura considerando o prazo de pagamento informado nos dados gerais da tela (se deixar em branco o campo do prazo de pagamento o sistema vai sugerir a condição de pagamento do primeiro item carregado).
Apesar de ter reservado estoque no pedido, isto não garante o faturamento, pois permite, inclusive, reservar o produto até sem ter estoque. Mas após gerar a pré-fatura, o produto vai para a reserva exclusiva, e assim será garantido o faturamento (neste caso só conseguirá gerar a PFA se tiver estoque).
- Marque a caixa de seleção Selecionar somente itens que serão atendidos totalmente para que o sistema não gere a pré-faturade itens que tem falta de estoque parcial.
- -Marque a caixa de seleção Faturar Grupo de Empresas, para que o sistema considere os parâmetros do grupo de empresas do cliente para verificar o limite de crédito gerando PFA bloqueadas se estiver parametrizado assim nos parâmetros da filial;
- Como padrão do sistema, a ordenação é feita conforme o código do produto, porém, ao marcar a caixa Ordenar Itens Pela Sequência do Pedido, o sistema poderá mudar a ordem conforme a sequência do pedido;
- A caixa Mostrar itens de pedido em preparação, permite mostrar itens de pedidos que estejam atendidos parcialmente e que ainda não geraram a pré-fatura;
- A pré-fatura permite selecionar a quantidade a ser faturada, tanto para mais como para menos. Para isso, ajuste a quantidade na coluna Qtde Atender da grade Itens Pedido e clique no botão Processar;
- Após o processamento, a pré-fatura ficará com o status "Em preparação", não sendo possível gerar faturamento das PFA ainda. Caso esteja bloqueada devido a análise de crédito, será necessário desbloquear. Em seguida será permitido seguir para a próxima etapa que é formar as embalagens;
- Caso já tenha os agrupamentos, as hierarquias, as embalagens cadastradas e ligadas aos produtos, o sistema já pode gerar a formação das embalagens e a pré-fatura ficaria com status "Para faturar". Do contrário, é preciso acessar a tela de formação de embalagem manual (F135FEM) ou via código de barras (F135FET) e formar a embalagem;
- Ao consultar o pedido na tela F120GPD é possível verificar os itens os quais já geraram uma pré-fatura e sua situação como "8 - Preparação Análise", bem como os itens que não foram atendidos e estão com a situação "1 - Aberto Total", aguardando para ser utilizado por uma pré-fatura. O item que está com a situação "8 - Preparação Análise", por padrão não poderá se utilizado por outra pré-fatura até que se finalize o processo, e, se foi atendido parcialmente, ficará com o status "2 - Aberto Parcial" e poderá ser utilizado em outra PFA. Porém, se for marcada a caixa de seleção Mostrar itens de pedidos em preparação nesta tela, será possível gerar as pré faturas mesmo com os itens na situação "8 - Preparação Análise";
- Se forem geradas as pré-faturas apenas para garantir a reserva do estoque, sem utilizar a rotina de formação de embalagens, e for necessário que a pré-fatura seja gerada assim que processada a tela, sem ficar com a situação "8 - Preparação Análise" aguardando a formação das embalagens, deve-se utilizar o identificador de regras VEN-135SITPF01, que faz com que a PFA fique pronta com a situação "Para faturar" ao processar a tela. Ative este identificador de regras em Cadastros > Identificadores e Parâmetros > Identificador de Regras (F098REG).
Agrupe pré-faturas que atendam os mesmos critérios de quebra da análise de embarque (cliente, representante, condição de pagamento, entre outros). Este processo irá alterar a situação das pré-faturas de origem para "Cancelada" e criar uma nova pré-fatura agrupando todos os itens. Somente será possível agrupar pré-faturas que ainda não geraram embalagem. Quando forem agrupados itens de pré-fatura do mesmo item de pedido, será gerado apenas um novo item.
- Acesse Mercado > Gestão de Faturamento e Outras Saídas > Expedição > Agrupamento de Pré-Faturas (F135APF) para agrupar várias PFA em uma só, para gerar apenas uma nota fiscal;
- Informe a Data Geração desejada das PFA;
- Utilize os filtros para selecionar as pré-faturas, lembrando que existem alguns requisitos para que estas possam ser agrupadas (exemplo: ser de um mesmo cliente, representante, condição de pagamento e endereço de entrega). O sinal de mais (+) ao lado dos filtros, significam a abrangência e indicam que é possível selecionar mais de uma opção no filtro para agrupamento das PFA;
- Clique no botão Mostrar para carregar na grade as pré-faturas de acordo com os filtros selecionados. Mesmo sem informar filtro algum, serão carregadas na grade todas as pré-faturas, que estão na situação "Em Preparação" ou "Para Faturar". O status "Em Preparação" é quando a PFA acabou de ser gerada, faltando ainda formar a embalagem. O status e "Para Faturar" é quando a pré-fatura está pronta para emissão da nota fiscal;
- Marque a caixa de seleção Agrupar pré-faturas geradas pela rotina de cargas, para buscar as pré-faturas que foram geradas na Gestão de Distribuição, e clique no botão Mostrar novamente;
- Através do botão Pré-Faturas no rodapé da tela, consulte os detalhes das PFA. É possível verificar até mesmo a origem da pré-fatura (se veio da Gestão de Distribuição ou da Gestão de Mercado);
- Marque a caixa de seleção Agrupar pré-faturas conforme aplicação da transação para que o sistema agrupe conforme o tipo de Aplicação da operação, conforme o cadastro da transação, indicando se é uma transação de remessa, industrialização, comercialização, transferência, etc.);
- Para agrupar a PFA conforme os dados fiscais dos produtos (por exemplo, mesmo ICMS, mesma situação tributária, mesma classificação fiscal, etc), marque a caixa de seleção Agrupar pré-faturas conforme itens fiscais. Para verificar todos os critérios que o sistema utiliza neste agrupamento clique no botão Ajuda para acessar a documentação;
- Para agrupar as pré-faturas, marque a caixa de seleção da coluna Sel. das PFA desejadas e clique no botão Processar, e logo após isso o sistema permite que seja visualizada a tela de log com o resultado do agrupamento (se o agrupamento foi feito da forma correta, ou se tinha alguma PFA que tinha alguma condição que impedia de agrupar, como por exemplo, uma condição de pagamento diferente);
- As pré-faturas originais são canceladas, e são substituídas pelas novas pré-faturas agrupadas, conforme é possível visualizar na tela de consulta de dados gerais (F135CPF).
- Acesse Mercado > Gestão de Faturamento e outras saídas > Expedição > Manutenção de Pré-Faturas (F135MPF);
- Informe o número da Análise e o número da Pré-fatura que deseja alterar. A análises que o sistema permite fazer manutenção são as que estão com a situação:
- "1 - Em análise de crédito", que talvez tiveram algum problema de crédito no cliente ou grupo de clientes;
- "2 - Em preparação", ou seja, assim que gera a PFA permitirá fazer a manutenção;
- "3 - Para faturar", quando a PFA já foi embalada e já está pronta para faturar;
- "6 - Aguardando integração com o WMS", quando a PFA está esperando algum retorno do WMS, e ainda pode ser feita alguma manutenção se necessário.
- Assim que informada a Pré-fatura, já são carregados os dados e informações na tela (Cond. Pagto, Transação, se tem frete e os itens da pré-fatura;
- Através dos botões Diversos, Observações, Valores, Parcelas que permitem alterações e inclusões de informações e o botão Resumo Ped. que permite visualizar os pedidos que originaram as pré-faturas;
- Ao fazer uma alteração (por exemplo, na condição de pagamento) basta clicar no botão Processar para salvar o ajuste. Visualize a mudança no prazo de pagamento clicando no botão Parcelas;
- Através das caixas de seleção abaixo, as funções marcadas irão alterar o funcionamento da rotina:
- Faturar Grupo de Empresas, permitirá que o sistema verifique a análise de crédito do grupo de empresas e não apenas do cliente da PFA;
- Produtos sem Saldo p/ Faturar 100%: fará com que os itens que não tiver em estoque para atender 100% da PFA não serão carregados na grade (utilizado em situações muito específicas visto que para gerar as pré-faturas, já é obrigatório que tenha estoque para fazer a reserva do produto. Um exemplo desta utilização, seria quando, nos parâmetros da filial para estoque (F070FES), o Critério Formação Estoque Remessa, não estiver marcado para considerar as análises e cargas como estoque disponível);
- Controlar Quantidades Embaladas: disponibilizará a coluna Emb. Tot. na grade, que indicará o quanto de cada um dos itens já está embalado na PFA.
- Para incluir novos itens na pré-fatura, na grade, posicione o cursor no último registro e tecle a seta para baixo. Na nova linha, selecione na coluna Pedido um novo pedido que esteja disponível aguardando para ser consumido pela PFA. O sistema avisará se o pedido selecionado tiver uma condição de pagamento diferente da pré-fatura que está na grade. Caso deseje continuar mesmo assim, o pedido vai assumir a condição de pagamento da PFA da tela, ignorando a condição de pagamento anterior do pedido. Também é possível alterar a quantidade de itens do pedido que será utilizada na PFA. Após selecionar os itens e informar as quantidades, ao Processar para salvar a pré-fatura, o item do pedido que foi inserido na pré-fatura ficará com a situação "8 – Em Análise", e, se houver outros itens no pedido, que não tiverem sido inseridos na PFA, continuarão com a situação "1- Aberto Total". Se necessário, também é possível alterar as quantidades dos itens que já estão na pré-fatura;
- Para excluir um item de uma pré-fatura, marque a caixa de seleção Excluir, na linha do produto desejado. Caso o campo Cancelar Ped/OC ao cancelar/excluir a Pré-Fatura esteja parametrizado no cadastro do usuário (F099UVE), igual a "P - Perguntar", o sistema questionará se o pedido também deverá ser cancelado ou se deverá ficar em aberto novamente para que seja utilizado por outra pré-fatura;
- Caso deseje cancelar a pré-fatura inteira, clique no botão Canc.PF. O sistema irá questionar se os pedidos também deverão ser cancelados ou se deverão ficar em aberto novamente para que sejam utilizados por outra pré-fatura.
A pré-fatura pode ser gerada bloqueada se o cliente estiver com alguma restrição de crédito.
Acesse a tela de geração manual de pré-faturas em Mercado > Gestão de Faturamento e Outras Saídas > Expedição > Manual de Pedido (F135APM).
- No campo Análise, o sistema sugere o número da carga do dia. No próximo dia será sugerido um novo número de análise/carga, diferentemente da tela de geração automática que sugere um novo número a cada processamento da tela;
- Em Pré-fatura, será sugerido número automaticamente, e a cada processamento da tela irá sugerir um novo número em sequência para cada pré-fatura (lembrando que uma pré fatura só pode existir a partir de um pedido, sem um pedido ela não existe. E uma pré-fatura corresponde a uma nota fiscal, ou seja, cada pré-fatura vai originar uma NF, e não é possível fazer alterações entre a pré-fatura e a nota fiscal);
- Ao clicar em Processar para gerar uma PFA o sistema avisará que o cliente possui restrição de crédito, e questionará se deseja gerar a PFA bloqueada ou não gerar no momento para que primeiro seja resolvido o problema de crédito com o cliente, para depois gerar a PFA;
- Se clicar em Sim a pré-fatura será gerada, porém não será gerada a nota fiscal pois a situação dela ficará "Em análise de crédito".
- Para desbloquear uma pré-fatura acesse Mercado > Gestão de Faturamento e Outras Saídas > Expedição > Liberação de Pré-Faturas bloqueadas (F135LIB);
- Utilize os filtros disponíveis na tela para localizar as pré-faturas ou deixe os filtros em branco e clique no botão Mostrar;
- - Selecione uma Modalidade disponível:
- Liberar Bloqueadas, para liberar as PFA;
- Cancelar pré-faturas, para cancelar a PFA e liberar o pedido para ser utilizado por outra pré-fatura;
- Cancelar pré-faturas e pedidos, cancela tudo, caso o cliente não queira mais a mercadoria;
- Liberar Estoque, trata-se de uma situação específica do treinamento de Gestão de Distribuição.
- Através do botão Seleção é possível escolher outros filtros e definições para o utilização conforme a necessidade;
- Clique no botão Mostrar para carregar na grade as pré-faturas pendentes para serem desbloqueadas;
- No campo Observação, verifique o motivo do bloqueio (por exemplo, Limite de crédito do cliente). Caso queira, clique no botão Cliente no rodapé da tela para visualizar como está o limite de crédito do cliente e diversas outras informações sobre ele;
- No botão Títulos, no rodapé da tela, verifique os títulos a receber do cliente e o total de títulos vencidos com as datas de vencimento de cada um;
- Pelos botões Pré-fatura e Itens, acesse consultas de mais detalhes da própria pré-fatura;
- Após análise do crédito do cliente, decida-se que não será liberada a pré-fatura, selecione a modalidade Cancelar pré faturas, selecione a pré-fatura marcando a caixa de seleção da coluna Sel. e clique no botão Processar. A PFA ficará com a situação "Cancelada" conforme é possível observar na tela de consulta de pré-faturas (F135CPF);
- Caso decida a pré-fatura será liberada, selecione a modalidade "Liberar Bloqueadas", marque a caixa de seleção Sel. da pré-fatura na grade e clique no botão Processar. Desta forma, a PFA ficará com a situação "Em preparação", aguardando para ser gerada a nota fiscal.
Processo destinado a formação de embalagens das pré-faturas, com possibilidade de gerar manualmente, via leitor ou de forma compacta.
A embalagem da pré-fatura pode ser formada de modo automático, quando o sistema sugere as embalagens conforme parametrizado, ou de modo manual, onde o usuário seleciona as embalagens.
Importante
- Para formar embalagens a partir das pré-faturas, é necessário que elas estejam com a situação igual a "Em Preparação", ou seja, após serem geradas, não possuindo qualquer bloqueio de crédito.
- Cas não tenha embalagens para informar, pode-se utilizar o identificador de regras VEN- 135SITPF01. Esse identificador gera a pré-fatura com status "Para Faturar".
Para conferir a sugestão automática das embalagens, siga os passos abaixo:
- Acesse Mercado > Gestão de Faturamento e outras saídas > Expedição > Formação de Embalagens > Manual (F135FEM);
- Informe a Análise e a Pré-Fatura desejada;
- Clique em Mostrar para carregar na tela as embalagens e os itens das embalagens.
- Caso necessário, é possível informar o peso da embalagem, peso liquido e peso bruto;
- Clique em Processar. Nesse momento a pré-fatura passará para a situação "Para Faturar".
Para informar as embalagens de uma pré-fatura manualmente:
- Acesse Mercado > Gestão de Faturamento e outras saídas > Expedição > Formação de Embalagens > Manual (F135FEM);
- Informe a Análise e a Pré-Fatura desejada;
- Clique em Mostrar. O cursor ficará posicionado no campo Embalagem. Desse modo, poderá ser informada a embalagem, os pesos (peso liquido e peso bruto) e os itens da embalagem;
É possível, ainda, informar as embalagens de uma pré-fatura manualmente, via leitor código de barras. Para isso:
- Acesse Mercado > Gestão de Faturamento e outras saídas > Expedição > Formação de Embalagens > Via leitor (F135FET);
- Informe a Análise e a Pré-fatura desejada;
- Informe a opção "S - Sim" no campo Utiliza Leitor. Caso definido como "N - Não", essa tela funcionará da mesma maneira que a rotina de informação manual da pré-fatura, sem leitor.
- Informe o Tipo Leitura. As opções desse campo são "Código Produto EAN", "Número de Série", "Código de Barras Livre" ou "Volumes";
- Caso selecionada a caixa de seleção do campo Consistir quantidades dos produtos lidos, o sistema avisará se ainda estiver faltando informar itens nas embalagens. Quando desmarcado, ele não irá consistir essa informação;
- Clique em Mostrar. Nesse momento, o cursor ficará posicionado no campo Embalagem, na grade Embalagens. É permitido selecionar uma embalagem pré-cadastrada, informar a quantidade de embalagens, o número da embalagem ou de alguma etiqueta contida nela, peso bruto e o peso liquido, além de permitir inserir alguma observação, se necessário;
- Para preencher os itens da embalagem, posicione o cursor no campo Código de Barras, na grade Itens da Embalagem. É possível bipar ou ler o código de barras dos produtos;
- Caso realizada a leitura de um produto errado, em uma embalagem errada, utilize as teclas CTRL + Delete para excluir o item;
- Ao atingir a leitura da quantidade total de um produto de uma pré-fatura, o sistema emitirá seguinte mensagem: Este produto já está totalmente embalado. Cancelar?. Ao clicar em Sim não será possível inserir mais produtos, caso já embalado todo este item;
- .Após informar todos os itens nas embalagens, clique em Processar;
- O sistema apresentará a mensagem Embalagens totalmente conferidas e liberadas para faturamento. Desse modo, a situação da pré-fatura ficará como "Para Faturar".
Essa rotina realiza o controle dos pedidos que devem ser entregues no cliente. O objetivo com o processo de gerar embarque é selecionar os pedidos/itens que deverão ser entregues, assim como selecionar os tipos de veículos necessários para efetuar a entrega e informar as observações.
Com base nos embarques gerados, controle a liberação dos veículos a serem utilizados, forme as embalagens dos componentes (volumes de expedição) e acompanhe a situação dos componentes dos itens a serem enviados, como quantidade em estoque, quantidade já enviada e quantidade em andamento na produção. A estrutura de embarques não representa a carga propriamente dita, mas sim apenas um informativo dos pedidos e itens que deverão ser entregues.
Acesse Mercado > Gestão de Faturamento e Outras Saídas > Expedição > Logística carregamentos > Embarques > Geração (F120EBP).
Gere os carregamentos para posterior leitura dos itens via código de barras.
Acesse Mercado > Gestão de Faturamento e Outras Saídas > Expedição > Logística carregamentos > Carregamentos > Geração (F146CPE).
Processo destinado ao faturamento de pré-faturas geradas através da rotina de atendimento.
- Acesse Mercado > Gestão de Faturamento e Outras Saídas > Notas Fiscais de Saída > Via pré-faturas (F135GNA);
- Caso necessário, utilize os filtros da tela para selecionar as pré-faturas que serão faturadas.
- Clique em Mostrar para visualizar as pré-faturas em situação "3 - Para faturar";
- Ao processar será gerada a nota fiscal e serão efetuadas todas as atualizações (pedidos, financeiro, estoque, ente outros) conforme o faturamento normal, passando a pré-fatura para a situação de faturada;
- Existem alguns parâmetros que podem ser marcados nos dados gerais e que podem alterar o comportamento do sistema. São eles:
- Sugerir Trans. Dados Gerais nos Itens: indica se deve ser sugerida a transação dos dados gerais nos itens. A parametrização deste campo é salva por usuário e por empresa.
- Analisar Crédito: assinalado, indicará a necessidade de analisar o crédito do cliente para cada pré-fatura selecionada na grade. As pré-faturas dos clientes com crédito não aprovado não serão processadas e serão listadas ao final do processo.
- Gerar nota bloqueada pela análise de crédito: essa opção estará disponível apenas quando a opção Analisar crédito estiver selecionada. No caso de não estar, as pré-faturas bloqueadas pela análise de crédito serão ignoradas e não serão faturadas.
- Gerar nota bloqueada pela análise de crédito: ao estar selecionado, juntamente com a opção Analisar crédito, realizará a geração da nota fiscal de saída com base na pré-fatura e a nota será bloqueada pela análise de crédito caso seja identificado alguma inconsistência.
- Fechar Nota Fiscal: possibilita ao usuário não fechar a nota fiscal no processamento da pré-fatura. Esta caixa de seleção, por padrão, será apresenta marcada.
- Selecionar via código de barras: com esta opção marcada, o campo Cód. Barras Livre ficará disponível em tela. Esta opção é salva por usuário ao sair da tela.
- Emitir automaticamente a(s) nota(s) gerada(s): permite parametrizar se a nota fiscal será emitida automaticamente. Quando este campo estiver selecionado, será exibida uma mensagem na abertura da tela de Emissão de Nota Fiscal de Saída Agrupada (F140ENL) questionando se deseja emitir as notas, e caso opte-se por “Sim”, todas as notas fiscais serão geradas. Esta opção é salva por usuário, portanto, a opção definida pelo usuário será exibida na tela novamente em um próximo acesso (marcado/desmarcado).
- O botão Aplicar pode ser utilizado para copiar o valor do campo Placa da grade, da linha posicionada para as demais pré-faturas.
Observações
- Quando for feito o cancelamento de uma nota fiscal, gerada a partir de uma pré-fatura, o sistema irá alterar a situação da pré-fatura e seus itens, cancelando tudo.
- Para gerar uma nova nota a partir de um pedido reabilitado deve-se gerar uma nova pré-fatura. Essa ação somente não será necessária quando a caixa de seleção do campo Reabilitar pré-fatura, da tela F140CAN, estiver marcada ao excluir a nota fiscal.
- Acesse Mercado > Gestão de Faturamento e outras saídas > Expedição > Conferência de volumes (F135CFE). Esta tela é especifica para produtos que são controlados por numero de série. Desse modo, é necessário ter uma pré-fatura gerada por meio de um pedido com um produto controlado por série e que já esteja embalada, aguardando apenas a conferência da embalagem, com a Situação igual a "Em preparação".
- Informe o Tipo Leitura. As opções desse campo são "Código Produto EAN", "Número Série" ou "Código de Barras Livre";
- No campo Código de Barras informe o código desejado.
Importante
Essa tela é para utilização do leitor porém a informação pode ser inserida manualmente, se necessário. Nesse caso, se for selecionada a opção "Número Série" e for informar manualmente o código de barras, deve ser informado o número da Análise, utilizar a tecla espaço, informar a Pré-fatura, utilizar a tecla espaço e informar o número da embalagem.
- Após digitar corretamente as informações referente a análise e pré-fatura que será conferida, é possível informar as séries dos itens.
- Por fim, ao conferir todos os itens, o sistema finalizará a conferência e mudará a Situação da pré-fatura para "Conferida". Nesse momento, a pré-fatura está pronta para faturar.
Ao finalizar o fluxo do processo de geração da pré-fatura, ela estará disponível para consulta e análise por meio de telas de consultas e relatórios.
- Acesse Mercado > Gestão de Faturamento e outras saídas > Expedição > Consultas > Dados gerais (F135CPF);
- Nessa tela é possível utilizar vários filtros para selecionar as pré-faturas, tais como: Análise, Pré-Fatura, Cliente, Repres., Estado, entre outros. Importante destacar que o sinal de mais (+) ao lado dos filtros é chamado de abrangência e indica que é possível selecionar uma ou mais opções do filtro. Por exemplo: no campo Análise pode-se selecionar uma ou mais análises para seleção das pré-faturas.
- Caso seja necessário utilizar outros filtros disponíveis para a busca das pré-faturas, utilize o botão Seleção;
- Clique em Mostrar. Essa ação carregará na grade as pré-faturas, com várias informações referente a elas, como: Num. Anal. Emb., Situação Pré-fat., Embalagem, Cliente, entre outros.
- No rodapé da tela localizam-se os botões que dão acesso à outras telas que a rotina de pré-faturas pode utilizar.Por exemplo:
- Itens: acessa a tela Consulta Itens de Pré-fatura (F135CIF);
- Observações: acessa a tela Consulta Observações de Pré-faturas (F135COF). Nessa tela é possível selecionar as pré-faturas e verificar as observações automáticas que o sistema preenche, indicando informações sobre a situação da pré-fatura;
- Embalagens: acessa a tela Consulta de Embalagens da Pré-Fatura (F135CEB).
A guia de tráfego é o documento que confere a autorização para o tráfego de armas, acessórios e munições no território nacional e corresponde ao porte de trânsito previsto no art. 24 da Lei nº 10.826, de 22 de dezembro de 2003.
Essa guia será expedida com código verificador que permitirá aos órgãos de fiscalização e policiamento a conferência da autenticidade de seus dados por meio eletrônico.
Para isso:
- Acesse Cadastros > Produtos e Serviços > Família (F012FAM) e informe o campo Emite Guia Trafego. As opções desse campo são: "N - Não Emite", "I - Só Mercado Interno"; "E – Só Mercado Externo" ou "A – Ambos". Essa informação será sugerida para os produtos desta família e, caso necessário, poderá ser alterado o parâmetro individualmente no produto;
- Acesse Cadastros > Produtos e Serviços > Produtos > individual (F075PRO) e selecione uma opção disponível no campo Emite Guia Trafego. As opções desse campo são: "N - Não Emite", "I - Só Mercado Interno"; "E – Só Mercado Externo" ou "A – Ambos".
Importante destacar que ao gerar uma pré-fatura, quando existirem produtos com o campo Emite Guia Tráfego definido como "A - Ambos" ou "I - Só Mercado Interno", desde que o cliente seja do mercado interno, ou como "E - Só Mercado Externo" e o cliente seja do mercado externo, o sistema irá gerar o número da guia de tráfego buscando o próximo número válido previamente cadastrado.
- Para definir o último número de faixa da guia de tráfego, acesse Cadastros > Identificadores e Parâmetros > Manutenção dos últimos Números (F078ULT). Nessa tela, selecione a opção "NUMGTR" no Campo ou Atributo Base. Caso essa opção ainda não tenha sido utilizada nenhuma vez, sera necessário digitar exatamente este nome (NUMGTR) e informar na guia Faixa o Número inicial e Número final (ex.:1-999), para poder ativar o uso deste controle.
- A tela Vendas (F001TVE) contém o campo Libera Guia Tráfego Automático, que indica se a guia de tráfego é liberada automaticamente ou não. Caso definido como "S - Sim", o sistema gera a pré-fatura com o campo situação da guia de tráfego como liberada. Caso contrário, é necessário que a pré-fatura seja liberada manualmente na tela Liberação de Guias de Tráfego / Requerimento TECA (F135LGT).
Para realizar a liberação manualmente da Guia de Tráfego:
- Acesse Mercado > Gestão de Faturamento e outras Saídas > Expedição/Lib. Guia de Tráfego / Requerimento TECA (F135LGT). Esta tela irá mostrar todas as pré-faturas que tem produtos que controlam guia de tráfego, para que o usuário possa efetuar a sua liberação.
- As pré-faturas que possuírem número de guia de tráfego somente poderão ser faturadas após terem suas guias liberadas, no momento do faturamento o número da guia de tráfego é levado para a nota fiscal.
- Após a liberação, a pré-fatura poderá seguir o processo de embalagem e faturamento.
O identificador de regras COM-135LTECA01 objetiva definir se a pré-fatura necessita de liberação do requerimento TECA. Além disso, destacamos que esse identificador é executado na tela Atendimento Manual de Pedidos (Pré-fatura) (F135APM) e Atendimento Automático de Pedidos (Análise de Embarque) (F135AEA).
English
Español
English
Español


