Parametrização do ERP XT para a Reforma Tributária
Esta documentação tem como objetivo orientar a configuração do ERP XT para atender às novas regras fiscais, detalhando os passos necessários para a correta parametrização dos tributos, com foco na operacionalização das alterações dentro do sistema.
Prepare seu negócio para a Reforma Tributária!
Acesse o conteúdo completo sobre o que você precisa fazer para adequar seu negócio à Reforma Tributária.
Lá você encontra orientações, prazos e recursos disponíveis para facilitar sua adaptação.
Importante:
A versão 5.10.3 do Gestão Empresarial ERP XT não contempla a Reforma Tributária. As funcionalidades estarão disponíveis apenas a partir da versão 5.10.4.62.
Requisitos iniciais
Cadastros Gerais
A ferramenta Robô Diagnóstico possui um conjunto de regras que visa auxiliar na validação dos parâmetros abaixo, entre outras verificações de estruturas impactadas pela Reforma Tributária.
- Na tela de Cadastro de Produto (F075PRO), é necessário definir que todo produto possua uma classificação fiscal válida, cujo NCM (E022CLF.ClaFis) represente a correta descrição do item;
- Utilize o campo Aplicação da CBS/IBS para tratar alguma situação que demande uma cClassTrib específica, a exemplo das Doações imunes, Exportações, Aquisições de transportes, entre outros;
- Na guia Derivação, indique no campo Bem móvel usado se o bem foi adquirido de pessoa física não contribuinte ou de MEI.
- Nos casos em que existir uma tributação diferenciada de acordo com o destinatário da operação, preencha na tela de Cadastro de Cliente (F085CAD). o campo Aplicação da CBS/IBS (E085CLI.FinCib) no cadastro do(s) cliente(s) que possuem esta tributação diferenciada. Por exemplo, nas saídas destinadas a órgãos públicos, é através deste parâmetro que será indicado que o cliente é um órgão público;
- Utilize o campo Aplicação da CBS/IBS para tratar alguma situação que demande uma cClassTrib específica, a exemplo das Doações imunes, Exportações, Aquisições de transportes, entre outros;
- No campo Tipo de Ente Governamental, defina a esfera do contratante, informação utilizada para a destinação correta da arrecadação do IBS e da CBS;
- Utilize o campo Serviço prestado Fisicamente para identificar se o serviço na NFS-e é prestado fisicamente, utilizado para gerar a sugestão do Código Indicador da Operação de Fornecimento na geração da NFS-e, cadastro de pedido e contrato.
- Na tela Cadastro do Fornecedor (F095CAD), utilize o campo Aplicação da CBS/IBS para tratar alguma situação que demande uma cClassTrib específica, a exemplo das Doações imunes, Exportações, Aquisições de transportes, entre outros;
- Defina no campo Calcula CBS/IBS se o sistema deve ou não calcular esses tributos para o fornecedor. Um exemplo de aplicação é no caso de fornecedores optantes pelo Simples Nacional, que estarão dispensados do cálculo de CBS e IBS durante o exercício de 2026.
Na tela Cadastro NBS (F022NBS) realize o cadastro das NBS (Nomenclatura Brasileira de Serviços) comercializadas.
- Na tela Cadastro Serviço (F080SER) garanta que todo serviço cadastrado esteja relacionado a um NBS cadastrada no passo anterior;
- Utilize o campo Aplicação da CBS/IBS para tratar alguma situação que demande uma cClassTrib específica, a exemplo das Doações imunes, Exportações, Aquisições de transportes, entre outros;
- Utilize o campo Operação uso ou consumo pessoal para identificar se o serviço prestado na NFS-e é de operação de uso ou consumo pessoal.
Na tela de Cadastro do IndOp (F022IOP) realize o cadastro do Código Indicador da Operação de Fornecimento.
Na tela de Ligação entre NBS/IndOp (F027NOP) realize a ligação entre NBS e IndOp e gerar a sugestão do campo Indicador da operação NFS-e na geração da NFS-e.
Na tela de cadastro de Cadastro de Unidades Imobiliárias (F056IMO) realize o cadastro das Unidades Imobiliárias, sendo necessário informar o Código Cadastro Imobiliário Brasileiro (CIB) ou o endereço completo da unidade imobiliária.
Na tela Definições/Histórico de Cliente (F085HCL) utilize o campo Destinatário Serviço Prestado para informar o destinatário do serviço prestado, utilizado para gerar a sugestão do Código Indicador da Operação de Fornecimento na geração da NFS-e, cadastro de pedido e contrato.
Na tela Transações de Compras (F001TCP), quando houver recuperação de créditos de CBS/IBS, indique esta recuperação através dos parâmetros Recupera CBS e Recupera IBS, na guia Dados Gerais 2. Por padrão, ambos os campos serão inicializados com o valor "S - Sim". O valor definido nestes parâmetros poderá influenciar no valor do movimento em estoque e da apuração dos custos dos produtos em uma futura implementação.
O campo Aplicação da CBS/IBS pode ser utilizado para tratar alguma situação que demande uma cClassTrib específica, a exemplo das Doações imunes, Exportações, Aquisições de transportes entre outros.
Na tela Transações de Vendas (F001TVE), o campo Aplicação da CBS/IBS pode ser utilizado para tratar alguma situação que demande uma cClassTrib específica, a exemplo das Doações imunes, Exportações, Aquisições de transportes entre outros.
O campo Estorno de Crédito da CBS/IBS indica se a transação é utilizada para estorno de crédito da CBS/IBS, sendo este o grupo gEstornoCred na estrutura do XML.
O campo Operação de Doação indica que se trata de uma doação na tag indDoacao.
O cálculo de CBS e IBS requer uma CFOP na operação. Portanto, para os casos em que o sistema deverá calcular CBS e IBS nas rotinas de Pedido, Cotação e Ordem de compra se faz necessário buscar uma CFOP que acoberte a situação fiscal do item.
Devido a esta necessidade e baseado nos recursos existentes atualmente e utilizados para calcular os impostos vigentes, o sistema buscará qual a transação de nota fiscal que melhor se adequa ao item lançado e diante desta transação considerar a CFOP. Abaixo segue estrutura utilizadas nessa busca:
|
|
Parametrizações para CBS e IBS
O acesso às novas telas abaixo, deve ser feito através do menu Cadastros > CBS e IBS.
Na tela Cadastro das alíquotas do CBS (F051CBS), cadastre a alíquota vigente da CBS conforme previsto na Lei Complementar nº 214 de 16 de janeiro de 2025. A tela permite a importação das alíquotas com parametrizações fornecidas pela Senior, mas o usuário poderá inserir e manipular os devidos cadastros diretamente na grade.
Na tela Cadastro de alíquotas do IBS (F051IBS), cadastre a alíquota vigente do IBS conforme previsto na Lei Complementar nº 214 de 16 de janeiro de 2025. A tela permite a importação das alíquotas com parametrizações fornecidas pela Senior, mas o usuário poderá inserir e manipular os devidos cadastros diretamente na grade.
Os cadastros podem ser realizados de forma mais abrangente, sem determinar um estado e município (para o período de transição), ou de forma mais específica por estado e por município, quando estes publicarem suas alíquotas de referência.
Na tela Cadastro do Crédito Presumido da CBS/IBS (F051PCI), cadastre as alíquotas do crédito presumido, determinando a sua aplicação (CBS, IBS UF e IBS Município), além do tipo de aplicação poderá ser indicado se o crédito em questão é relativo a uma condição suspensiva e indicar se o valor do crédito presumido é deduzido do valor total do imposto.
Os créditos presumidos de CBS/IBS devem ser aplicados ao Cadastro da Aplicação da CBS/IBS (F051FCI) e este ser vinculado ao Cadastro do Fornecedor (F095CAD) ou da Transação de Compra (F001TCP).
Na tela Cadastro de Aplicação da CBS/IBS (F051FCI), cadastre a aplicação da CBS/IBS que permite diferenciar a operação nos casos em que não for possível determinar o cClassTrib somente com base nos parâmetros fiscais. Esta aplicação pode ser cadastrada livremente pelo usuário, da forma que melhor atender ao cenário da empresa e, pode ser vinculada no Cadastro do Cliente (F085CAD), Fornecedor (F095CAD) ou Transação (F001TCP/F001TVE).
A aplicação será considerada conforme a seguinte hierarquia de prioridade: Produto/Serviço → Transação → Cliente/Fornecedor.
Por exemplo, se houver uma aplicação informada tanto no produto quanto na transação, será considerado o valor definido no produto.
Nesta tela, no campo Dispensa Venda Ente Gov indique se a operação com o ente governamental é presencial e/ou dispensada de licitação.
Na tela Aplicação da CBS/IBS em Lote (F051APL), é possível alterar a aplicação de forma simplificada nos cadastros de Cliente, Fornecedor, Produto, Serviço e/ou Transação.
Na tela Cadastro da Situação e Classificação Tributáriia do CBS/IBS (F027SCR), cadastre o Código de Classificação Tributária (cClassTrib) do IBS e da CBS, o qual é um sistema de codificação utilizado para identificar a tributação específica de cada item em uma Nota Fiscal Eletrônica (NF-e) ou Nota Fiscal de Serviço Eletrônica (NFS-e). Cada código cClassTrib corresponde a um dispositivo específico do PLP 68/2024, que regulamenta a Reforma Tributária.
Na tela Ligação da cClassTrib com CFOP/NCM/NBS (F027LSF), configure as características do documento para cada cClassTrib. Baseado nos parâmetros cadastrados na grade Ligação, na inserção do item de entrada ou de saída, será localizado o cClassTrib correspondente e aplicadas as reduções de alíquota, quando for o caso.
Estas regras/ligações podem ser cadastradas de forma mais abrangente (por exemplo por CFOP) ou com maior nível de especificidade (por empresa e/ou filial, e combinando diferentes parâmetros do cliente, CFOP e item).
Na tela Inicializador da ligação do cClassTrib com CFOP/NCM/NBS (F027INI), faça a inclusão agrupada de regras para um cClasTrib, sendo possível informar uma abrangência de parâmetros ao invés de incluir um a um. A partir dos parâmetros informados na tela, será gerada uma linha para cada combinação de Empresa, Filial, CFOP, NCM e NBS.
Esta tela é acessada a partir do botão Parametrizar da tela Ligação da cClassTrib com CFOP/NCM/NBS e Aplicação CBS/IBS (F027LSF).
Na tela Analisador de cenários fiscais que não possuem cClassTrib parametrizado (F027ANA), identifique os cenários fiscais que não possuam uma cClassTrib ou outros cadastros necessários para o correto funcionamento do cálculo do CBS e IBS, tomando como base os lançamentos de notas fiscais emitidas/recebidas existentes na base em períodos anteriores.
Esta tela é acessada a partir do botão Validar Cenários da tela Ligação da cClassTrib com CFOP/NCM/NBS e Aplicação CBS/IBS (F027LSF).
Na tela Parâmetros da Filial para Tributos (F070FEF), guia Reforma Tributária, observar os parâmetros:
- Calcula CBS/IBS nos documentos fiscais: Deve ser alterado para "S - Sim" para que a filial passe a calcular CBS e IBS nos documentos fiscais, observando as parametrizações cadastradas via tela F027LSF.
- Data Inicial Cálculo CBS/IBS: Somente serão calculados CBS e IBS nos documentos fiscais cuja data do documento for igual ou superior à data informada neste parâmetro. A data é definida inicialmente como 01/01/2026, sendo que o usuário poderá alterar para 2025 a fim de testar a emissão dos documentos fiscais em ambiente de homologação.
- Data Inicial Recolhimento CBS/IBS: Por padrão, este parâmetro está definido com data "01/01/2027" (prazo previsto em lei para início da cobrança do CBS/IBS). A partir dessa data, o valor do CBS e do IBS serão somados ao valor líquido/financeiro do documento fiscal.
- Data Inicial Estorno Crédito CBS/IBS: Por padrão, este parâmetro está configurado com a data 01/01/2027 e foi criado para atender a uma regra da NT, na qual os campos vIBSEstCred (UB117) e vCBSEstCred (UB118) permitem valor zero enquanto não houver crédito de imposto na Nota de Débito tipo "07 - Perda de Estoque".
Notas de Débito e Crédito, eventos e demais indicadores
Acesse aqui a documentação completa com todos os novos documentos implementados para atender a Reforma Tributária.
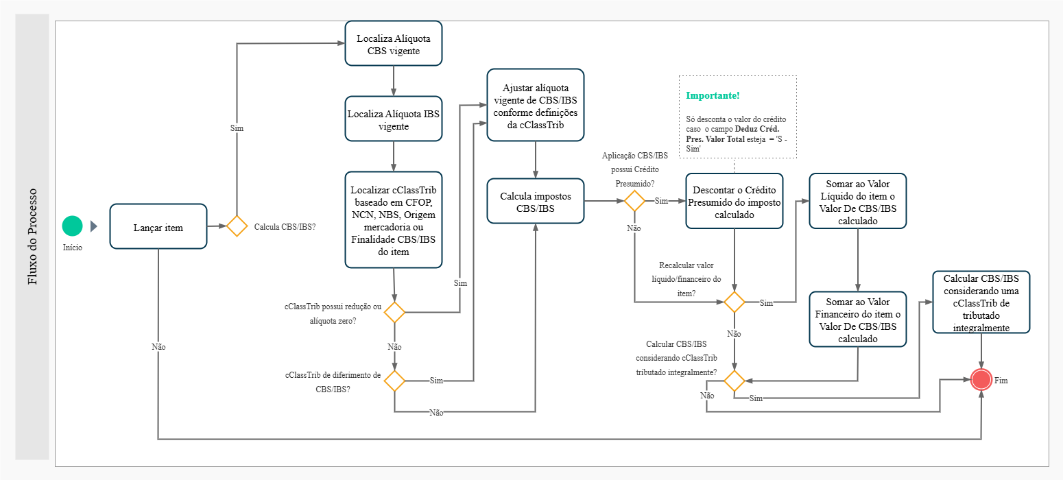
Cálculo CBS e IBS
No fluxo abaixo, detalhamos o cálculo CBS/IBS (Pedido, Ordem de Compra, Cotação e Nota Fiscal)
A base de cálculo de CBS e IBS será composta conforme determinado abaixo tomando como base a estrutura dos itens das notas fiscais de Entrada, Saída, Pedido, Cotação e Ordem de Compra:
|
|
Observação
Para notas de entrada de importação os valores de ICMS, PIS e COFINS não são descontados da base de cálculo, de acordo com a Lei Complementar n° 214/2025 em seu artigo 69.
Tendo em vista que as alíquotas vigentes de CBS e IBS tenham sido identificadas além da cClassTrib, cabe ao sistema determinar qual o valor a recolher de CBS e IBS nesta operação, sendo que poderá influenciar no imposto a recolher o fato de a cClassTrib possuir Alíquota Zero, Redução de Alíquota ou Diferimento.
Para detalhamento do imposto a recolher da CBS ou do IBS (UF e município) pode ser utilizado como base os dados exibidos nas colunas da tela Consulta Impostos Reforma Tributária (F000CRT), acessada através do botão CBS e IBS disponível através dos botões Cálculo das telas de Pedido, Ordem Compra, Cotação e Nota Fiscal). Estas telas estão listadas no tópico Telas já existentes no sistema desta documentação.
- Valor Imposto = Base Cálculo * % Alíquota
- Cálculo da Alíquota Efetiva:
- Alíquota vigente: 10%
- Redução na alíquota: 40%
- Alíquota Efetiva: (Alíquota * (1-(Redução/100)))
- Alíquota Efetiva: (10 * (1-(40/100))) = 6%
- Valor Imposto = Base Cálculo * Alíq. Efetiva
Para os casos de cClassTrib com alíquota zero do tipo "Redução", "Isenção", "Imunidade e Não Incidência" ou "Suspensão", o valor a recolher será zero, justamente pelo fato da alíquota de referência ser zerada:
- % Alíquota = 0
- Valor Imposto = Base Cálculo * % Alíquota
Para os casos de cClassTrib de diferimento (iniciado em 510) o valor do imposto será calculado considerando a alíquota vigente do imposto – redução parametrizada:
- Base de Cálculo: 1.000,00
- Alíquota: 10%
- Percentual Diferido: 60%
- % Diferimento: (alíquota *(redução/100))
- % Diferimento: (10 *(60/100)) = 6%
- Valor Diferimento: (Base de Cálculo * %Diferimento)
- Valor Diferimento: (1000 * 6%) = 60,00
- Valor Imposto: (Base Cálculo * Alíquota%) - Valor Diferimento
- Valor Imposto: ((1000 * 10%) - 60,00) = 40,00
Para os casos de cClassTrib de diferimento com redução de alíquota (iniciado em 515):
- Base de Cálculo: 9.075,00
- Alíquota: 0,1%
- Percentual Redução: 60% (conforme informado na telaF027SCR)
- Cálculo da Alíquota Efetiva:
- Alíquota Efetiva: Alíquota * (1 - (Percentual Redução/100))
- Alíquota Efetiva: (0,1 * (1 - (60/100))) = 0,04%
- Valor Diferimento: Base de Cálculo * (Alíquota Efetiva/100)
- Valor Diferimento: (9.075,00 * 0,04%) = 3,63
- Valor Imposto: ((Base Cálculo * Alíquota Efetiva) - Valor Diferimento) = ((9075 * 4%) - 363,00) = 0,00
- Percentual Diferimento: será gerado sempre 100% para esta cClassTrib
Quando parametrizado "cClassTrib Tributação Regular" na tela F027LSF, o sistema preencherá os campos abaixo. Vale reforçar que neste caso o valor calculado não impacta sobre o valor a recolher, veja abaixo a expressão:
- % Tributação Regular = % Alíquota (vigente do imposto) podendo ter ou não uma redução
- Valor Tributação Regular = Base Cálculo * % Tributação Regular
Para saber mais sobre a parametrização do Crédito presumido na Aplicação do CBS/IBS, acesse esta documentação.
Para os casos de cClassTrib de alíquota fixa ou proporcional (iniciada em 220 e 221), o sistema tomará como base a alíquota do referido imposto parametrizada na própria cClassTrib, exemplo:
- cClassTrib = 220001 com alíquota fixa de 2,08% de CBS
- Valor Imposto = Base Cálculo * 2,08%
Para os casos de cClassTrib com Redução de Base de Cálculo (iniciado em 222) o percentual de redução será aplicado sobre a base de cálculo e não sobre a alíquota:
- Base de Cálculo: 1.000,00
- Alíquota: 8%
- Percentual Redução: 50%
- Base de Cálculo : (Base de Cálculo * (redução/100))
- Base de Cálculo: (1000 * (50/100)) = 500,00
- Valor Imposto: (Base Cálculo * Alíquota%)
- Valor Imposto: (500 * 8%) = 40,00
Para esta CST, é requerido que:
- estejam previamente cadastrados, na tela Cadastro de Imposto (F051IMP), os impostos de tipo 86 a 93;
- esteja informado o Tipo Tributação Monofásica na grade Classificação Tributária para o cClassTrib (F027SCR).
A partir de 2026, não haverá destaque de CBS e IBS monofásico nos documentos fiscais eletrônicos. Nesse caso, será gravado apenas o imposto e o cClassTrib para fins de geração desses campos na NF-e, permanecendo os demais campos zerados.
- Quando utilizar uma cClassTrib com indicador de ajuste de competência (CST 811) o motor de cálculo não irá realizar nenhum cálculo, apenas irá atribuir o valor do imposto de origem ao valor do imposto atual.
O Valor do Imposto receberá o Valor do Imposto Original, informado no item da NF. - Cada cClassTrib corresponde a um tipo de nota de débito:
- 811001 - Anulação de Crédito por Saídas Imunes/Isentas utilizada NF de Débito tipo 02;
- 811002 - Débitos de notas fiscais não processadas na apuração utilizada NF de Débito 03;
- 811003 - Desenquadramento do Simples Nacional utilizada NF de Débito 08;
- ClassTrib com Indicador de ajuste de competência
Quando utilizar uma cClassTrib com indicador de ajuste de competência (CST 811) o motor de cálculo não irá realizar nenhum cálculo, apenas irá atribuir o valor do imposto de origem ao valor do imposto atual.
O Valor do Imposto receberá o Valor do Imposto Original, informado no item da NF.
- Cada cClassTrib corresponde a um tipo de nota de débito:
- 811001 - Anulação de Crédito por Saídas Imunes/Isentas utilizada NF de Débito tipo 02;
- 811002 - Débitos de notas fiscais não processadas na apuração utilizada NF de Débito 03;
- 811003 - Desenquadramento do Simples Nacional utilizada NF de Débito 08;
- Quando utilizar uma cClassTrib com indicador de transferência de crédito (CST 800) o motor de cálculo não irá realizar nenhum cálculo, apenas irá atribuir o valor do imposto de origem ao valor do imposto atual.
Valor Imposto: Valor Imposto Origem
Para consultar as telas impactadas pela Reforma Tributária no ERP XT, clique no botão abaixo.
Para saber mais sobre a parametrização do Cálculo CBS e IBS para Compras Governamentais, acesse esta documentação.
Contabilização CBS e IBS
Regras parciais da contabilidade para o período de 2027 em diante (caso necessário).
Definir Cursor Cur_E140IPR;
Definir Numero nCodEmp;
Definir Numero nCodFil;
Definir Alfa aCodSnf;
Definir Numero nNumnfv;
nCodEmp = E140NFV.CODEMP;
nCodFil = E140NFV.CODFIL;
aCodSnf = E140NFV.CODSNF;
nNumnfv = E140NFV.NUMNFV;
Se (E140NFV.DatEmi >= E070IMP.DatIre)
Inicio
Cur_E140IPR.SQL "SELECT E140IPR.VLRIMP \
FROM E140IPR, E051IMP \
WHERE E140IPR.CODEMP = :nCodEmp AND \
E140IPR.CODFIL = :nCodFil AND \
E140IPR.CODSNF = :aCodSnf AND \
E140IPR.NUMNFV = :nNumNfv AND \
E051IMP.CODIMP = E140IPR.CODIMP AND \
E051IMP.TIPIMP = 83";
Cur_E140IPR.AbrirCursor();
Enquanto (Cur_E140IPR.Achou)
Inicio
VVLRBAS1 = VVLRBAS1 + Cur_E140IPR.VlrImp;
Cur_E140IPR.Proximo();
Fim;
Cur_E140IPR.FecharCursor();
fim;
|
Definir Cursor Cur_E140ISR;
Definir Numero nCodEmp;
Definir Numero nCodFil;
Definir Alfa aCodSnf;
Definir Numero nNumnfv;
nCodEmp = E140NFV.CODEMP;
nCodFil = E140NFV.CODFIL;
aCodSnf = E140NFV.CODSNF;
nNumnfv = E140NFV.NUMNFV;
Se (E140NFV.DatEmi >= E070IMP.DatIre)
Inicio
Cur_E140ISR.SQL "SELECT E140ISR.VLRIMP \
FROM E140ISR, E051IMP \
WHERE E140ISR.CODEMP = :nCodEmp AND \
E140ISR.CODFIL = :nCodFil AND \
E140ISR.CODSNF = :aCodSnf AND \
E140ISR.NUMNFV = :nNumNfv AND \
E051IMP.CODIMP = E140ISR.CODIMP AND \
E051IMP.TIPIMP = 83";
Cur_E140ISR.AbrirCursor();
Enquanto (Cur_E140ISR.Achou)
Inicio
VVLRBAS1 = VVLRBAS1 + Cur_E140ISR.VlrImp;
Cur_E140ISR.Proximo();
Fim;
Cur_E140ISR.FecharCursor();
fim;
|
Definir Cursor Cur_E140IPR;
Definir Numero nCodEmp;
Definir Numero nCodFil;
Definir Alfa aCodSnf;
Definir Numero nNumnfv;
nCodEmp = E140NFV.CODEMP;
nCodFil = E140NFV.CODFIL;
aCodSnf = E140NFV.CODSNF;
nNumnfv = E140NFV.NUMNFV;
Se (E140NFV.DatEmi >= E070IMP.DatIre)
Inicio
Cur_E140IPR.SQL "SELECT E140IPR.VLRIMP \
FROM E140IPR, E051IMP \
WHERE E140IPR.CODEMP = :nCodEmp AND \
E140IPR.CODFIL = :nCodFil AND \
E140IPR.CODSNF = :aCodSnf AND \
E140IPR.NUMNFV = :nNumNfv AND \
E051IMP.CODIMP = E140IPR.CODIMP AND \
(E051IMP.TIPIMP = 84 OR E051IMP.TIPIMP = 85)";
Cur_E140IPR.AbrirCursor();
Enquanto (Cur_E140IPR.Achou)
Inicio
VVLRBAS1 = VVLRBAS1 + Cur_E140IPR.VlrImp;
Cur_E140IPR.Proximo();
Fim;
Cur_E140IPR.FecharCursor();
fim;
|
Definir Cursor Cur_E140ISR;
Definir Numero nCodEmp;
Definir Numero nCodFil;
Definir Alfa aCodSnf;
Definir Numero nNumnfv;
nCodEmp = E140NFV.CODEMP;
nCodFil = E140NFV.CODFIL;
aCodSnf = E140NFV.CODSNF;
nNumnfv = E140NFV.NUMNFV;
Se (E140NFV.DatEmi >= E070IMP.DatIre)
Inicio
Cur_E140ISR.SQL "SELECT E140ISR.VLRIMP \
FROM E140ISR, E051IMP \
WHERE E140ISR.CODEMP = :nCodEmp AND \
E140ISR.CODFIL = :nCodFil AND \
E140ISR.CODSNF = :aCodSnf AND \
E140ISR.NUMNFV = :nNumNfv AND \
E051IMP.CODIMP = E140ISR.CODIMP AND \
(E051IMP.TIPIMP = 84 OR E051IMP.TIPIMP = 85)";
Cur_E140ISR.AbrirCursor();
Enquanto (Cur_E140ISR.Achou)
Inicio
VVLRBAS1 = VVLRBAS1 + Cur_E140ISR.VlrImp;
Cur_E140ISR.Proximo();
Fim;
Cur_E140ISR.FecharCursor();
fim;
|
Definir Cursor Cur_E440IPR;
Definir Numero nCodEmp;
Definir Numero nCodFil;
Definir Alfa aCodSnf;
Definir Numero nCodFor;
Definir Numero nNumnfc;
nCodEmp = E440NFC.CODEMP;
nCodFil = E440NFC.CODFIL;
aCodSnf = E440NFC.CODSNF;
nCodFor = E440NFC.CODFOR;
nNumnfc = E440NFC.NUMNFC;
Se (E440NFC.DatEnt >= E070IMP.DatIre)
Inicio
Cur_E440IPR.SQL "SELECT E440IPR.VLRIMP \
FROM E440IPR, E051IMP \
WHERE E440IPR.CODEMP = :nCodEmp AND \
E440IPR.CODFIL = :nCodFil AND \
E440IPR.CODFOR = :nCodFor AND \
E440IPR.CODSNF = :aCodSnf AND \
E440IPR.NUMNFC = :nNumNfc AND \
E051IMP.CODIMP = E440IPR.CODIMP AND \
E051IMP.TIPIMP = 83";
Cur_E440IPR.AbrirCursor();
Enquanto (Cur_E440IPR.Achou)
Inicio
VVLRBAS1 = VVLRBAS1 - Cur_E440IPR.VlrImp;
Cur_E440IPR.Proximo();
Fim;
Cur_E440IPR.FecharCursor();
fim;
|
Definir Cursor Cur_E440ISR;
Definir Numero nCodEmp;
Definir Numero nCodFil;
Definir Alfa aCodSnf;
Definir Numero nCodFor;
Definir Numero nNumnfc;
nCodEmp = E440NFC.CODEMP;
nCodFil = E440NFC.CODFIL;
aCodSnf = E440NFC.CODSNF;
nCodFor = E440NFC.CODFOR;
nNumnfc = E440NFC.NUMNFC;
Se (E440NFC.DatEnt >= E070IMP.DatIre)
Inicio
Cur_E440ISR.SQL "SELECT E440ISR.VLRIMP \
FROM E440ISR, E051IMP \
WHERE E440ISR.CODEMP = :nCodEmp AND \
E440ISR.CODFIL = :nCodFil AND \
E440ISR.CODFOR = :nCodFor AND \
E440ISR.CODSNF = :aCodSnf AND \
E440ISR.NUMNFC = :nNumNfc AND \
E051IMP.CODIMP = E440ISR.CODIMP AND \
E051IMP.TIPIMP = 83";
Cur_E440ISR.AbrirCursor();
Enquanto (Cur_E440ISR.Achou)
Inicio
VVLRBAS1 = VVLRBAS1 - Cur_E440ISR.VlrImp;
Cur_E440ISR.Proximo();
Fim;
Cur_E440ISR.FecharCursor();
fim;
|
Definir Cursor Cur_E440IPR;
Definir Numero nCodEmp;
Definir Numero nCodFil;
Definir Alfa aCodSnf;
Definir Numero nCodFor;
Definir Numero nNumnfc;
nCodEmp = E440NFC.CODEMP;
nCodFil = E440NFC.CODFIL;
aCodSnf = E440NFC.CODSNF;
nCodFor = E440NFC.CODFOR;
nNumnfc = E440NFC.NUMNFC;
Se (E440NFC.DatEnt >= E070IMP.DatIre)
Inicio
Cur_E440IPR.SQL "SELECT E440IPR.VLRIMP \
FROM E440IPR, E051IMP \
WHERE E440IPR.CODEMP = :nCodEmp AND \
E440IPR.CODFIL = :nCodFil AND \
E440IPR.CODFOR = :nCodFor AND \
E440IPR.CODSNF = :aCodSnf AND \
E440IPR.NUMNFC = :nNumNfc AND \
E051IMP.CODIMP = E440IPR.CODIMP AND \
(E051IMP.TIPIMP = 84 OR E051IMP.TIPIMP = 85)";
Cur_E440IPR.AbrirCursor();
Enquanto (Cur_E440IPR.Achou)
Inicio
VVLRBAS1 = VVLRBAS1 - Cur_E440IPR.VlrImp;
Cur_E440IPR.Proximo();
Fim;
Cur_E440IPR.FecharCursor();
fim;
|
Definir Cursor Cur_E440ISR;
Definir Numero nCodEmp;
Definir Numero nCodFil;
Definir Alfa aCodSnf;
Definir Numero nCodFor;
Definir Numero nNumnfc;
nCodEmp = E440NFC.CODEMP;
nCodFil = E440NFC.CODFIL;
aCodSnf = E440NFC.CODSNF;
nCodFor = E440NFC.CODFOR;
nNumnfc = E440NFC.NUMNFC;
Se (E440NFC.DatEnt >= E070IMP.DatIre)
Inicio
Cur_E440ISR.SQL " SELECT E440ISR.VLRIMP \
FROM E440ISR, E051IMP \
WHERE E440ISR.CODEMP = :nCodEmp AND \
E440ISR.CODFIL = :nCodFil AND \
E440ISR.CODFOR = :nCodFor AND \
E440ISR.CODSNF = :aCodSnf AND \
E440ISR.NUMNFC = :nNumNfc AND \
E051IMP.CODIMP = E440ISR.CODIMP AND \
(E051IMP.TIPIMP = 84 OR E051IMP.TIPIMP = 85)";
Cur_E440ISR.AbrirCursor();
Enquanto (Cur_E440ISR.Achou)
Inicio
VVLRBAS1 = VVLRBAS1 - Cur_E440ISR.VlrImp;
Cur_E440ISR.Proximo();
Fim;
Cur_E440ISR.FecharCursor();
fim;
|
Particularidades por rotina
Ao faturar um pedido, durante o processo de recálculo no fechamento da nota fiscal, o sistema atualizará o pedido e, consequentemente, ajustará as informações relacionadas à reforma tributária. Nesse contexto, caso não existam configurações de classificação tributária para todos os itens do pedido, o sistema apresentará uma mensagem de erro informando que não foi possível localizar uma ligação da classificação tributária na tela F027LSF.
English
Español
English
Español


